Thursday, January 5th, 2023 AT 7:47 AM
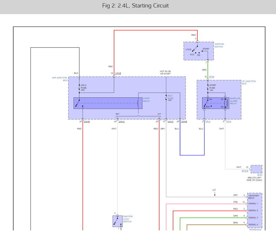
New starter was replaced, and a new battery installed. When trying to start the car the 40a ignition/starter fuse blows. Battery is brand new and was fully charged at local auto store. Battery is completely drained now.





