Friday, March 26th, 2021 AT 7:34 AM
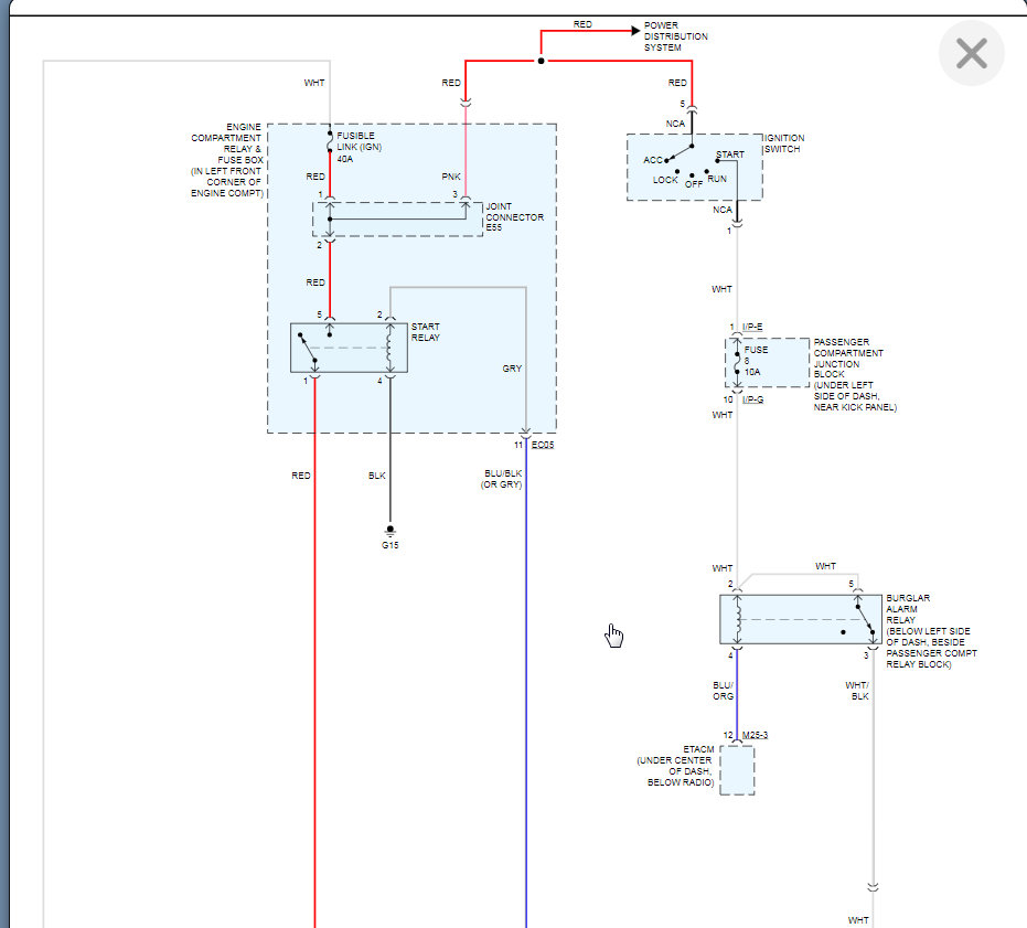
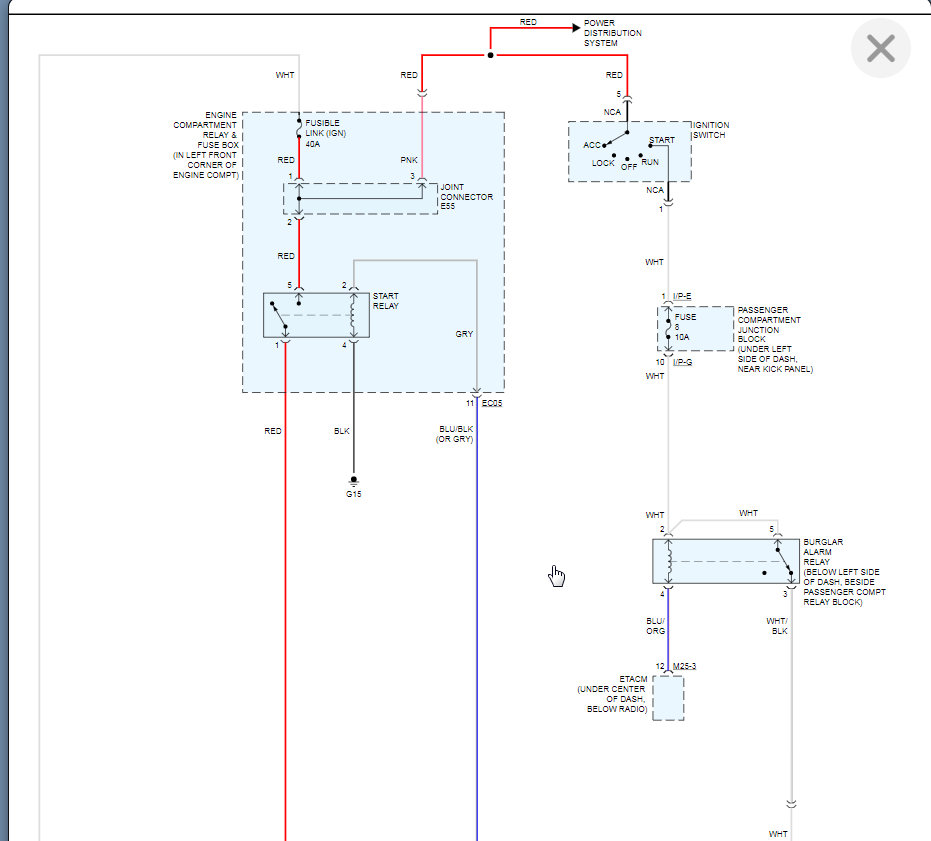
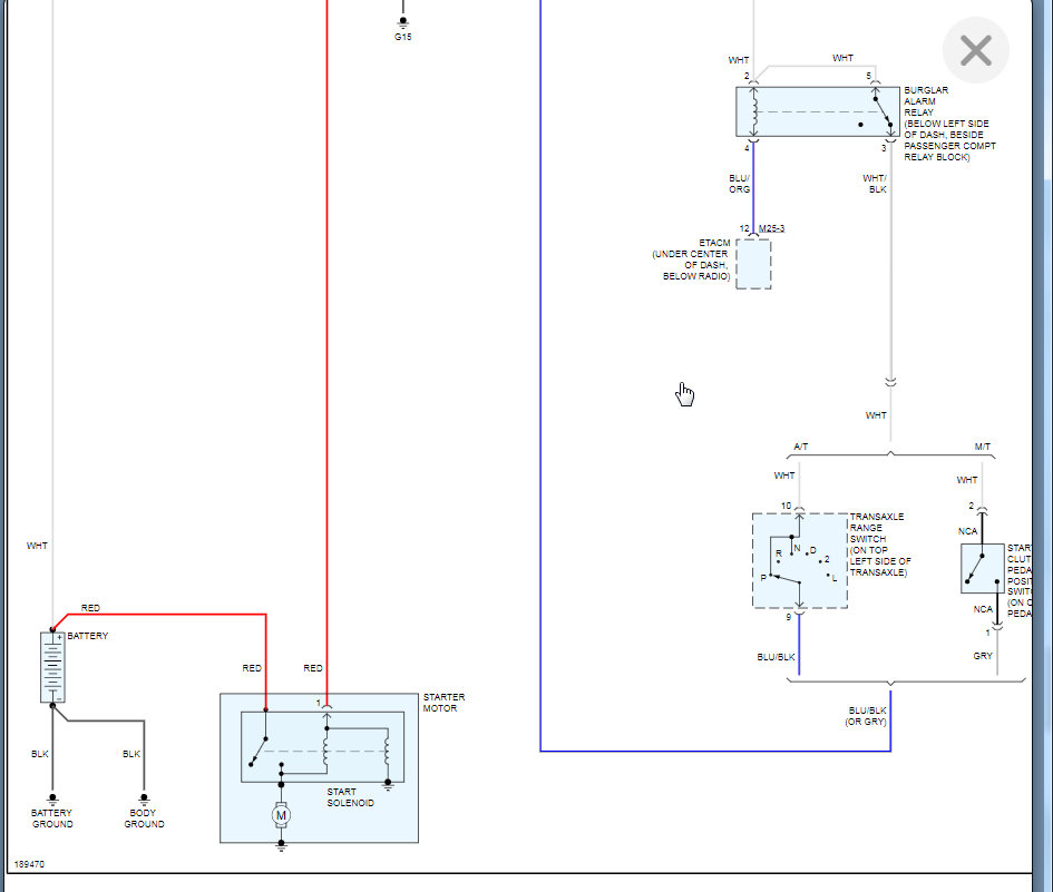
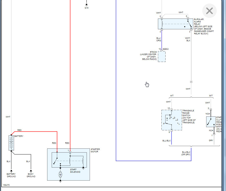
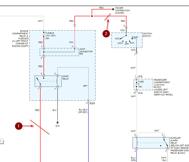
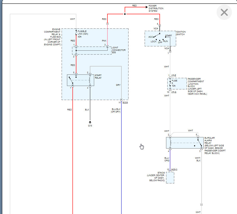
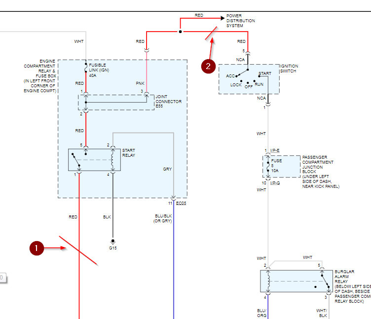
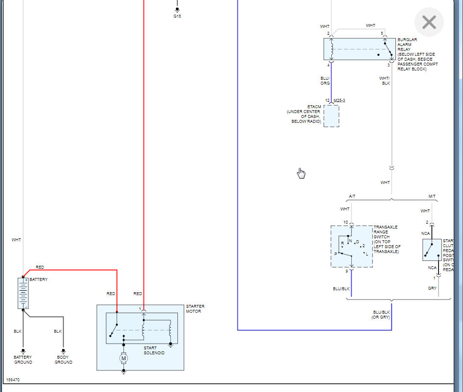
The ignition fuse keeps blowing when I start the car. Out of the blue the car would not start. The lights, and alarm for doors still worked. Radio did not. The first time it did it, I had someone look at it and he rewired the fuse box by engine. When I got it back the radio was working again (previously was not) and I replaced the ignition fuse. It ran for a little bit, then all of a sudden was not. I changed the fuses around there was a 20 in the ignition spot that was supposed to be 40. Switched it around and it started. Went to leave the next time and the fuse blew as soon as I turned the key. Now it blows every time I turn the key to start it. Not sure what's going on but it seems like after he worked on it, it got worse! Could it be related to the wiring harness for the engine? Or related to radio somehow? I made sure to put battery cables on before I switched out new fuses, so I don't think it has anything to do with taking battery cables on and off. Help!






