Ignition coil?

Tiny
MICHAEL ROSS2
  • MEMBER
  • 2002 FORD FOCUS
  • 2.0L
  • 4 CYL
  • 2WD
  • AUTOMATIC
  • 160,678 MILES
Ignition coil harness got replaced as color labeled. I hook it up and won't start, if I switch the orange/black wire around and put the green wire on the other side it will start, but cylinder 1 and 4 don't fire, but if I leave the wire the right way and my car won't run and the orange/black wire got warm when hooked up correctly and blow the 30amp ignition fuse.
Sunday, December 24th, 2023 AT 12:08 PM

6 Replies

Tiny
AL514
  • MECHANIC
  • 5,584 POSTS
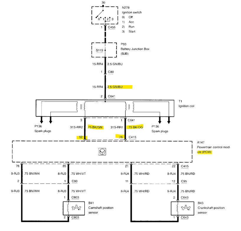
Hello, what was the reason for replacing the harness for the coil pack? There is a green wire with a blue stripe which is the power feed to the coil pack, the Black/Orange wire is the control wire for one of the coils and the other control wire is Black/Green. If you hooked power directly to the PCM control wire, then it most likely burned out the PCM coil driver transistor. This is a waste spark system, where one coil fires for 2 cylinders. Where did you get the harness, and did you replace the coil pack as well?
This is the Ford OEM wiring diagram.

https://www.2carpros.com/articles/how-to-check-wiring
Was this
answer
helpful?
Yes
No
Sunday, December 24th, 2023 AT 1:30 PM
Tiny
MICHAEL ROSS2
  • MEMBER
  • 2 POSTS
When I got the car, it had a bad harness that is the reason I replaced it, and yes, the black and orange and black and green are the grounds. The car wouldn't start the only way to get it to start was just switching the black and green and black and orange wire around but only cylinder 2 an 3 are firing and 1 and 4 do not have no spark, but if I put the wires back the correct way it will crank but no start just trying to figure out why it start one way but not the correct way would my ignition coil do that if it's bad.
Was this
answer
helpful?
Yes
No
Sunday, December 24th, 2023 AT 1:41 PM
Tiny
AL514
  • MECHANIC
  • 5,584 POSTS
When you got the vehicle was that section of harness shorted out, missing insulation, or possibly where the wires had touched? It looks like there are 2 types of coils but that shouldnt change the way the coils fire. Here is the firing order, 1 and 4 should fire together and 2 and 3 should. The different coil packs are the Four Tower and the Series 5 Four Tower. But both have the middle pin on the coil pack is power and each side pin is a PCM driver for the 2 coils. It might be that the PCM driver for cylinders 1 and 4 were already burned out when you got the vehicle. And thats why it blew the 30amp fuse.
If you have a multimeter, unplug the coil and check the Black/Green wire for continuity to ground. Or whatever wire it is that is not triggering the coil. You wont even need to key On if its melted the mosfet (transistor) and is a direct short to ground.
If it reads 0 Ohms or very close to it, the driver inside the PCM may have burned up and it shorted internally to ground. And thats why the fuse blew. I dont think you will see any control on that wire from the PCM in this case. Only the one coil is firing for those cylinders 2 and 3.
If its shorted to ground let me know.
Was this
answer
helpful?
Yes
No
Sunday, December 24th, 2023 AT 1:59 PM
Tiny
AL514
  • MECHANIC
  • 5,584 POSTS
There's no protection on these circuits if a coil shorts out, 30Amps is a lot. Coils don't pull nearly 30amps. It's a bad design. The newer ignition systems have a transistor inside the coil that is triggered from the PCM by a 4volt signal, so if the coil shorts out it only burns up the coil and not the PCM.
Was this
answer
helpful?
Yes
No
Sunday, December 24th, 2023 AT 2:01 PM
Tiny
AL514
  • MECHANIC
  • 5,584 POSTS
I would verify that the wire in question is not shorted to ground somewhere else by unplugging the PCM and checking the wire for continuity to ground first since it sounds like this vehicle has some wiring issues. If you find that there is a short to ground throw the PCM on either of the 2 control wires, below is the part number, and a link to flagship one. They have an updated PCM in stock for a low price,
These older computers are pretty easy to replace the drivers as well. If you have experience in soldering and working with circuit boards. The Mosfets are usually melted when it comes to ignition coil drivers, I have a few PCMs laying around here, one had a shorted out coil as well, almost burned a hole right through the circuit board.

https://www.fs1inc.com/catalogsearch/result/index/?q=1M5Z12A650RB&year=135#
Was this
answer
helpful?
Yes
No
Sunday, December 24th, 2023 AT 2:25 PM
Tiny
AL514
  • MECHANIC
  • 5,584 POSTS
If you want to send the PCM out, I'd be willing to take a look at it and replace the coil driver for you if the board isn't burned up too bad. Let me know.
Was this
answer
helpful?
Yes
No
Sunday, December 24th, 2023 AT 4:50 PM

Please login or register to post a reply.