When I put the key in the ignition nothing happens?

Tiny
TOOLMAN78
  • MEMBER
  • 2000 BUICK PARK AVENUE
  • 6 CYL
  • 2WD
  • AUTOMATIC
  • 150,999 MILES
There are no light on the dash, no fuel pump sounds. I mean nothing. Could it be a bad ignition switch?
Friday, October 14th, 2022 AT 4:53 PM

3 Replies

Tiny
STEVE W.
  • MECHANIC
  • 15,630 POSTS
It could be but more likely is either a bad fuse or wiring harness issue stopping power from getting to the switch. Do you have interior lights and headlights and all the rest, just nothing at the key? In any case the first thing would be to test all the fuses and see if it's something simple. Then proceed from there. A real common issue on them is the fuse box that is under the back seat. They get damaged if the seat is used a lot and you can end up with various symptoms depending on the damage. I would start there, then there are the other fuse panels as well. One under the dash on the right side near the blower motor and the under-hood fuse box near the battery. I would check all of the fuses first. Keep in mind that a blown fuse means you likely have more work ahead as they don't blow for no reason. However, I have seen them corroded off more than a few times.
https://www.2carpros.com/articles/how-to-check-a-car-fuse
Was this
answer
helpful?
Yes
No
Saturday, October 15th, 2022 AT 2:51 AM
Tiny
TOOLMAN78
  • MEMBER
  • 2 POSTS
Yes, nothing lights up. They said it ran one day and didn't the next.
Was this
answer
helpful?
Yes
No
Sunday, October 16th, 2022 AT 6:54 PM
Tiny
STEVE W.
  • MECHANIC
  • 15,630 POSTS
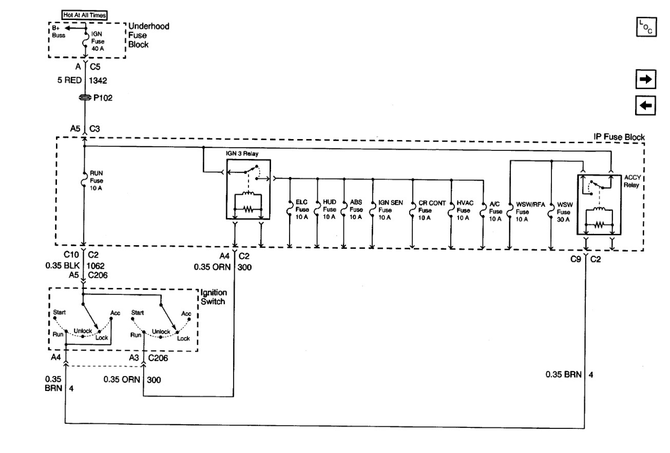
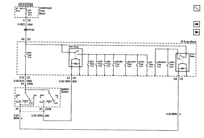
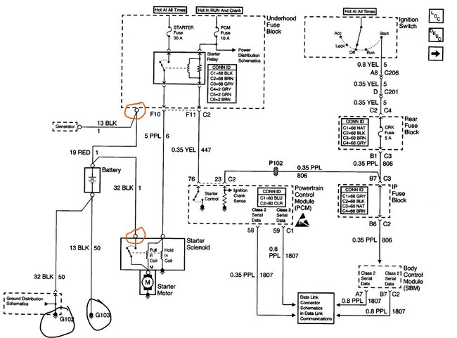
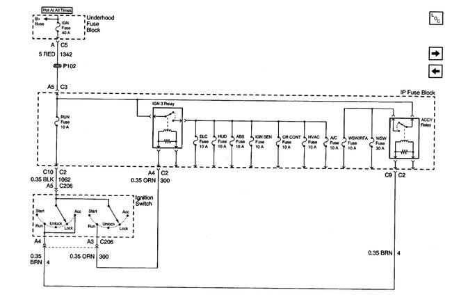
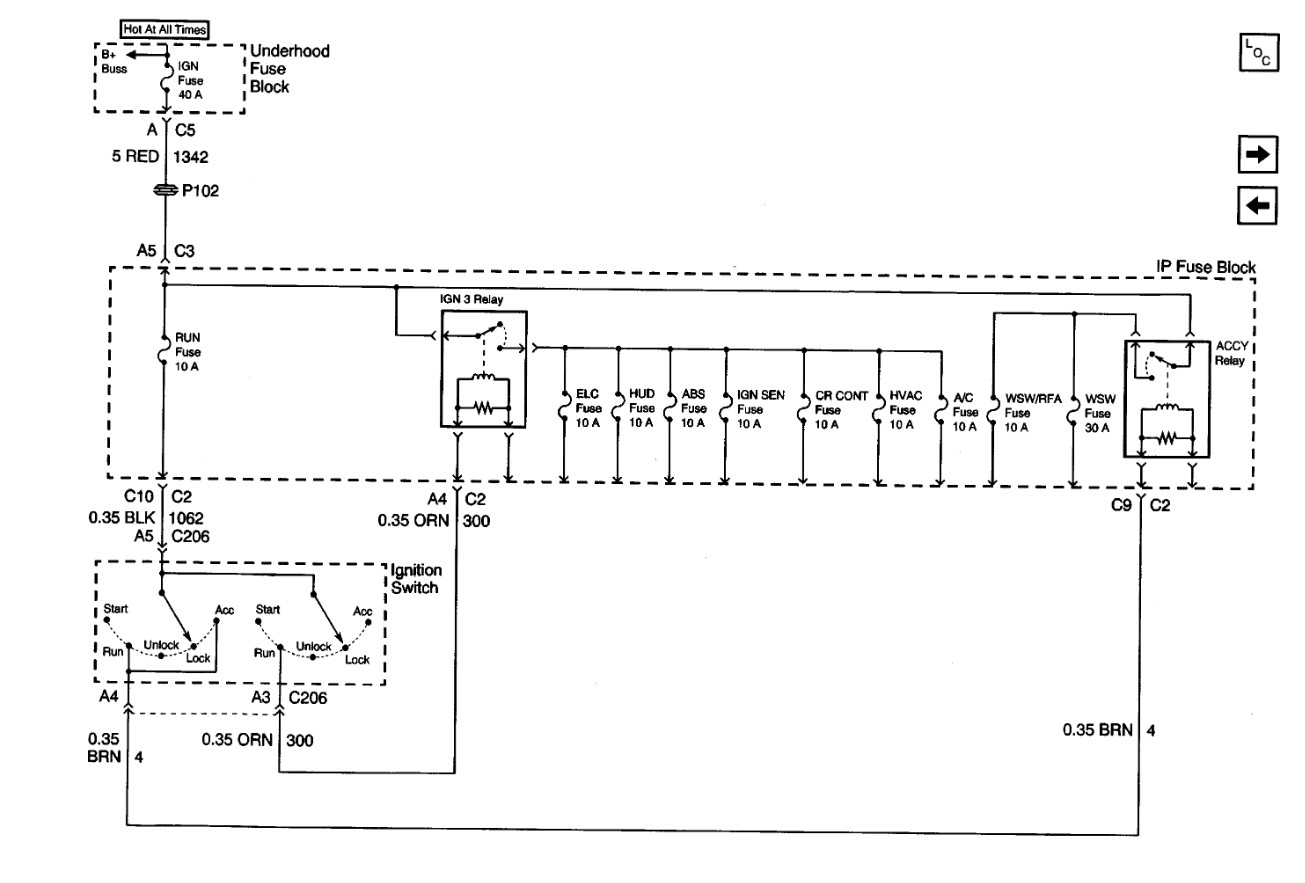
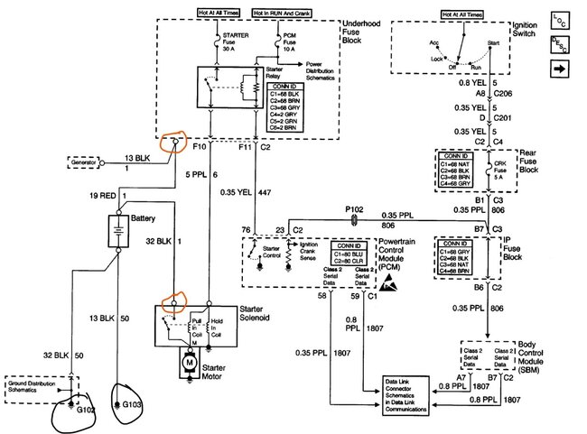
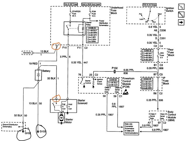
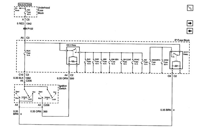
Okay, if you have nothing at all then we start at the battery and ground and work back to wherever the power stops. Being a GM with side terminals I would check the cables close, they have a bad habit of allowing acid to get into the terminals and it eats the cables up inside the insulation while looking good on the outside. From there go and see if the ignition relay, ignition3 and accessory relays are activating. The attached should cover the fuses and relays to check. With no power into the vehicle, I doubt checking the stereo fuse will make a difference. As it ran one day and was a no start the next, I would suspect it's right in the main power feeds, especially if nothing seems to work.
Was this
answer
helpful?
Yes
No
+1
Sunday, October 16th, 2022 AT 7:49 PM

Please login or register to post a reply.