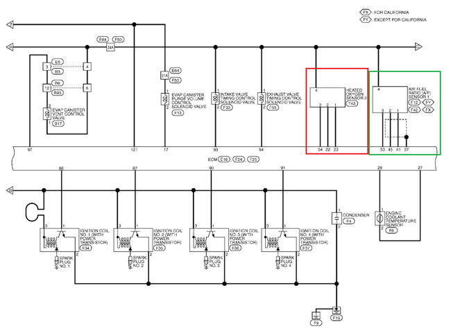
I am requesting a diagram to locate the Heated Oxygen Sensor and Oxygen sensor, I'm not sure how to tell the two sensors apart and want to make sure I'm replacing the right one.
The HO2S monitor works but the O2 sensor monitor is not ready even after 10,000 miles and Over 300 drive cycles.
Wednesday, May 15th, 2024 AT 11:59 AM




