HOME
ASK A QUESTION
REPAIR GUIDES
BECOME A MEMBER
LOG IN
Login with Facebook
OR
Remember me
NOT A MEMBER?
FORGOT PASSWORD?
CONTACT US
PRIVACY POLICY
TERMS AND CONDITIONS
☰
Home
Chevrolet
Cobalt
Safety
Horn
Relay
Horn relay diagram needed
JAMES NUXOLL
MEMBER
2006 CHEVROLET COBALT
2.2L
4 CYL
2WD
AUTOMATIC
170,000 MILES
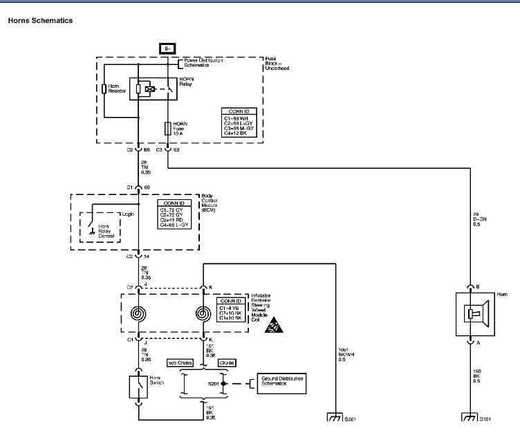
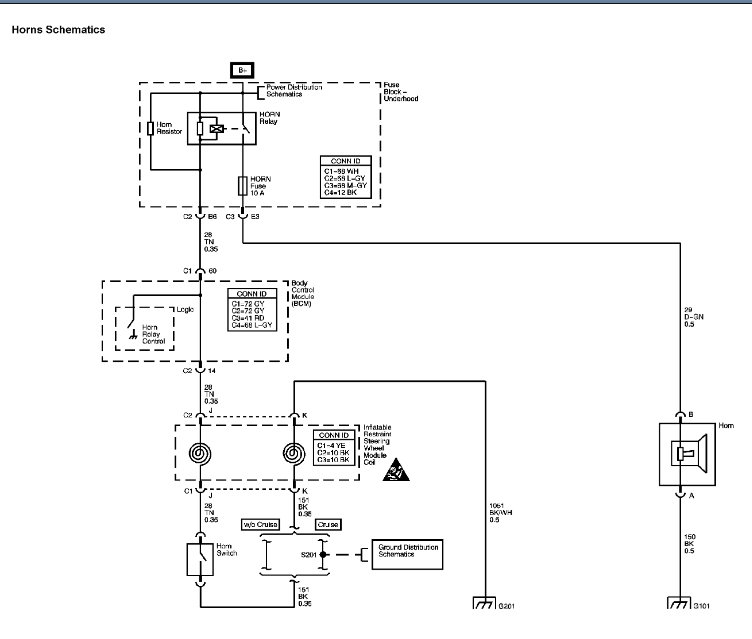
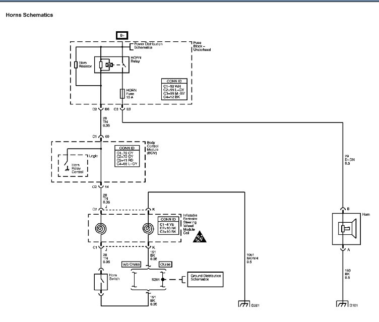
Need to see wiring diagram for horn.
Monday, October 7th, 2019 AT 2:07 AM
3 Replies
DANNY L
MECHANIC
5,648 POSTS
Hello, I'm Danny.
Here is a wire checking tutorial to view as well:
https://www.2carpros.com/articles/how-to-check-wiring
I've attached the wiring diagram for your vehicle below.One is color the other is black and white. Hope this helps and thanks for using 2CarPros.
Danny-
Images (Click to make bigger)
Was this
answer
helpful?
Yes
No
Monday, October 7th, 2019 AT 3:21 PM
JAMES NUXOLL
MEMBER
3 POSTS
Hey bro that was spot on. Appreciate it.
Was this
answer
helpful?
Yes
No
Friday, October 18th, 2019 AT 3:05 PM
KEN L
MASTER CERTIFIED MECHANIC
55,535 POSTS
DANNY L is one of our best! Use 2CarPros anytime, we are here to help. Please tell a friend.
Was this
answer
helpful?
Yes
No
Friday, October 18th, 2019 AT 3:06 PM
Please
login
or
register
to post a reply.
Related Horn Relay Content
2009 Chevy Cobalt Service Ecs , Abs , Traction...
Service Ecs Light On. Goes In Limp Mode. What Could Cause This
Asked by
Mongorat427
·
1 ANSWER
2009
CHEVROLET COBALT
Ask a Car Question. It's Free!
How to Use a Test Light
Steering Wheel Removal
Airbag Removal - Drivers Side