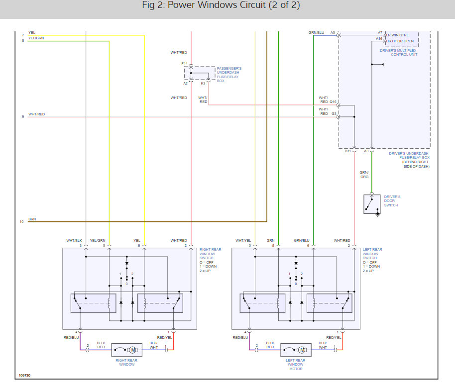
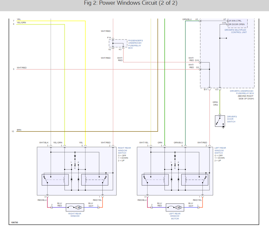
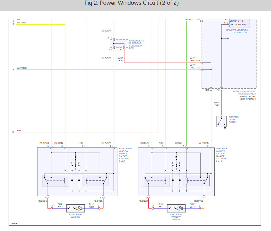
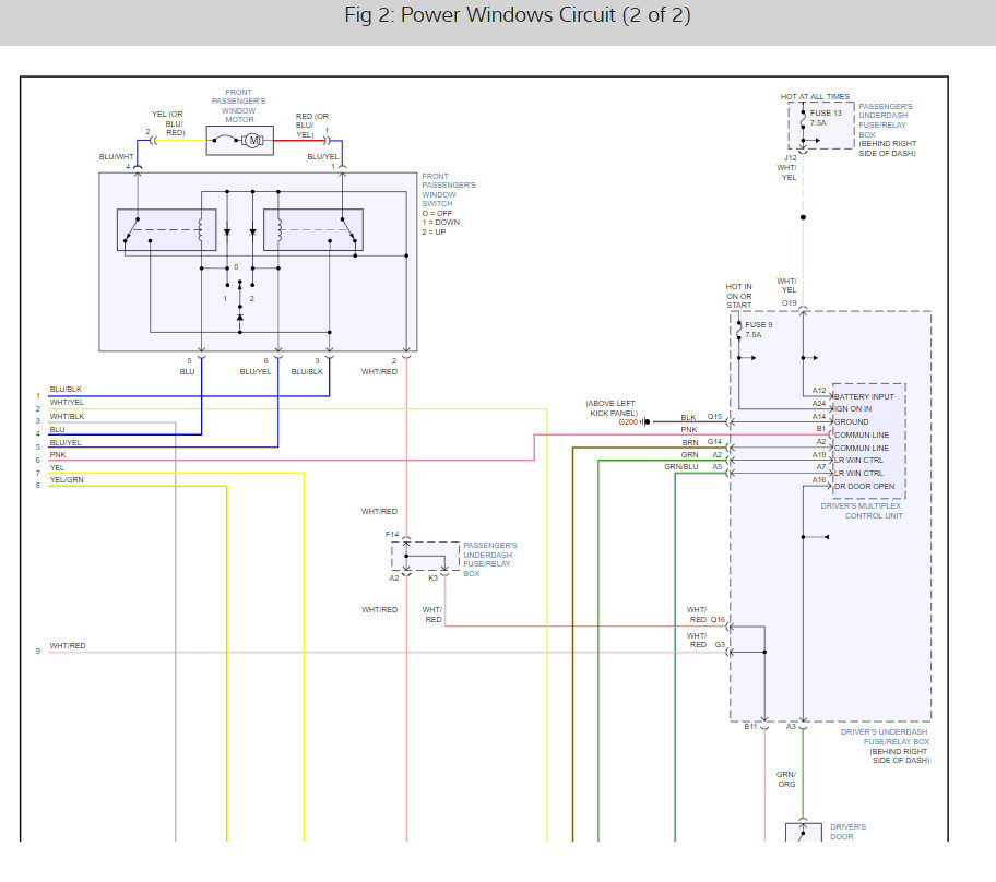
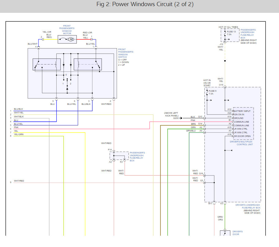
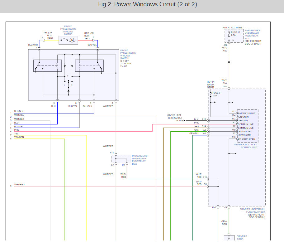
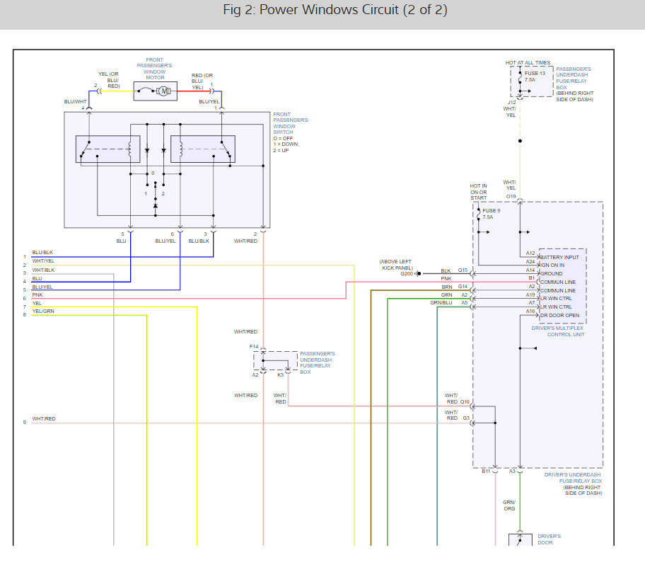
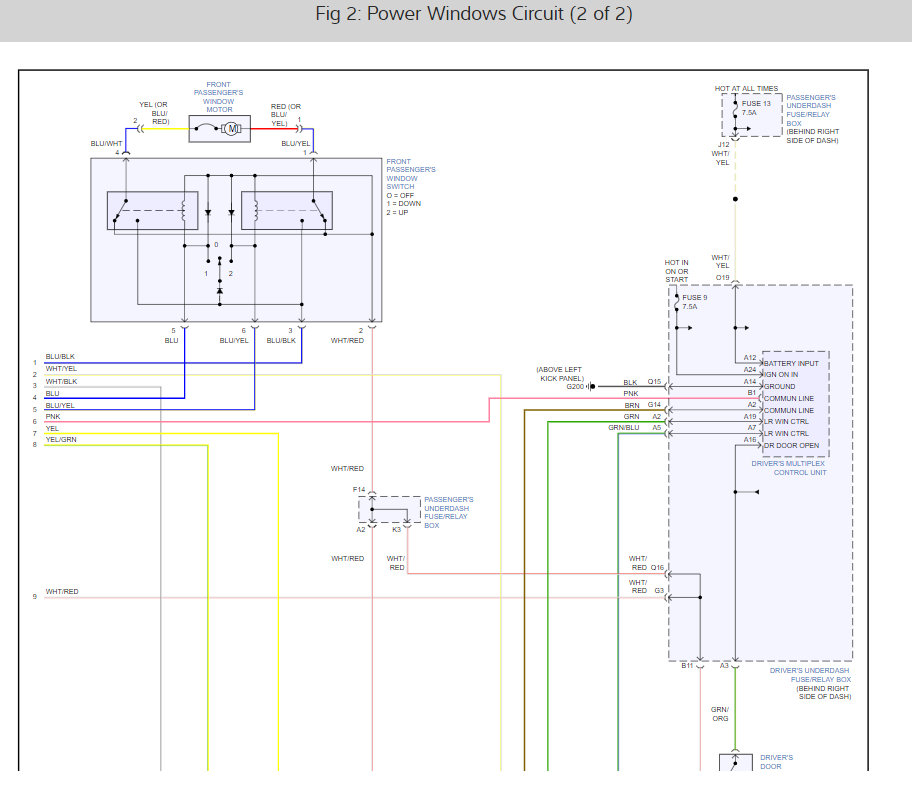
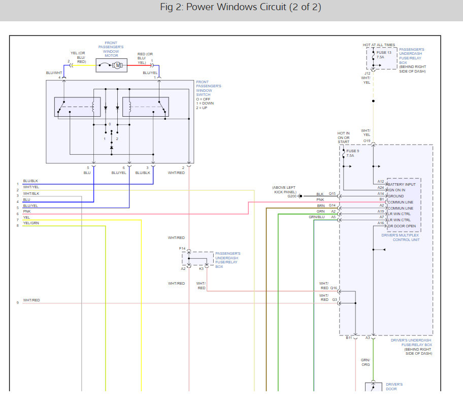
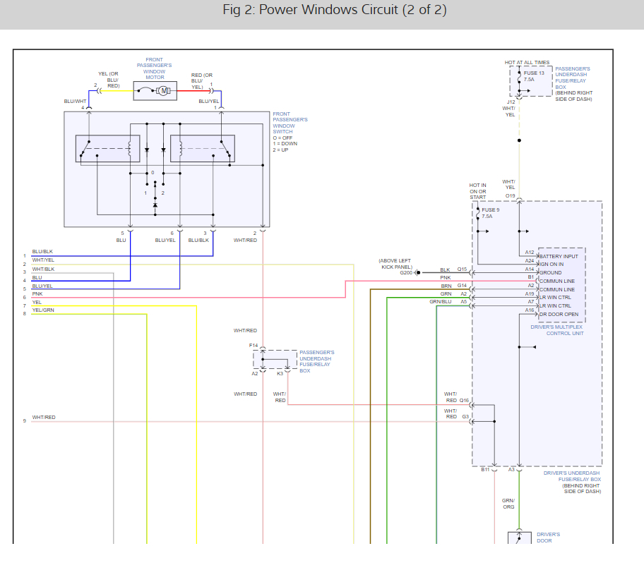
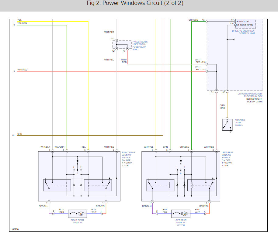
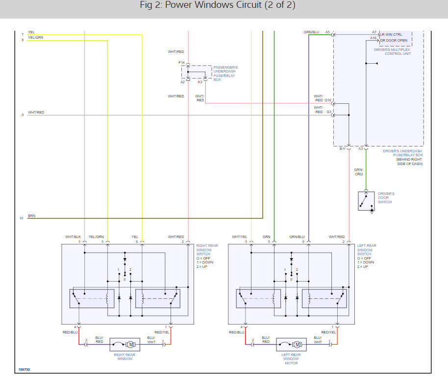
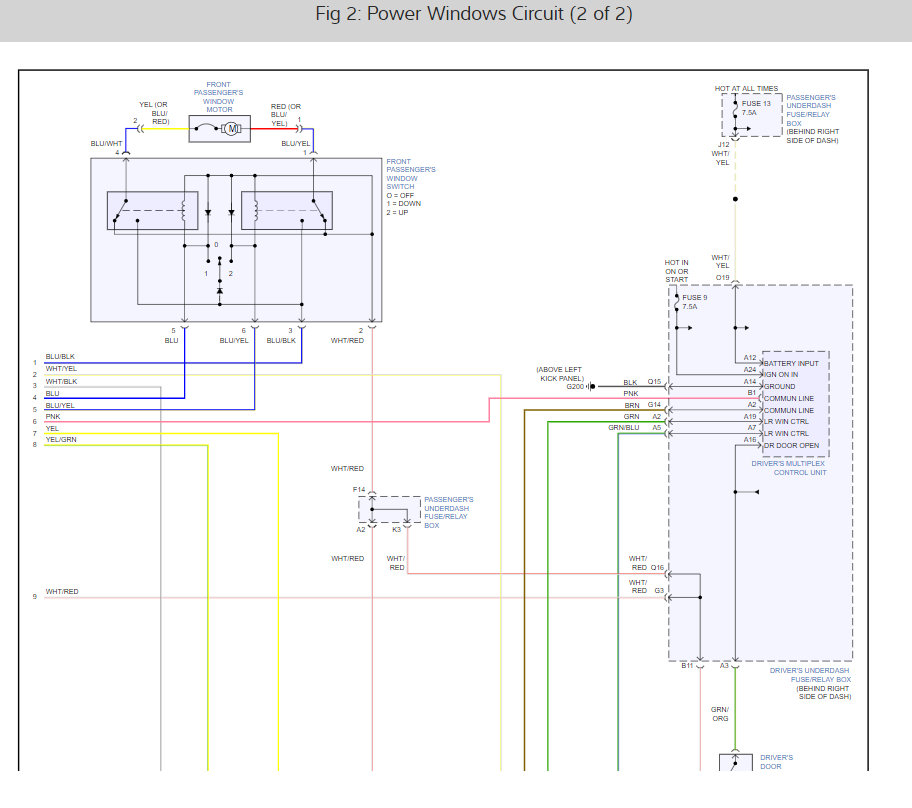
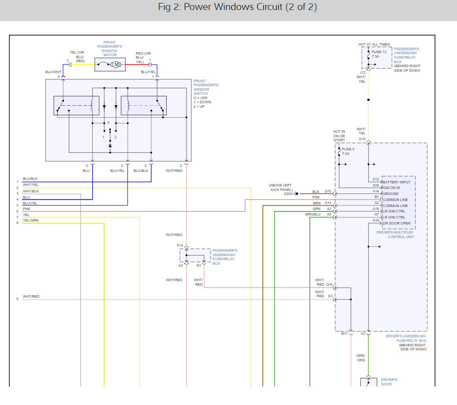
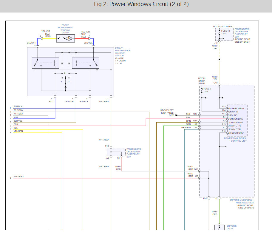
Problem One: My power window on the passenger side will not work. After thinking it was the motor in the window, I replaced it, however it still does not work. It seems like that side of the car is not getting power to it. The power locks work on that side of the car, but not the switch that operates the window. I also checked to see if the fuses were out, they are all in good shape. I am not sure what is causing this and how to fix it.
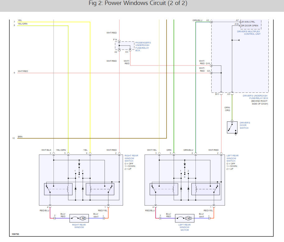
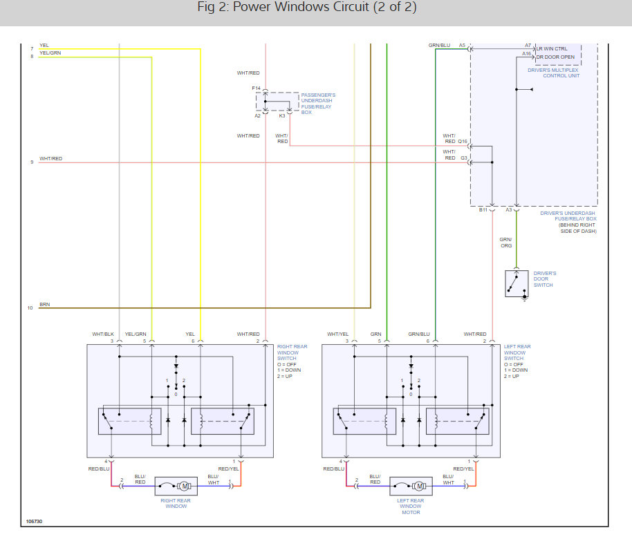
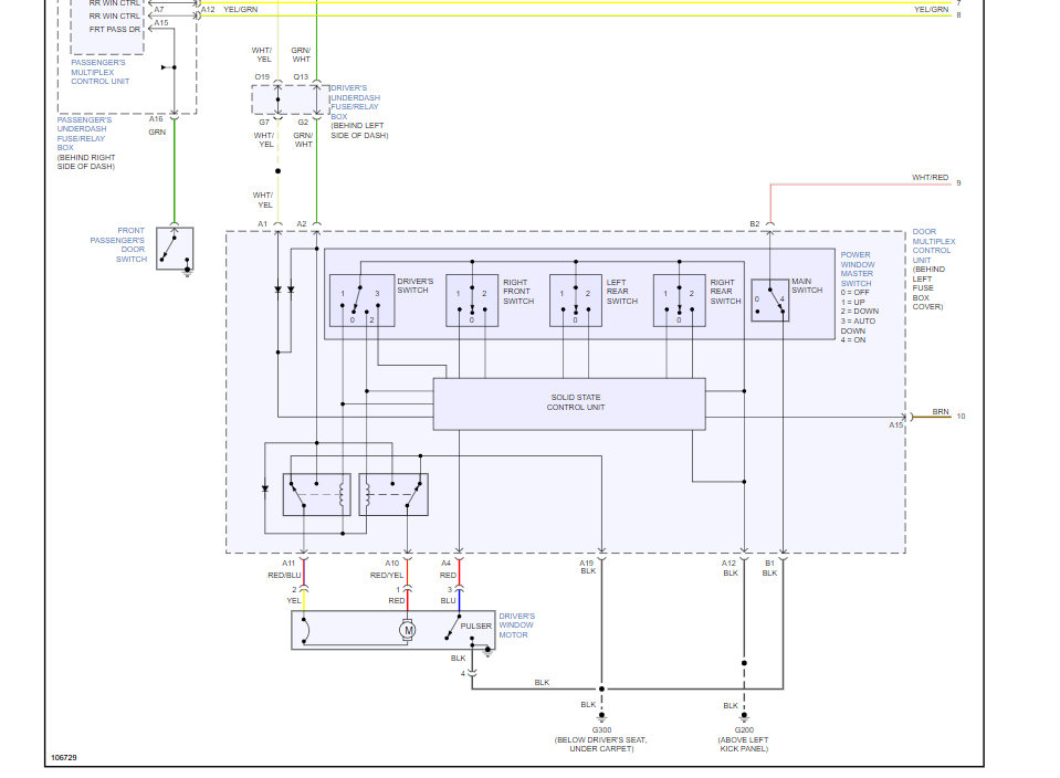
Problem Two: The driver side window is working, but I am getting the feeling that it is about to go out. It will roll up and down and when it gets to the top it makes a loud noise almost like a clicking sound. I am not sure what is wrong with it or how to address this problem.
Problem Two: The driver side window is working, but I am getting the feeling that it is about to go out. It will roll up and down and when it gets to the top it makes a loud noise almost like a clicking sound. I am not sure what is wrong with it or how to address this problem.
Sep 2, 2010 at 1:23 PM





