High beam headlights are not working, multiple function switch replacement instructions and wiring diagram needed

1993 TOYOTA CAMRY
160,000 MILES • 2.2L • 4 CYL • 2WD • AUTOMATIC
Avatar
PIGLOVERME
  • MEMBER
  • 4 POSTS
After testing I need to replace the multiple function switch (headlights, turns signals and high beams). Can you tell me how to remove and replace this switch? and a wiring diagram of the switch. Thank you
Aug 9, 2021 at 8:47 PM
Repair Safety Notice: This information is for general instructional purposes only. Vehicle repair can be dangerous. Verify all information, follow manufacturer service procedures, use proper tools and safety equipment, and consult a qualified repair shop when needed.
Advertisement
Avatar
KASEKENNY
  • CAR REPAIR CONTRIBUTOR
  • 18,907 POSTS
If the high beams are the only thing not working then you are correct that the switch is the likely issue.

https://www.2carpros.com/articles/how-a-headlight-switch-works

I am attaching the info below but it basically tells you to look at the wiring/connections, dimmer switch or the headlight switch.

It is unlikely that the dimmer switch is causing only the hi beam issue so I would put my money on the lamp switch.

Please see the info below and let us know if you have other questions.

Thanks
Aug 11, 2021 at 11:50 AM
Advertisement
Avatar
MASTER ASE TECH
  • CAR REPAIR CONTRIBUTOR
  • 82 POSTS
Hi, I'm Dan.

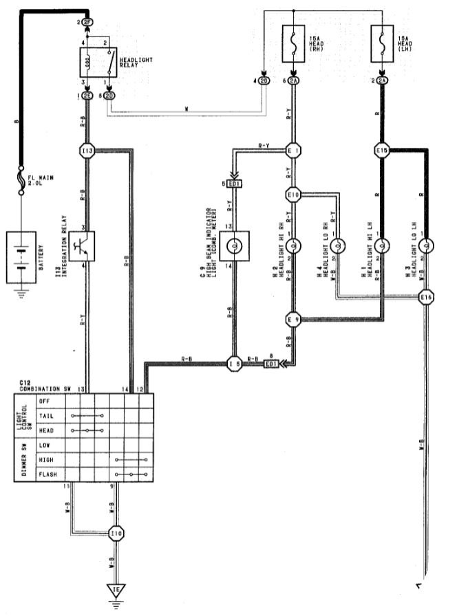
I've attached a wiring diagram for the headlight circuit for US built cars. I've also attached the procedures for replacing the multi function switch as well as replacing the steering wheel.
This is from Toyota concerning air bag safety.

2. Work must be started after 90 seconds from the time the ignition switch is turned to the lock position and the negative (-) terminal cable is disconnected from the battery. (The supplemental restraint system is equipped with a back-up power source so that if work is started within 90 seconds of disconnecting the negative (-) terminal cable of the battery, the SRS may be activated.) When the negative (-) terminal cable is disconnected from the battery, memory of the clock and audio systems will be cancelled. So before starting work. make a record of the contents memorized by the audio memory system. When work is finished, reset the audio system as before and adjust the clock. To avoid erasing the memory of each memory system, never use a back-up power supply from outside the vehicle.



https://www.2carpros.com/articles/air-bag-removal-steering-wheel
Aug 11, 2021 at 11:53 AM
Avatar
PIGLOVERME
  • MEMBER
  • 4 POSTS
Thank You for the info. I'm not sure what you mean by the "Light Control Switch". The headlight switch is part of the multiple function switch?
Aug 13, 2021 at 6:34 PM
Avatar
KASEKENNY
  • CAR REPAIR CONTRIBUTOR
  • 18,907 POSTS
Yes. There are all sorts of names for this but basically the switch that turns the head lights on. Whether that is the multifunction, combination switch, head light switch, light control switch, etc.

If you are going to replace the switch, I think you are correct as that is the likely issue. Please let us know what questions you have or what you find with this.

Thanks
Aug 13, 2021 at 7:32 PM
Avatar
PIGLOVERME
  • MEMBER
  • 4 POSTS
everything is great. Could you tell me the website you got these diagrams so i can print them in real size Thank you again, Walt
Aug 14, 2021 at 4:41 PM
Avatar
KASEKENNY
  • CAR REPAIR CONTRIBUTOR
  • 18,907 POSTS
Unfortunately these are off of All Data and that is a paid subscription so if you don't have access to All Data then you won't be able to access them.

You should be able to right click on them and save them to your computer. Once they are saved you can open them and print them. Depending on the printer you have you may have to scale them a little but I have been able to print them with good success.

Please let us know if this doesn't work for you and we can try and find another work around.

Thanks
Aug 14, 2021 at 4:45 PM