I was playing around looking at fuses this and that. I was changing the engine mounts, which well turned out to be pretty good so I put them back in haha.
Anyway so one day there last week I turn the lights on, and something didn't seem right. I cant remember at this particular moment if the low beams still worked.
Tho one of the relays was making this god awful buzz sound. And I disconnected the battery after switch everything off. And the buzz still buzzed.
I was like ah that must be on its way out ey.
Anyway that was last week.
Now now of the headlights work.
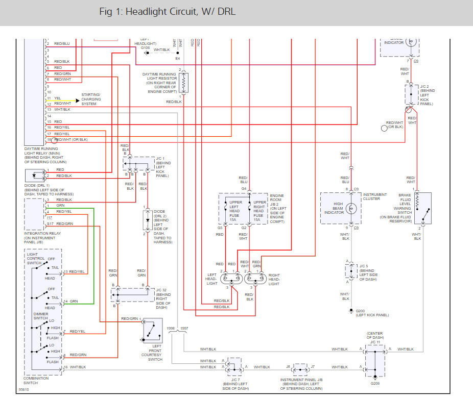
both relays seem to be fine, like as in they switch and click when they are hooked up to power out of the car. And they also work in the car for low beam only when I have the test light and earth something out or just push the relay closed/open which ever.
As for the other relay in the smaller box with 2 fuses. I pretty sure that works to get the low beam going okay. How ever when it comes to high beam I can only get it to working I take that relay out and hot wire it so the High Beam turns on.
So there is two combinations I can hot wire in this relays seat. 1 - turns the low beams on, and 2 - turns the high beams on. Both separately. I think.
When I have both relays in and on the brown relay I, um. I have the relay cove off and I earth the top right pin going into the relay (looking down at the engine bay orientation). So I just my test light in the spot which powers the low beam lights on. Now if I go to the steering wheel and push the high beams ford into the on position. It just feels like it jams, I think it buzzers I'm not sure. But anyway it shuts off the lights. Exactly like how it was One week ago.
What I don't understand actually is when I have both relays in. I can not get the high beams to work which ever way I switch the relay manually say. It is either low beam, or no power, I am not sure if it jams or not.
Now I've tested these relays with hot wires from the battery. They switch. And the resistance both sit at about 77 say.
Oh and tell me how the dimmer switch has nothing to do with my head lights? I'm just under the understanding that the dimmer switch is to adjust light on your dash board.
Also I replace the combination switch with another from the local wreckers, safe to say that changed nothing.
I also grabbed 2 brown fuses, same again nothing.
Any help would be much appreciated.
At the moment I'm slowly tracing wires through out the whole car and doing my best to make sense of it all as the wiring diagram I got is okay until you get to any of the components, well something like that haha.
I just need head lights so I can get it road worthy.
From Australia with Love.
Thursday, September 26th, 2019 AT 12:55 AM










