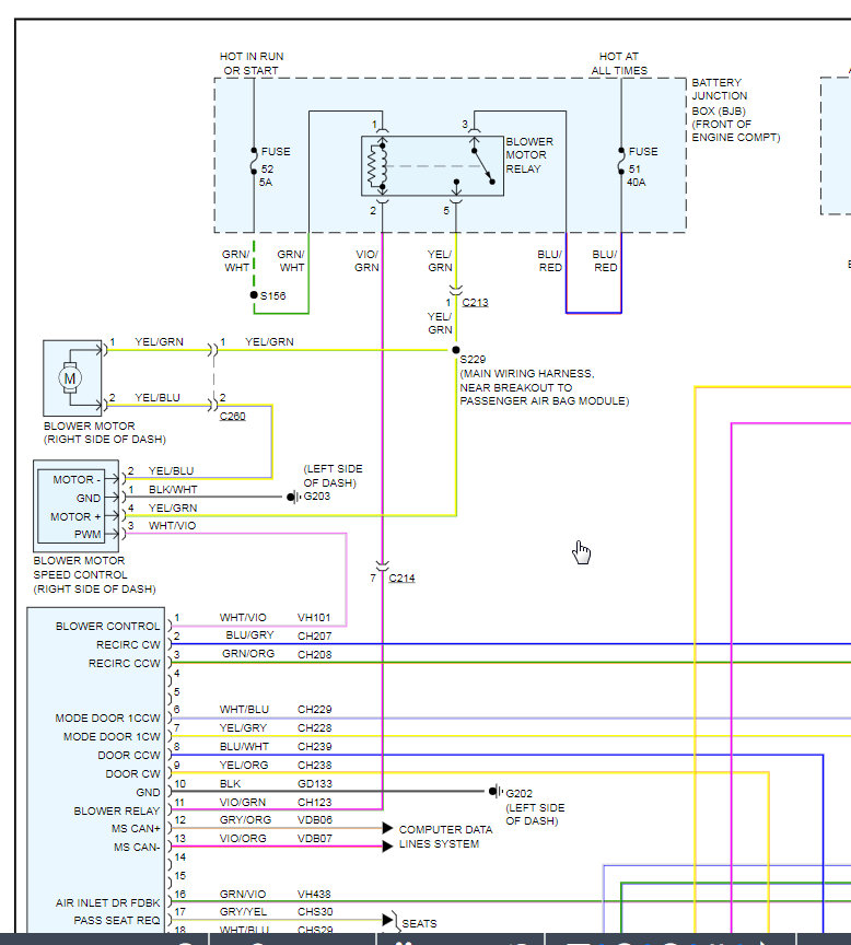
warms up with steady heat blowing from all vents. All functions work as it's
supposed to cycling through high to low fan and even A/C. But, once it reaches a higher temperature the heater fan shuts off completely. If I shut down for a few
minutes and restart the truck, heater fan works again for a bit.
Tuesday, February 16th, 2021 AT 11:28 AM


