HOME
ASK A QUESTION
REPAIR GUIDES
BECOME A MEMBER
LOG IN
Login with Facebook
OR
Remember me
NOT A MEMBER?
FORGOT PASSWORD?
CONTACT US
PRIVACY POLICY
TERMS AND CONDITIONS
☰
Home
Chevrolet
Silverado
Exterior Light
Headlight
Headlights not coming on
BILLYWILLIAMS512
MEMBER
1995 CHEVROLET SILVERADO
V8
2WD
AUTOMATIC
160,000 MILES
All lights working except the headlights.
Monday, April 9th, 2018 AT 12:13 PM
1 Reply
KEN L
MASTER CERTIFIED MECHANIC
55,064 POSTS
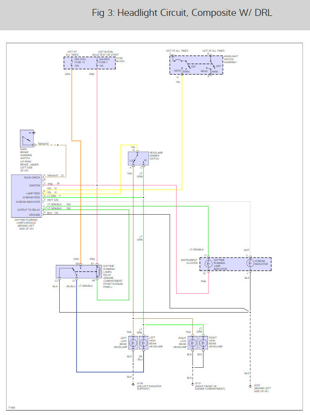
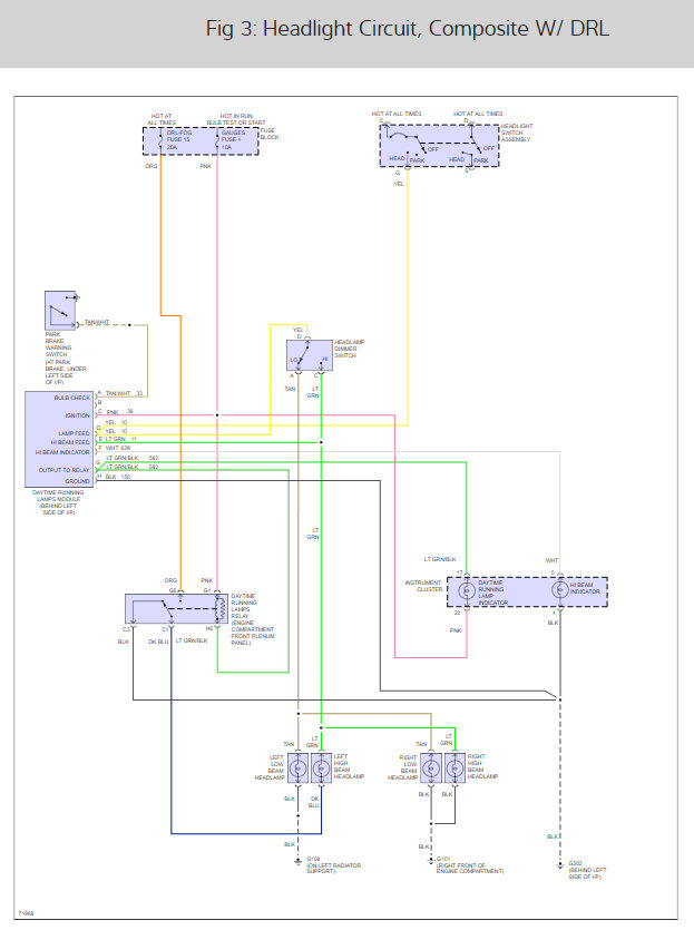
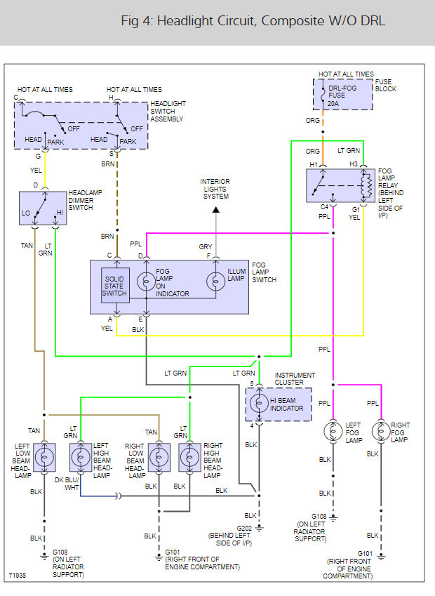
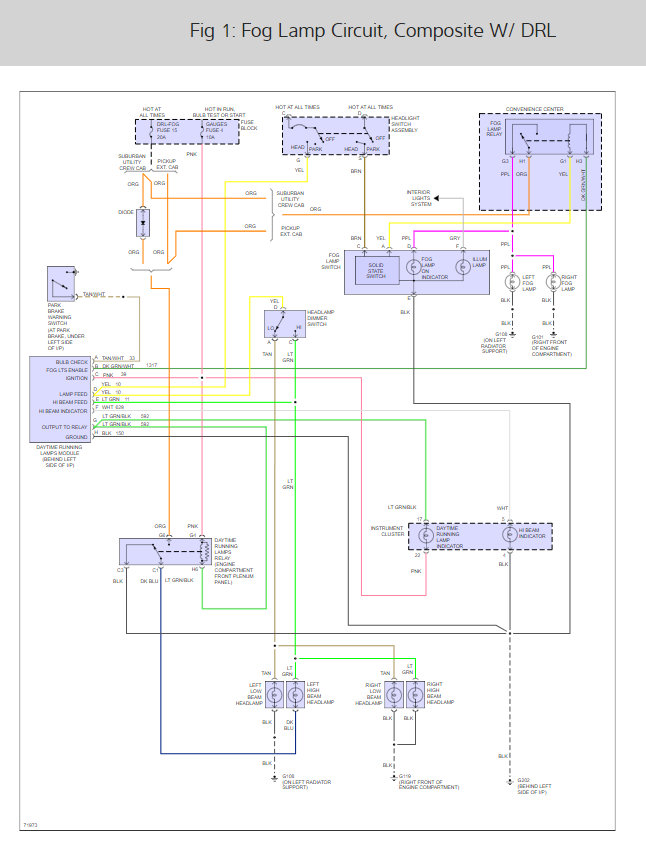
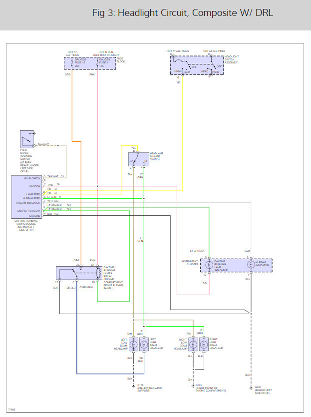
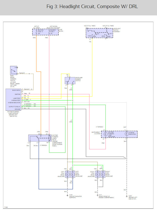
Hello,
It sounds like both headlight bulbs are out. Here is a guide to help you see what you are in for when doing the job:
https://www.2carpros.com/articles/how-to-replace-a-headlight-bulb
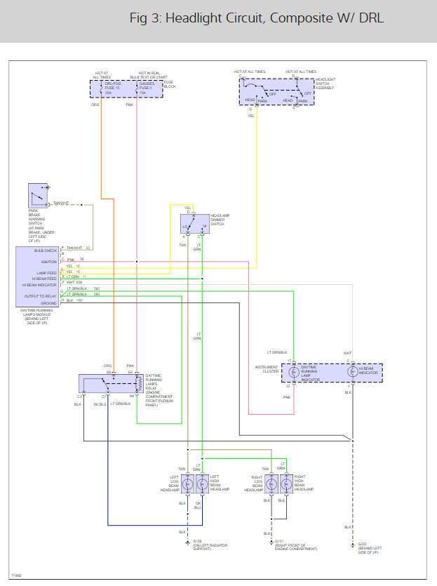
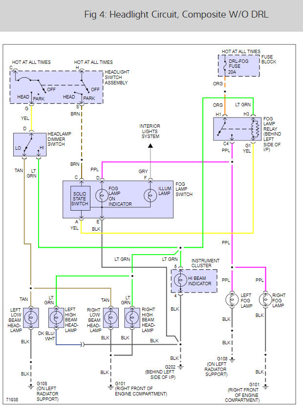
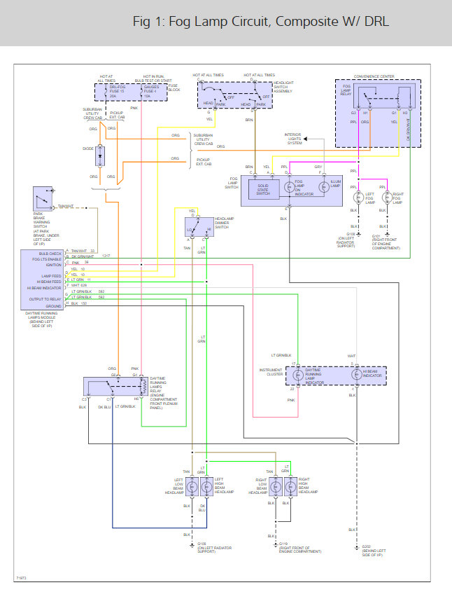
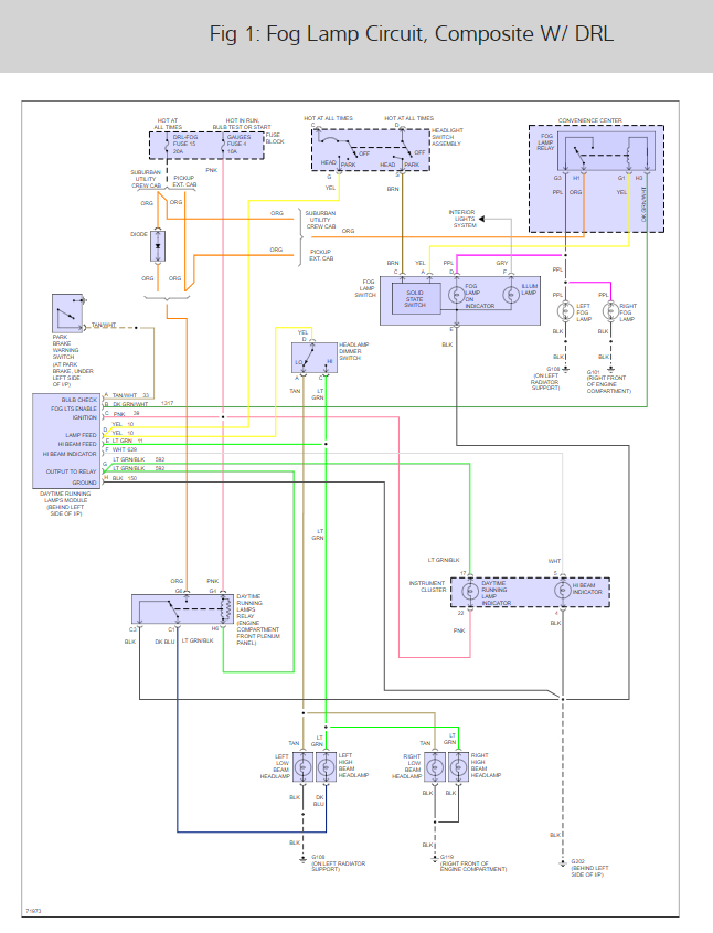
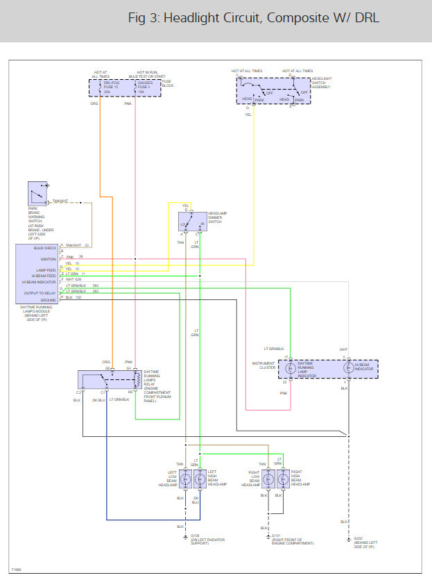
If the bulbs are okay then lets use this guide to test for power at the switch there are wiring diagrams below to help us see where are are loosing power. Also check the fuses.
https://www.2carpros.com/articles/how-to-use-a-test-light-circuit-tester
Please let us know what happens.
Cheers, Ken
Images (Click to make bigger)
Was this
answer
helpful?
Yes
No
+1
Tuesday, April 10th, 2018 AT 5:55 PM
Please
login
or
register
to post a reply.
Related Headlight Content
95 Chevy Silverado
I Lost Low Beam Headlights. Once In A While They Come On For A Short Time But Not For Long. The High Beams Work Fine. What Could This Be?
Asked by
goblin
·
2 ANSWERS
1995
CHEVROLET SILVERADO
VIDEO
Headlight Bulb Replace Chevy Silverado
Instructional repair video
GUIDE
Headlight Bulb Replacement
The headlight bulb is located inside a water tight headlight lens connected to the wiring harness using a weather tight electrical plug to help repel damage causing moisture...
1994 Chevy Silverado Headlight Question
I Am Trying To Chang The High Beam Head Light On My 94 1500 And I Am Unable To Find An Easy Way To Do It With Out Taking The Grill Off. Is...
Asked by
IATroy
·
5 ANSWERS
1994
CHEVROLET SILVERADO
1995 Chevy Silverado Replacing Multifunction Switch
I Need To Replace The Multifunction Switch(wiper, Turn, Etc) But I Can Not Get The Air Bag Off. I Have The Shop Manual, But It Says To...
Asked by
ozzmaster
·
1 ANSWER
1995
CHEVROLET SILVERADO
1995 Chevy Silverado Brake Lights Work Fine Until...
1995 Chevy Silverado Brake Lights Work Fine Until Parking Lights Are On, Then Niether One Works
Asked by
rjacobs
·
4 ANSWERS
1995
CHEVROLET SILVERADO
2006 Chevrolet Silverado Brake Lighting
Neither Of My Rear Brake Lights Come On. The Brake Light On The Cab Works. The Blinkers, Which Are The Same As My Brake Lights, Both...
Asked by
Riggs87
·
3 ANSWERS
2006
CHEVROLET SILVERADO
VIEW MORE
Ask a Car Question. It's Free!
Headlight Bulb Replacement Volkswagen Jetta
Headlight Bulb Replacement GMC Yukon
How to Replace Headlight Bulb Ford F-150