Headlights not working properly

Tiny
M.BAKER
  • MEMBER
  • 1980 CHEVROLET CAPRICE
  • 5.1L
  • V8
  • 2WD
  • AUTOMATIC
  • 2,000 MILES
My headlights don't come on. I have replaced the headlight switch and still nothing.
When I turn on the high beams they come on.
Sunday, February 13th, 2022 AT 5:10 PM

1 Reply

Tiny
KASEKENNY
  • MECHANIC
  • 18,907 POSTS
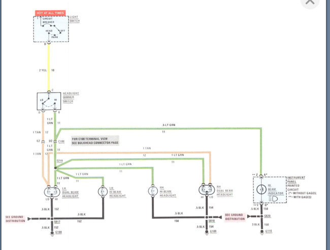
We need to start with checking the power coming out of the switch and going to the dimmer switch (if your vehicle is equipped with a dimmer) and then you need to check the power coming out of the dimmer.

Basically, we are looking to find out where we have power and where we are losing it.

Here is a guide that will help with this:

https://www.2carpros.com/articles/how-to-check-wiring

Once we find the voltage, we will have a better idea what the issue is, but it appears it could be a wiring issue as there are separate circuits for the low and high beams.

Please see the wiring diagram below and let me know what questions you have.

Thanks
Was this
answer
helpful?
Yes
No
Monday, February 14th, 2022 AT 2:45 PM

Please login or register to post a reply.