Headlamp low beams are not working

Tiny
PCULQUI
  • MEMBER
  • 1999 BUICK REGAL
  • 3.8L
  • V6
  • 2WD
  • AUTOMATIC
  • 130,000 MILES
My headlights are not working but my high beams are. They don't stay on but when I hit the switch, they go on. Is it one bulb for low beam and high beam or is it 2 separate bulbs? Are LED's the brightest way to go?
Monday, February 3rd, 2020 AT 9:17 PM

1 Reply

Tiny
KASEKENNY
  • MECHANIC
  • 18,907 POSTS
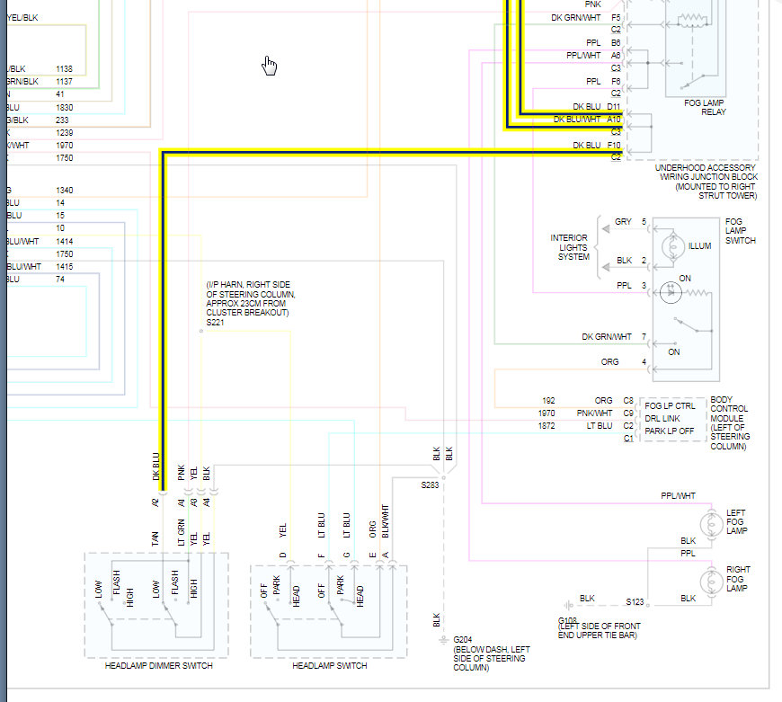
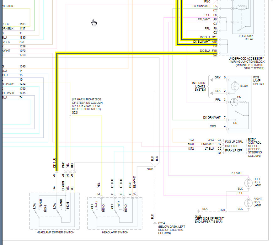
It appears they are separate bulbs. However, if both are not working then it is unlikely that both bulbs burnt out at the same time. You need to look for something in common and that is the switch or the under hood wiring junction block mounted to the right strut tower. However, I would think the switch is the issue before anything else.

The way to test this, is turn the lamps on and test for voltage on the Dark Blue wire coming out of the switch. If power is there, then go to the under hood junction block. Where ever you don't have voltage is the issue. The other way is to go to the head lamps and measure voltage when the lamps are on and see if you have voltage. If you do then you could have two bulbs burnt out.

As for replacing with LED's, you can do this but I would suggest looking at the rating and what each produces. This is how you know the brightness. The higher the lumens the brighter the lights. Just because it is LED doesn't mean it is brighter. They are more expensive so I would check the rating before you purchase them.
Was this
answer
helpful?
Yes
No
Tuesday, February 4th, 2020 AT 3:22 PM

Please login or register to post a reply.