Head lamp not functioning?

Tiny
BLESSING EWOBOR
  • MEMBER
  • 2007 KIA MAGENTIS
  • 4 CYL
  • 2WD
  • AUTOMATIC
  • 134,212 MILES
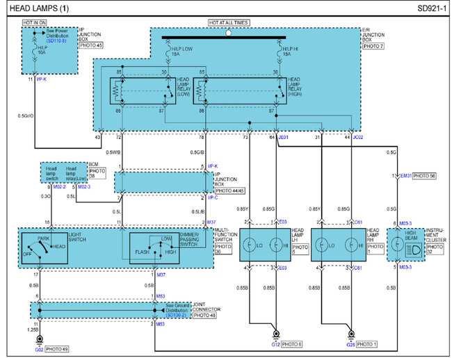
The vehicle headlights are not functioning at all, could I get the circuit diagram for the light?
Sunday, April 13th, 2025 AT 4:50 AM

3 Replies

Tiny
KEN L
  • MASTER CERTIFIED MECHANIC
  • 55,090 POSTS
I would check the H/LP fuse in the fuse panel inside the car. Then the headlights are run by relays in the fuse panel under the hood, here are the headlamp wiring diagrams as requested. This guide can help:

https://www.2carpros.com/articles/how-to-check-a-car-fuse

Check out the images (below). Let us know how it goes.
Was this
answer
helpful?
Yes
No
Sunday, April 13th, 2025 AT 1:21 PM
Tiny
BLESSING EWOBOR
  • MEMBER
  • 754 POSTS
Thank you very much.
Was this
answer
helpful?
Yes
No
Sunday, April 13th, 2025 AT 4:29 PM
Tiny
KEN L
  • MASTER CERTIFIED MECHANIC
  • 55,090 POSTS
You are welcome, let me know what happens please.
Was this
answer
helpful?
Yes
No
Monday, April 14th, 2025 AT 9:31 AM

Please login or register to post a reply.