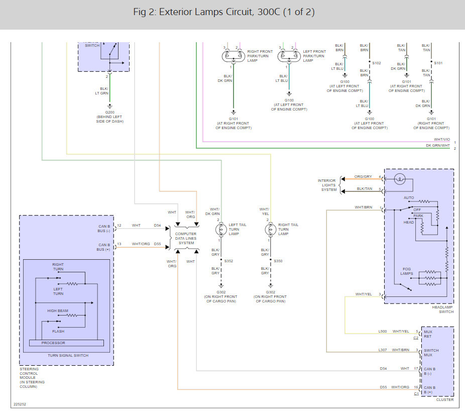
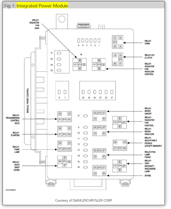
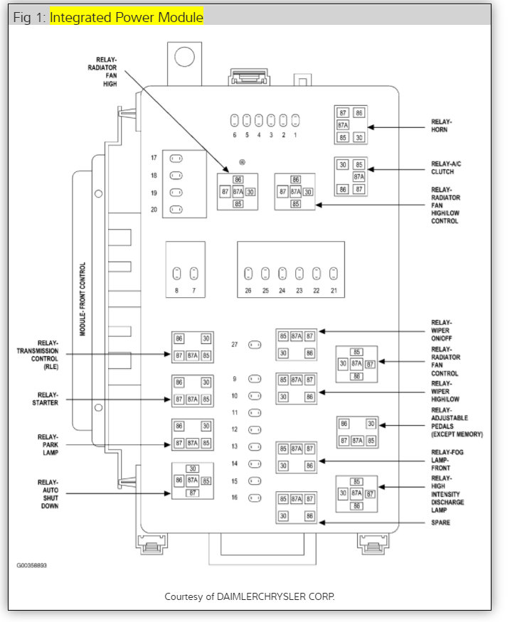
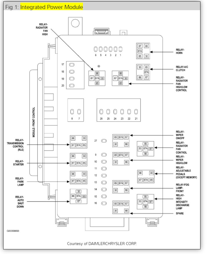
I already checked the fuse box, replaced the hazard button on the dash, and I changed a relay (that is related to the flasher lights) inside the instrument panel. Still does not work! I am wondering if anyone is familiar with my problem.
Thank you for your time.
Friday, March 30th, 2018 AT 4:32 PM











