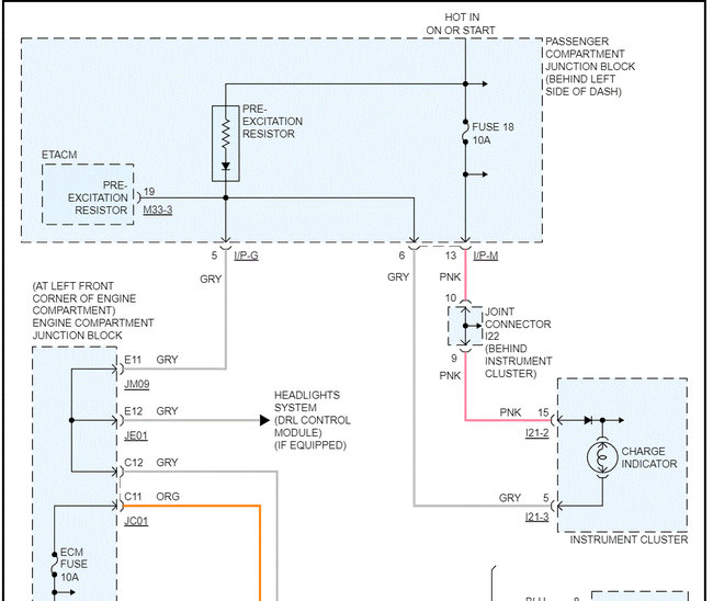
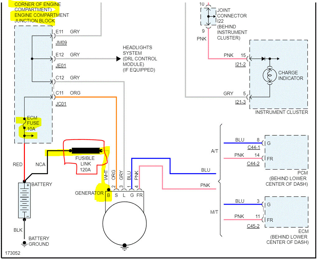
Thursday, February 24th, 2022 AT 11:55 AM
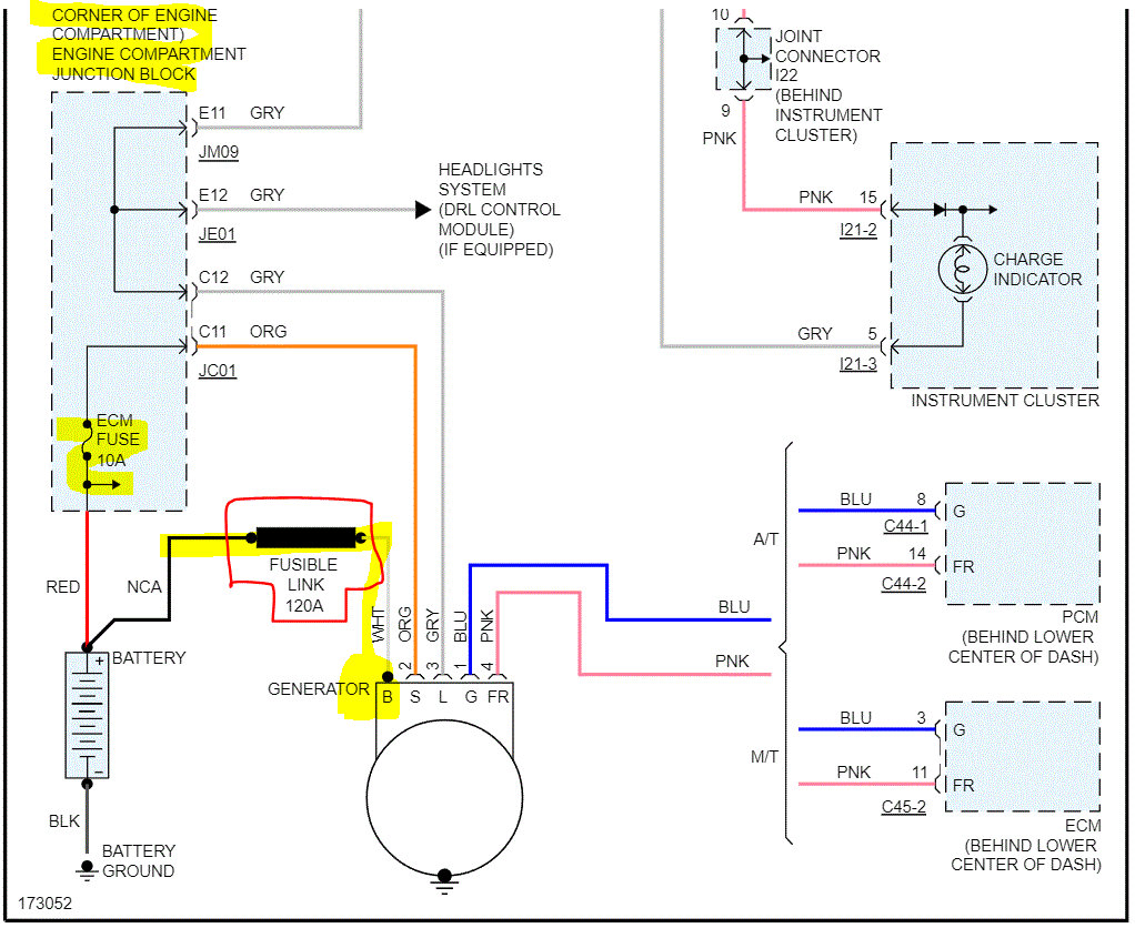
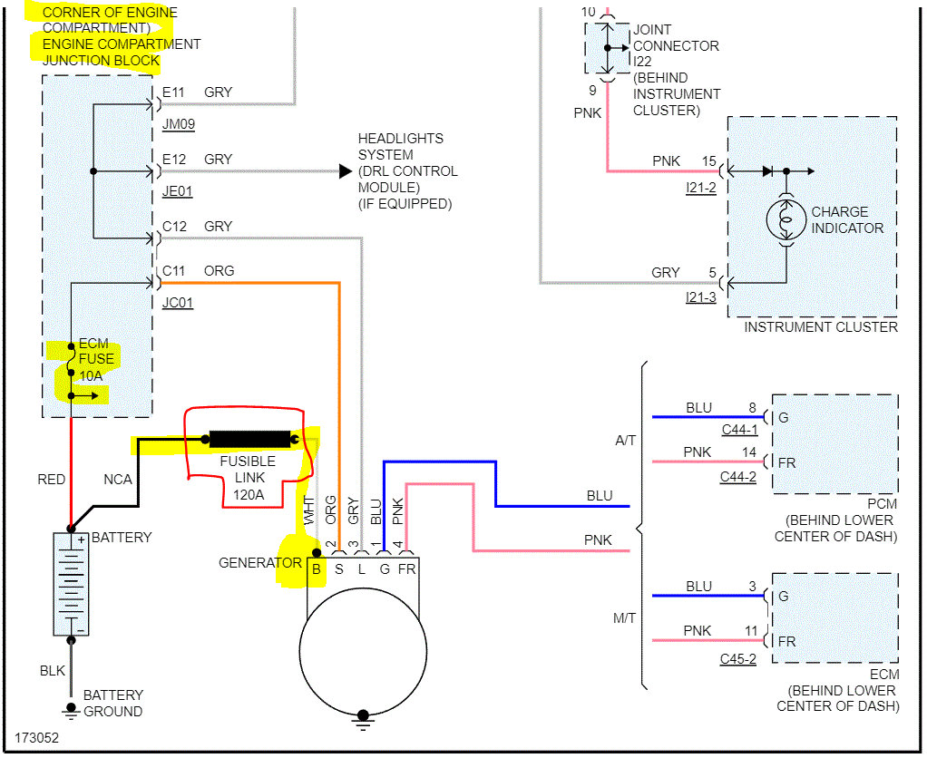
I have already replaced the battery, the negative battery cable, and the alternator. Battery light doesn't come on but after driving the speedometer and the gauges stop working. The radio will cut out and if I stop and turn off the car it won't restart. I had to reconnect the alternator and got it bench tested because the voltage regulator wasn't showing anything. The alternator tested good and after I put it back in, I was told that everything was working, and the battery is still good. I don't know if I may have a fuse problem or if I got lied to by AutoZone but the car will run after I recharge the battery and then a day later the electrical problems start updating but no battery light comes on. Any ideas?





