Monday, January 12th, 2009 AT 1:15 PM
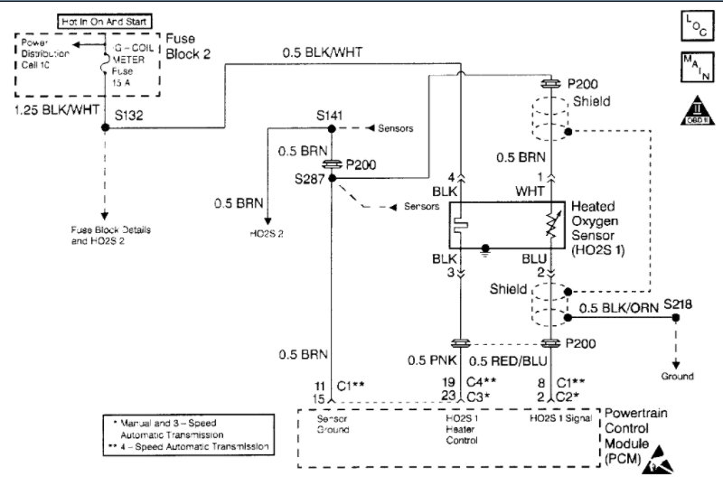
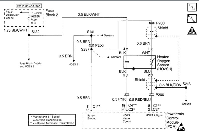
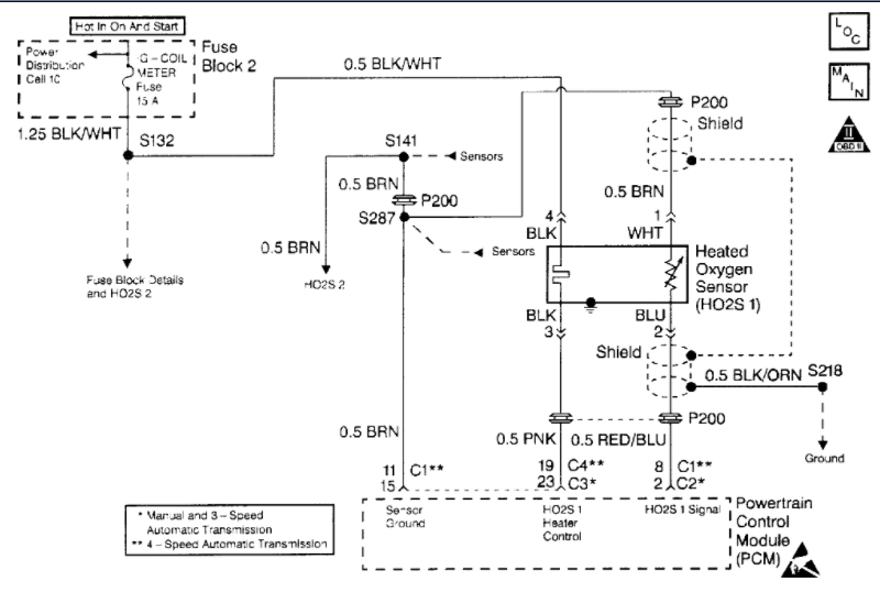
I went thru local emissions and failed. The main reason being that there is NO Check Engine light with the key on engine off. Ive only had the car for a short time and have never noticed a check engine light. It also showed P0135 ( 02 sensor heater circuit malfunction-Bank 1) P0340 (Camshaft Position Sensor Circuit Malfunction) P0500 (Vehicle Speed Sensor Malfunction). I recently had a oil leak fixed and the battery was unhooked for this procedure. My questions would be: Is there a particular fuse path I would search out that would cause there to be no Engine Light and is it possible that the same wiring problem has caused all the problems. It starts good and gets to normal operating temp just fine and drives down the road just like everything is normal. I checked the fuse box under the hood to the best of my ability and the fuses appeared to be good. There was no fuse in the ABS slot but when I put a good one into the slot it didn't make a difference so I am guessing that it doesn't need that fuse. Any Suggestions?























