Gear range lights not working?

Tiny
ADIA BUBBLEZ HALL
  • MEMBER
  • 2014 KIA RIO
  • 4WD
  • AUTOMATIC
  • 77,000 MILES
Hello, this morning I was driving and I noticed that the 'D' symbol was no longer showing on the dash. What could be going on? When I got to my destination, I turned my car off and then back on and still not working?
Monday, May 22nd, 2017 AT 10:42 AM

1 Reply

Tiny
KASEKENNY
  • MECHANIC
  • 18,907 POSTS
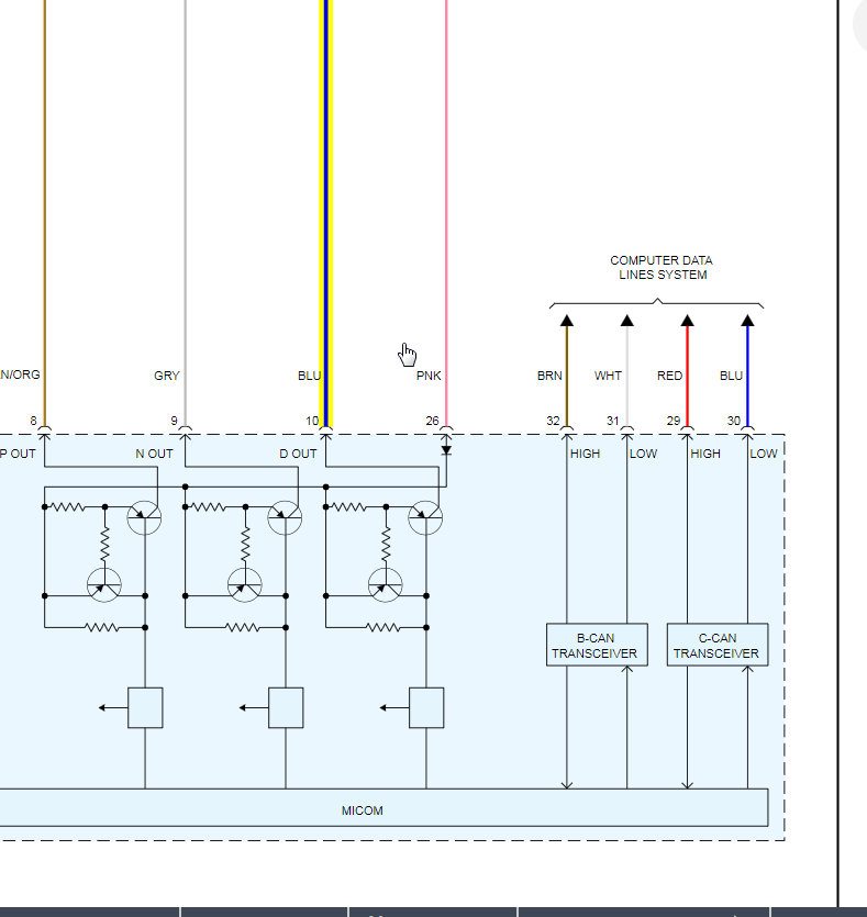
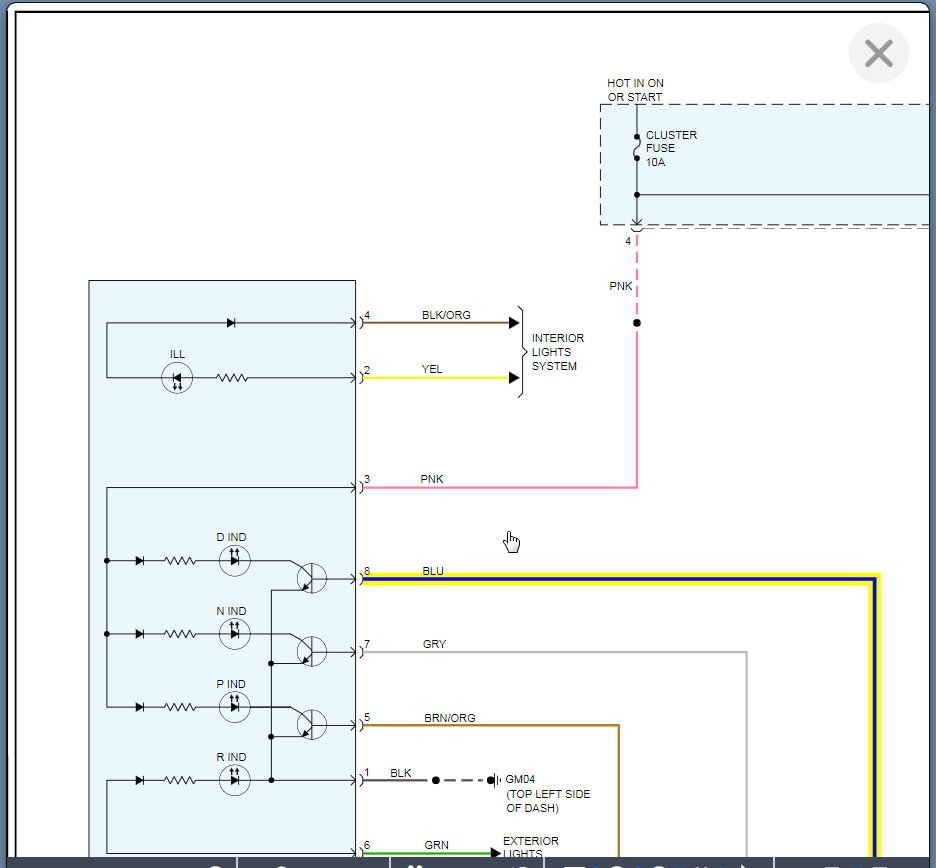
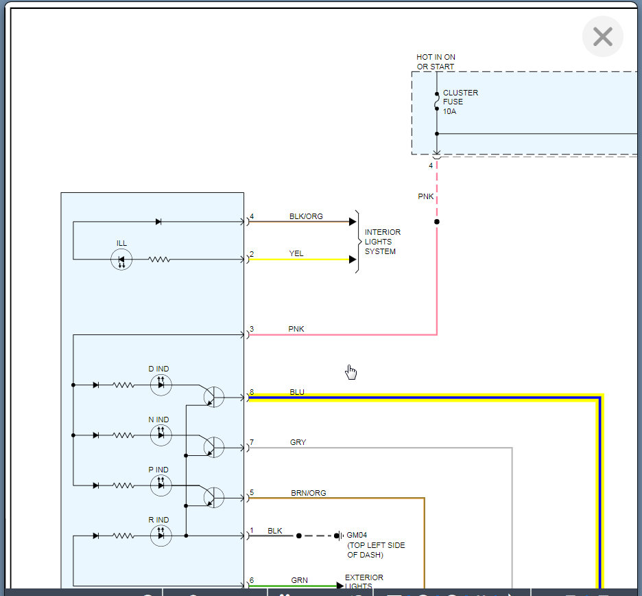
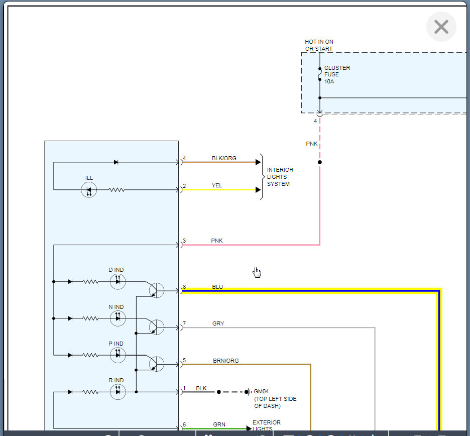
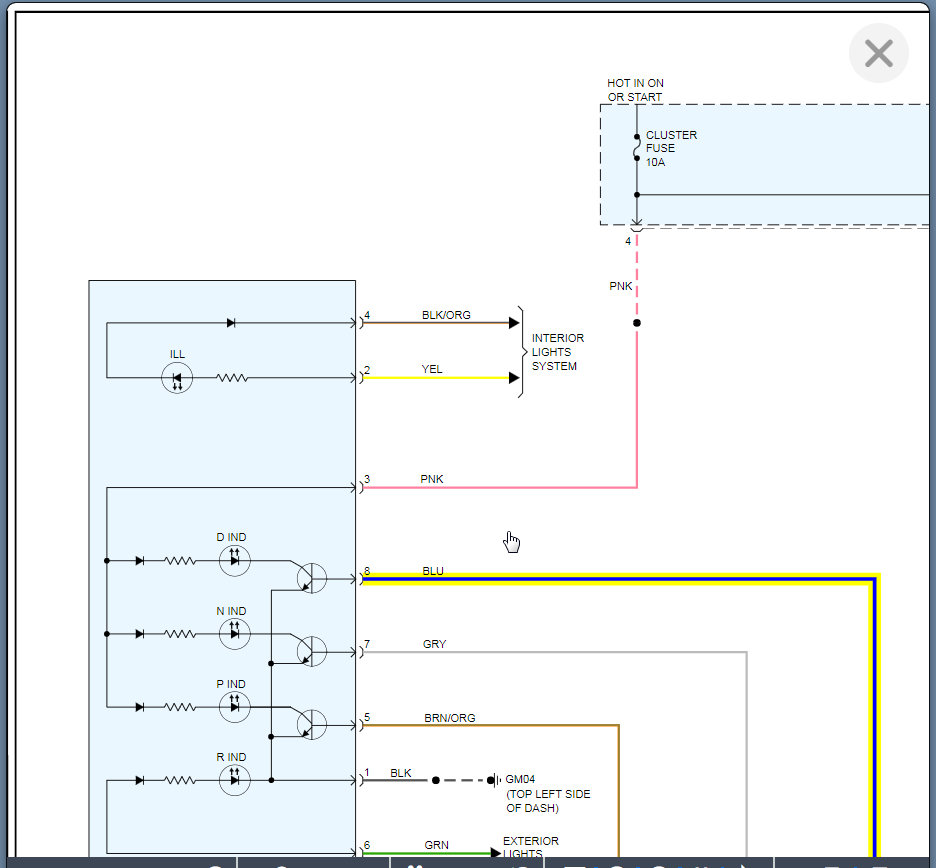
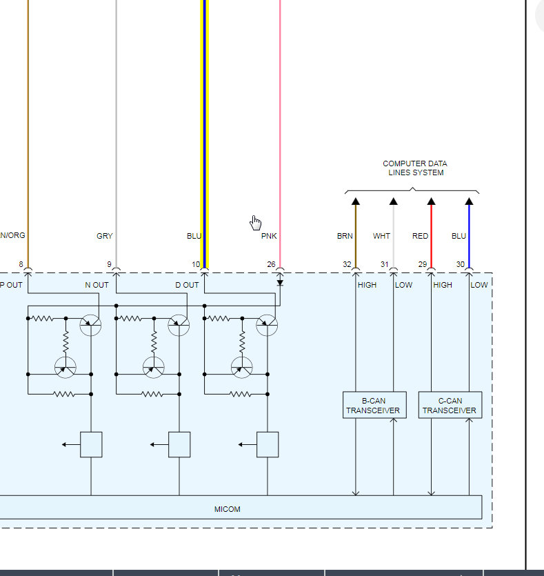
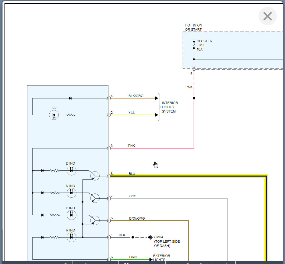
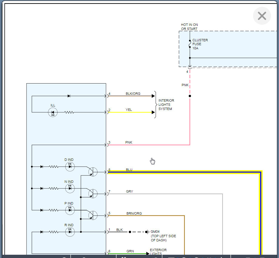
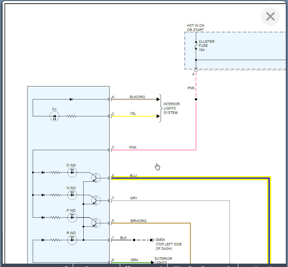
This is one of two things. First it could be the shifter itself that has an internal issue that is not illuminating the D any longer. However, the other likely cause is the shifter has lost connection with the cluster or the cluster has an internal fault on the circuit board. The way this works is the cluster gets a signal from the transmission sensor to tell it what gear it is in. Then the cluster tells the shifter what to illuminate. Basically we need to monitor the voltage on the blue wire at the shifter to confirm what the issue is.

https://www.2carpros.com/articles/how-to-check-wiring

I attached the wiring diagrams below for your review. Let us know what you find and we can go from there. Thanks
Was this
answer
helpful?
Yes
No
Wednesday, January 27th, 2021 AT 1:25 PM

Please login or register to post a reply.