Fuel gauge does not work?

Tiny
JANIE HOLDEN
  • MEMBER
  • 1995 DODGE DAKOTA
  • 6 CYL
  • 2WD
  • AUTOMATIC
  • 228,000 MILES
My gas gauge doesn't work. I'm trying to figure out how I can tell how much gas the trucks got in it without the gas gauge.
Monday, February 13th, 2023 AT 12:05 PM

1 Reply

Tiny
CARADIODOC
  • MECHANIC
  • 34,489 POSTS
I would fill the tank every 300 miles until we get this fixed. There should also be a "Low Fuel" warning light on the dash. The fuel gauge and the warning light are on two separate circuits, but they do share a ground wire. If both the gauge and the warning light do not work, that ground wire becomes the best suspect. It is separate from the ground wire for the fuel pump motor.

First, let me know if the "Low Fuel" light does turn on at times. If it does, we can rule out the ground wire.

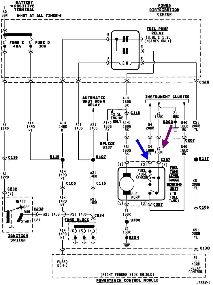
This first diagram is for the fuel pump and fuel level sending unit. My purple arrow is pointing to the ground wire we need to look at if both the gauge and the warning light do not work. The blue arrow is pointing to the wire for just the gauge. If only the gauge is inoperative, use a stretched-out paper clip or some other stiff wire to poke in alongside the blue wire. Use any other small jumper wire or clip lead to ground that paper clip. If the frame rail of any other convenient metal part is rusty or paint-covered, you may have to scratch that wire back and forth until it makes a good contact. Have a helper watching the gauge while you do that and the ignition switch is in "run".

As you ground that wire, if the gauge momentarily jumps up to "full", that proves that dark blue / yellow wire is okay up to that point. The defect has to be inside the tank and most likely is the sending unit. Before you go any further, let me describe how I handled this on the early to mid '90s Caravans. No parts were needed, but the assembly did need to be removed from the tank.

If the gauge never moves from "empty" when you use the temporary ground wire at the tank, that dark blue / yellow wire most likely has a break in it. That would be the less common cause, so we'll wait with that for now.

The second photo shows what the connector looks like on top of the fuel pump housing assembly, with the wiring connector removed and not shown. There's five terminals corresponding to the five terminals shown on the first diagram. Note the ground wire for the pump motor is terminal # 5, and the ground wire for the sending unit is terminal # 4, (purple arrow). Both are black wires and will be right next to each other at one end of the connector. That's the way to tell which terminal is which, besides looking at the wire colors. A dark green / black wire is the first one on the opposite end of the connector, then, we want terminal # 2 right next to it. Blue / yellow wire with my blue arrow pointing to it. That's the one to ground with the paper clip and jumper wire. For this test, you can instead unplug the connector, then touch your temporary ground wire to the exposed end of the terminal corresponding to the dark blue / yellow wire in that connector. If you can unplug that connector without lowering the gas tank, it may be easier to reach those wires.

Be aware the dark green / black wire for the fuel pump is only energized for two seconds when the ignition switch is turned on. After that there's no voltage on it and no danger of damaging anything if you ground the wrong wire. Grounding the dark blue / yellow wire makes the fuel gauge go to "full". Grounding the light blue / black wire makes the "Low Fuel" light turn on. Grounding the other three wires will do nothing. At the very worst, if you ground the dark green / black wire while someone is cranking the engine, all that will happen is a fuse will blow. Cranking or running is the only other time that wire is energized. The engine will still crank, but it won't run if that fuse is blown. We can easily handle that if it should become necessary.

This is a perfect time to bring up an important detail in case you do run out of gas. With all fuel injected engines such as yours, the fuel pickup assembly sits in a bowl inside the gas tank. That is to hold about a pint of fuel right by that pickup so it doesn't run away when you go around a corner or up and down hills while the fuel level is fairly low. Unlike the one or two-minute reserve with older carburetors, a fuel injected engine will stall the instant the pickup assembly starts drawing in air. In my '88 Grand Caravan, there is a metal bowl welded to the middle of the tank where the pump assembly and its pickup sit. That bowl is kept full by the really large volume of gas that gets pumped to the engine, then back into the tank through the return line. That bowl allows you to suck every last drop of gas out of the tank before you're sitting on the side of the road. The issue has to do with the gas you add from a can when trying to restart the engine. With my '88 model, the gas being poured in dumps right into that bowl, so less than a pint of gas is enough to get the engine restarted. That is not the case with my '94 and '95 models. With those, the gas being poured in misses that bowl and just goes into the tank, so the pickup is left pulling in air, and you have a crank / no-start condition. What I found is you must pour in at least five gallons of gas to get the level high enough to spill over into that bowl and fill it, then the engine will run. Once the engine has restarted, that bowl will be kept full even until you run the tank empty again. You only need the five gallons to get the engine restarted that one next time.

The third and fourth photos show your fuel pump housing / assembly. Unlike on my Caravans, the lower half of this is the equivalent to that bowl. I don't have any experience running that style of housing out of gas, so I don't know how much must be poured in for the engine to start.

The entire point of this sad story is in case you do run out of gas, don't panic if it won't restart if you add only one or two gallons. Too many people just blindly go looking for other failed parts when all that's needed is to pour in more gas. Once the fuel level is high enough to fill that bowl, no excessive cranking will be necessary. Each time you turn on the ignition switch, the fuel pump will run for up to two seconds. That is usually sufficient to get fuel to the engine and all the air out of the system.

I'll wait to hear back what you find up to this point, but I did post the photos of the fuel pump housing with its attached fuel lever sender in case we need them later.
Was this
answer
helpful?
Yes
No
Monday, February 13th, 2023 AT 3:08 PM

Please login or register to post a reply.