Gas gauge

Tiny
BROKENEGGS
  • MEMBER
  • 1996 HONDA ACCORD
  • 2.2L
  • 4 CYL
  • AUTOMATIC
  • 200,000 MILES
The gas gauge does not work. The radio has been removed and I see a lot of wires inside the compartment, but I do not know which wires connect to the gas gauge. Help!
Friday, May 11th, 2018 AT 1:25 PM

1 Reply

Tiny
STEVE W.
  • MECHANIC
  • 15,700 POSTS
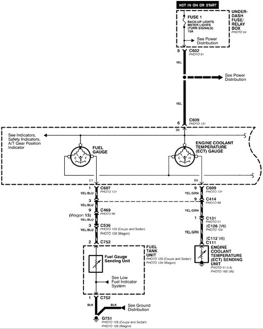
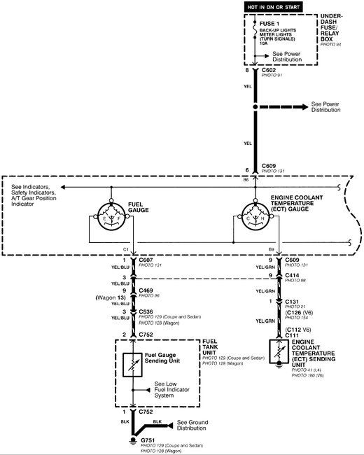
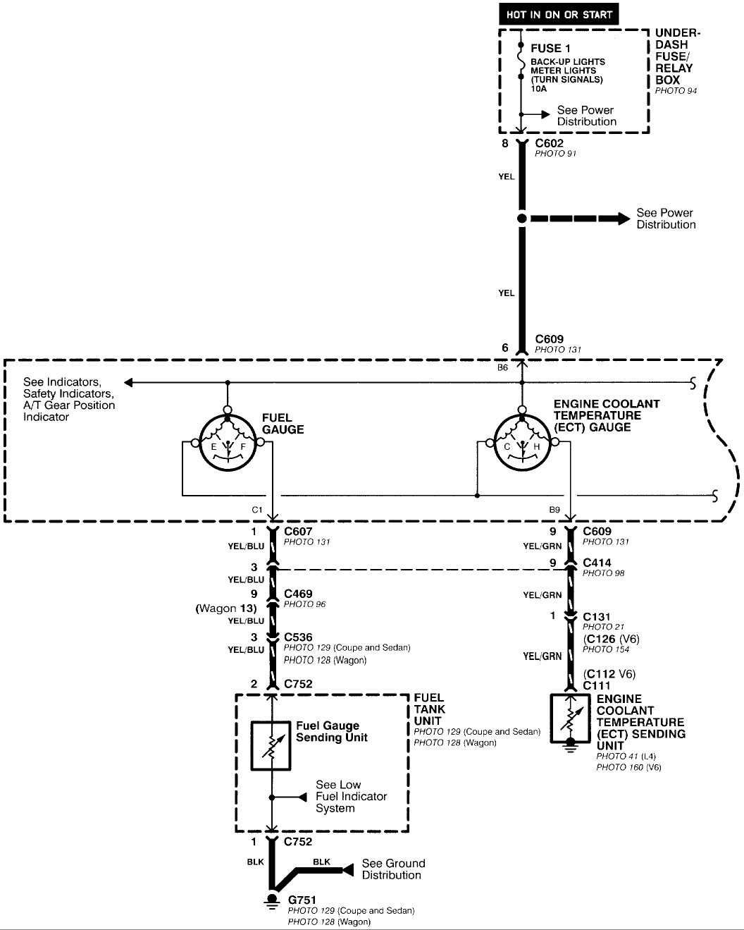
If all of the other gauges are working it is very likely that the issue is the signal wire to the dash. That would be a single yellow wire with blue trace. It feeds the dash gauge the signal from the in tank unit. Power and grounds are shared with the other gauges in the cluster. To test if it is the wire or sender you will need to remove the fuel tank access plate under the rear seat. This will give you access to the tank connector for the sender. Look on the 3 pin connector for the yellow/blue trace wire. If you ground it for a second the gauge should move to full. If it does move the sender is more than likely the problem. Also, check that the ground to the sender (black wire in connector) is grounded as a lack of ground there will also make the gauge stop working. If it does not move then see if that wire has been cut behind the dash. You can also test the yellow/blue at the dash the same way, just touch the wire to ground and it should go to full.

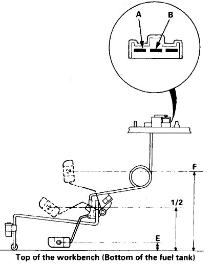
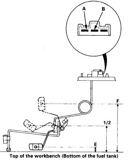
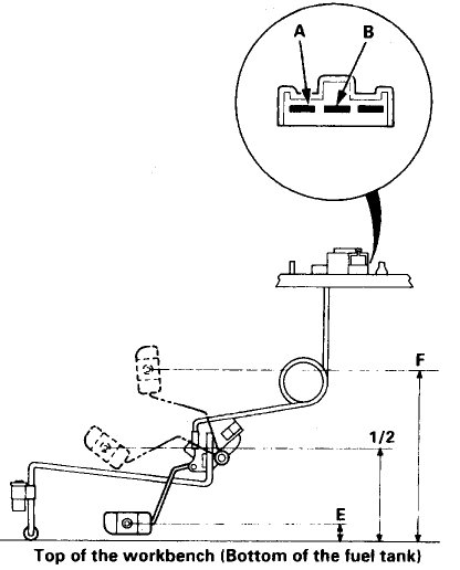
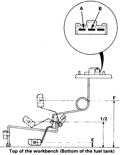
The sender can be tested if you remove it from the tank. You would use the A/B pins to test the resistance as you move the float. Look for the numbers in the chart at the positions they show.
Was this
answer
helpful?
Yes
No
Saturday, May 12th, 2018 AT 6:01 PM

Please login or register to post a reply.