Monday, December 24th, 2018 AT 4:56 PM
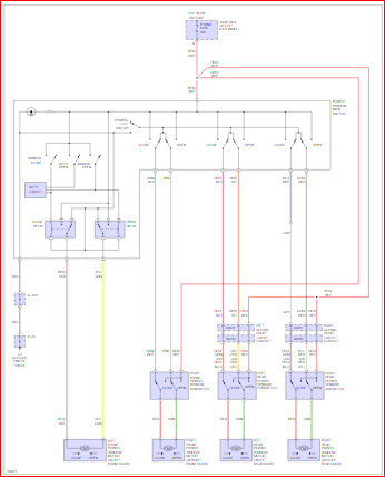
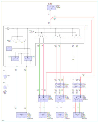
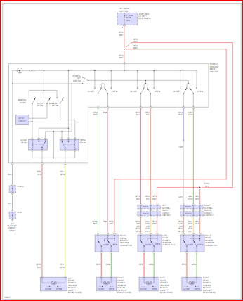
The fuse to electric windows keeps burning out. I replaced the master switch, the regulator and motor, but still have problem, especially when it rain or is very moist. Could the moisture/rain cause burnt fuses or do you think it is something else? I took to my mechanic this week. He put computer on, but nothing showed up and explanation was the problem has to happen at same time computer is testing.



