What is this fuse is underneath the hood?

Tiny
DOLLABILL25
  • MEMBER
  • 2001 MERCEDES BENZ S430
  • V8
  • 2WD
  • AUTOMATIC
  • 150,000 MILES
So, I don't know what this fuse is underneath the hood if you could please let me know that would be great. Thank you
Friday, May 31st, 2024 AT 9:59 PM

3 Replies

Tiny
STEVE W.
  • MECHANIC
  • 15,671 POSTS
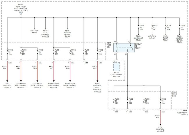
There are a few fuse boxes under the hood as well as in the trunk on that car. Not sure which one you are referring to but the attached show the stock fuses and what they power as well as their location. The first image are the terminal blocks that contain the large fuses that split power from the battery to the other power centers in the car. If it is none of these then it may be something added on.
Was this
answer
helpful?
Yes
No
Saturday, June 1st, 2024 AT 7:44 AM
Tiny
DOLLABILL25
  • MEMBER
  • 44 POSTS
Sorry, I guess my photo didn't upload the first time. But the fuse that is circled in white is the one I'm wondering about.
Was this
answer
helpful?
Yes
No
Saturday, June 1st, 2024 AT 9:52 PM
Tiny
STEVE W.
  • MECHANIC
  • 15,671 POSTS
That doesn't appear to be factory. It might be a bypass fuse connected in because of a circuit failure. What size is it? Can you determine where the leads on it go? Are there any aftermarket items on the car?
Was this
answer
helpful?
Yes
No
Sunday, June 2nd, 2024 AT 4:24 AM

Please login or register to post a reply.