Where is the fuse for license plate lights located?

2013 GMC SIERRA
156 MILES • 5.3L • V8 • 2WD • AUTOMATIC
Avatar
AUDEN
  • MEMBER
  • 1 POST
i can’t find my fuse for my license plate lights and it’s not the bulbs i just changed them out.
Mar 11, 2023 at 9:58 AM
Repair Safety Notice: This information is for general instructional purposes only. Vehicle repair can be dangerous. Verify all information, follow manufacturer service procedures, use proper tools and safety equipment, and consult a qualified repair shop when needed.
Advertisement
Avatar
STEVE W.
  • CAR REPAIR CONTRIBUTOR
  • 15,148 POSTS
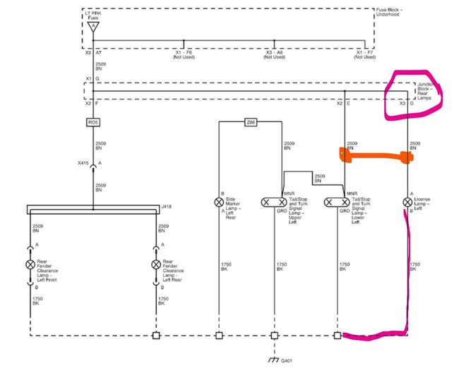
If the only lights that are out are the plate lights and the rear parking lights work, it isn't a fuse. They are both powered by the same fuses. All of them share the same feeds. The most likely area for the problem is corrosion in the lamp junction box in the rear of the truck in the left frame rail. The powers and grounds all go there and then out to the various lights, they corrode inside, and you get odd problems. The grounds are shared between the other taillights so it likely isn't those. However, an easy way to test them would be to pull the bulbs out and use a test light connected to power to touch each pin with the lights on. On the ground side (black wire) it should turn on if that is okay, then the feed side (brown) is the problem and it's likely the junction. If you don't want to fight with it and the ground sides test okay, you could just pick the brown lead off the right and the left and connect them to the correct sides using jumper wires to the brown wires at each taillight.
Mar 11, 2023 at 11:19 AM
Advertisement