Fuel pump relay positive wire location

Tiny
BIGBENZO76
  • MEMBER
  • 2004 TOYOTA CAMRY
  • 2.4L
  • 4 CYL
  • 2WD
  • AUTOMATIC
  • 198,000 MILES
I'm trying to locate the color of wire that runs always hot from the fuel pump relay so I can install a kill switch.
Thursday, July 11th, 2019 AT 7:36 PM

3 Replies

Tiny
JACOBANDNICKOLAS
  • MECHANIC
  • 110,194 POSTS
Welcome to 2CarPros.

I attached a picture of the power supply to the pump from the relay. Let me know if that is what you needed. I highlighted the wire. It is blue/black.

Take care,

Joe
Was this
answer
helpful?
Yes
No
Thursday, July 11th, 2019 AT 9:13 PM
Tiny
BIGBENZO76
  • MEMBER
  • 2 POSTS
That wasn't the right one. I think maybe I'm looking in the wrong area. Is there somewhere under the dash or does the color change?
Was this
answer
helpful?
Yes
No
Saturday, July 13th, 2019 AT 12:35 AM
Tiny
JACOBANDNICKOLAS
  • MECHANIC
  • 110,194 POSTS
Welcome back:

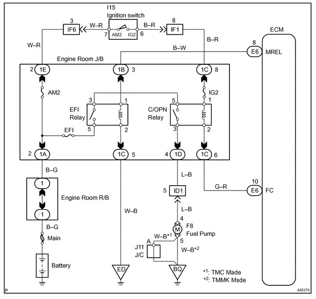
No problem. I attached a schematic of the fuel pump system. This is the OEM schematic, so no colors are listed. However, if you identify which wire you are looking for, I will try to identify color via a different manual.

Let me know.

Joe
Was this
answer
helpful?
Yes
No
Saturday, July 13th, 2019 AT 7:04 PM

Please login or register to post a reply.