Sunday, April 27th, 2025 AT 2:12 PM
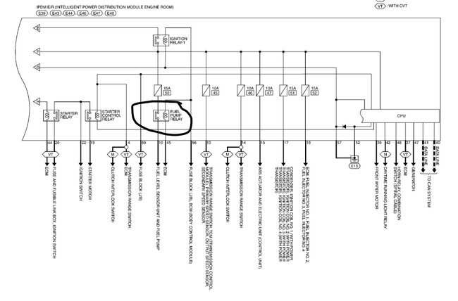
I need to replace my fuel pump relay in my car. I can lift up the secondary fuse box that's under my air intake valve, but I can't identify which relay is for the fuel pump. A diagram with the exact location is needed so I can replace it. Thanks




