Where does the fuel pump ground wire attached to the vehicle?

Tiny
GURUGARDENER
  • MEMBER
  • 1994 CHEVROLET 1500
  • 5.7L
  • V8
  • 2WD
  • AUTOMATIC
  • 150,000 MILES
Where is the fuel pump grounded?
Thursday, May 12th, 2022 AT 9:13 AM

16 Replies

Tiny
BORIS K
  • MECHANIC
  • 836 POSTS
Hello,

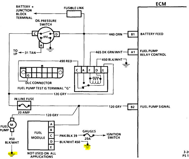
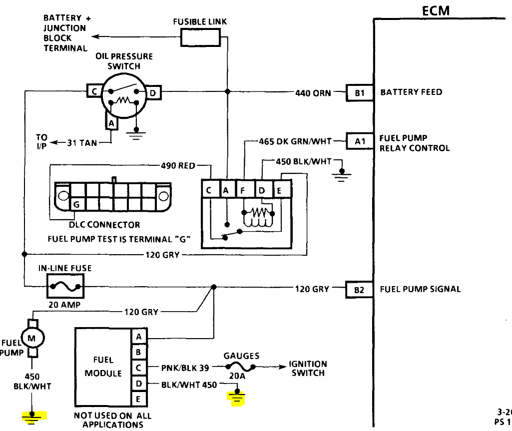
The fuel pump ground is shared with the fuel pump relay. It is located at the left front of the engine.

See image below.

Hope this helps.

Cheers, Boris
Was this
answer
helpful?
Yes
No
+2
Thursday, May 12th, 2022 AT 9:34 AM
Tiny
SQM
  • MECHANIC
  • 6,383 POSTS
Hello,

The fuel pump is grounded to the chassis. You will have to trace the black/white wire to find the ground. It should be located on the left front of the engine compartment.

https://www.2carpros.com/articles/how-to-check-wiring

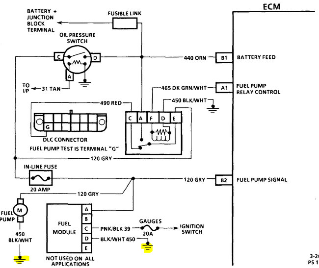
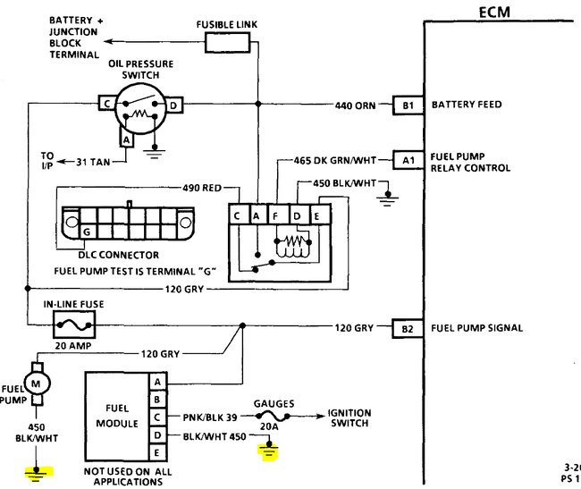
I have attached the wiring schematic below for your reference.

Let me know of any questions.
Thank you.
Was this
answer
helpful?
Yes
No
+2
Thursday, May 12th, 2022 AT 9:37 AM
Tiny
GURUGARDENER
  • MEMBER
  • 11 POSTS
Thanks, Boris
Was this
answer
helpful?
Yes
No
Thursday, May 12th, 2022 AT 9:38 AM
Tiny
GURUGARDENER
  • MEMBER
  • 11 POSTS
I have replaced the fuel pump, but I don't remember where the ground wire was attached to the vehicle.
Was this
answer
helpful?
Yes
No
Thursday, May 12th, 2022 AT 9:43 AM
Tiny
GURUGARDENER
  • MEMBER
  • 11 POSTS
Thanks for the info, Sean.
Was this
answer
helpful?
Yes
No
Thursday, May 12th, 2022 AT 9:46 AM
Tiny
SQM
  • MECHANIC
  • 6,383 POSTS
You are welcome.
Was this
answer
helpful?
Yes
No
Thursday, May 12th, 2022 AT 3:04 PM
Tiny
GURUGARDENER
  • MEMBER
  • 11 POSTS
  • 1994 CHEVROLET 1500
  • 5.7L
  • V8
  • 2WD
  • AUTOMATIC
  • 150,000 MILES
I replaced the fuel pump, but I don't remember where the ground wire was attached to the vehicle.
Was this
answer
helpful?
Yes
No
Friday, May 13th, 2022 AT 2:25 PM (Merged)
Tiny
SQM
  • MECHANIC
  • 6,383 POSTS
Hello,

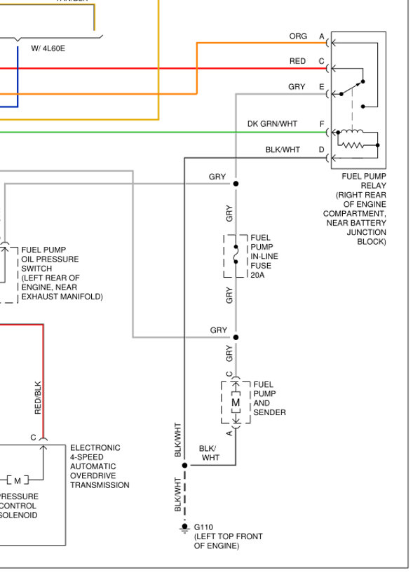
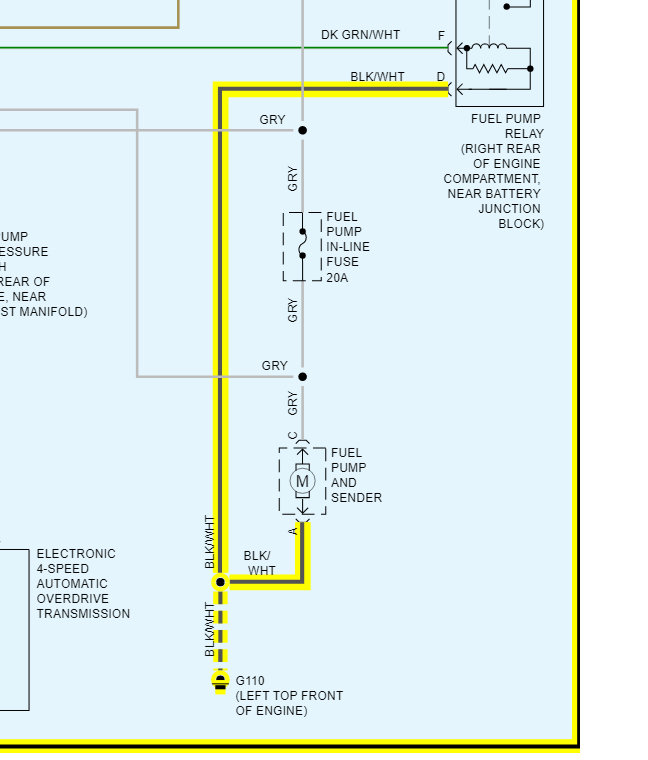
The ground for the fuel pump is located on the left top front of the engine block.

https://www.2carpros.com/articles/how-to-check-wiring

I have attached wiring schematics and diagram below for your reference.
It will be a black/white wire.

Let me know of any questions.
Thank you.
Was this
answer
helpful?
Yes
No
-1
Friday, May 13th, 2022 AT 2:26 PM (Merged)
Tiny
GURUGARDENER
  • MEMBER
  • 11 POSTS
The fuel pump ground wire is only 6 or 7 inches long.
The engine block is several feet from the fuel pump.
Was this
answer
helpful?
Yes
No
Friday, May 13th, 2022 AT 2:26 PM (Merged)
Tiny
SQM
  • MECHANIC
  • 6,383 POSTS
Are you talking about the ground wire that came with a replacement fuel pump? Can you upload a picture?
Was this
answer
helpful?
Yes
No
+1
Friday, May 13th, 2022 AT 2:26 PM (Merged)
Tiny
GURUGARDENER
  • MEMBER
  • 11 POSTS
Yes, the ground wire from the fuel pump assembly.
Was this
answer
helpful?
Yes
No
-1
Friday, May 13th, 2022 AT 2:26 PM (Merged)
Tiny
SQM
  • MECHANIC
  • 6,383 POSTS
You can actually ground it to any good spot. You can also splice a longer wire to the ground, so it will allow you to reach an ideal ground spot.
Was this
answer
helpful?
Yes
No
Friday, May 13th, 2022 AT 2:26 PM (Merged)

Please login or register to post a reply.