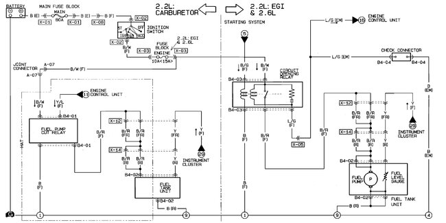
Sunday, April 30th, 2023 AT 12:03 AM
I dropped my tank and didn't unplug the wiring harness and all the wires come out of the plug and they were two different colors on each side. So, I don't know which colors go to what wires



