Code PO171, fuel consumption high?

Tiny
JACOBANDNICKOLAS
  • MECHANIC
  • 110,192 POSTS
Hi,

It is very possible that it isn't an OEM part. I've seen people put OEM names on all kinds of things and sell them.

I wish I had an easy answer for you.

Let me know.

Joe
Was this
answer
helpful?
Yes
No
Tuesday, November 7th, 2023 AT 7:13 PM
Tiny
JEFF HERMAN
  • MEMBER
  • 486 POSTS
I looked at my old one and it says Toyota and Denso.
Was this
answer
helpful?
Yes
No
Tuesday, November 7th, 2023 AT 7:57 PM
Tiny
JEFF HERMAN
  • MEMBER
  • 486 POSTS
So, I did the 3x 4,000 RPMs test and the sensor one voltage never got to. 45v. The highest was about.2v. Did it live data because there doesn't appear to be a freeze option? Also watched fuel trim go from 19% down to about 3-4% when revved and hit zero but not go negative and then return to 19%. I don't really know what any of this means and I'm starting to feel defeated on this one. I would like to try both sensors from a parts car. Point of interest, I was working on a Jeep Patriot so I decided to watch live data. Fuel trim numbers were going from 3% to negative %s on sensor #1. Sensor #2 was same as mine at 99%. I also read that it's sensor #1 that's responsible for fuel trims because it's reading oxygen levels pre- catalytic converter. Could this issue be with sensor #1? The only reason I suspected #2 was because there was no output voltage.
Was this
answer
helpful?
Yes
No
Wednesday, November 8th, 2023 AT 1:51 PM
Tiny
JACOBANDNICKOLAS
  • MECHANIC
  • 110,192 POSTS
Hi,

You are correct. Sensor 1 is what is responsible for the fuel mixture, but sensor 2 indicates if there is an issue post-catalytic converter. Could it be sensor 1, anything is possible. As far as sensor 2, the 99+% indicates the sensor information isn't being used, so all in all, it could be sensor 1.

Joe
Was this
answer
helpful?
Yes
No
Wednesday, November 8th, 2023 AT 6:17 PM
Tiny
JEFF HERMAN
  • MEMBER
  • 486 POSTS
Isn't this fun, lol.
Was this
answer
helpful?
Yes
No
Wednesday, November 8th, 2023 AT 6:55 PM
Tiny
JACOBANDNICKOLAS
  • MECHANIC
  • 110,192 POSTS
Hi,

Not at all. LOL There are so many variables on today's cars/trucks. My head hurts every day. LOL Let me know how things turn out.

Take care of yourself,

Joe
Was this
answer
helpful?
Yes
No
Wednesday, November 8th, 2023 AT 8:38 PM
Tiny
JEFF HERMAN
  • MEMBER
  • 486 POSTS
I'll keep you posted. That's why I like the simplicity of my 64 Dart.
Was this
answer
helpful?
Yes
No
Wednesday, November 8th, 2023 AT 8:55 PM
Tiny
JEFF HERMAN
  • MEMBER
  • 486 POSTS
Here we go. I have no ground to the heater of sensor 2. If I create a ground the heater works but still running open loop. Is there an O2 sensor fuse in this car?
Was this
answer
helpful?
Yes
No
Friday, November 10th, 2023 AT 9:15 AM
Tiny
JACOBANDNICKOLAS
  • MECHANIC
  • 110,192 POSTS
Hi,

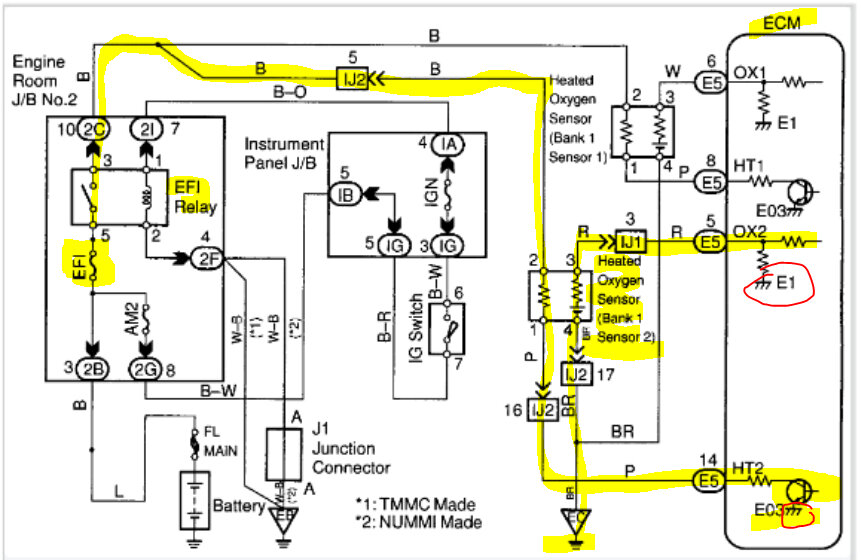
I attached a pic below showing the power supply and grounds. What I'm seeing is the sensor 2 heater ground is a chassis ground via the ECM.

Take a look. If you have no ground, either we have an open in the wiring, a faulty ECM ground, a damaged connector pin at the ECM, or the ECM has failed.

Let me know.

Joe

See pic below.
Was this
answer
helpful?
Yes
No
+1
Friday, November 10th, 2023 AT 7:44 PM
Tiny
JEFF HERMAN
  • MEMBER
  • 486 POSTS
The ground for sensor 2 is pink. Where does this wire originate? It seems to come from a main group of wires under the dashboard. Is it supposed to come from the ECM? If I can talk the boneyard into letting me try an ECM from another Corolla of the same year, do I have to reflash it? Also, the heater is turned off by the ECM when the exhaust gas reaches 600F so would/could no ground cause this issue? Is it more likely a failed ECM? Kind of lost here?
Was this
answer
helpful?
Yes
No
Friday, November 10th, 2023 AT 9:05 PM
Tiny
JACOBANDNICKOLAS
  • MECHANIC
  • 110,192 POSTS
Hi Jeff,

The ground is provided via the ECM. Without ground, the circuit can't be completed. If the ECM is grounded but doesn't supply a ground path, there is a good chance the ECM has failed.

The pink wire runs between the sensor and the ECM. The ECM is located under the dash, so yes that makes sense.

As far as the ECM, try to get one with the same part number and it should work. There are a few that were used based on where you are located and the type of automatic transmission you have. See pic 2

Let me know.

Joe

See pics below.
Was this
answer
helpful?
Yes
No
Friday, November 10th, 2023 AT 10:39 PM
Tiny
JEFF HERMAN
  • MEMBER
  • 486 POSTS
Thanks. I'm really not one to just throw parts at a problem. If I run a direct ground to the heater circuit, I still get open loop fuel system 1. What do you make of this?
Was this
answer
helpful?
Yes
No
Saturday, November 11th, 2023 AT 7:17 AM
Tiny
JACOBANDNICKOLAS
  • MECHANIC
  • 110,192 POSTS
Hi,

That takes me back to the ect sensor. However, if we have no ground from the ECM, something is likely happening there.

Joe
Was this
answer
helpful?
Yes
No
Saturday, November 11th, 2023 AT 8:48 PM
Tiny
JEFF HERMAN
  • MEMBER
  • 486 POSTS
I can get a used ECU for $20, but I'm trying some other things first. Denso sensor and thermostat. Is it the temperature sensor on the t-stat housing or the one under the 1, 4 coil that sends information to the ECU?
Was this
answer
helpful?
Yes
No
Saturday, November 11th, 2023 AT 9:18 PM
Tiny
JEFF HERMAN
  • MEMBER
  • 486 POSTS
I was just reading that large leaks in the evap system can drastically affect fuel efficiency. My evap lines are basically rotted away in back by the tank and have holes under the driver's area. Could this cause any other codes to be set off other than po455 which I don't have. The only code I keep getting is po125. Thanks
Was this
answer
helpful?
Yes
No
Saturday, November 11th, 2023 AT 10:52 PM
Tiny
JACOBANDNICKOLAS
  • MECHANIC
  • 110,192 POSTS
Hi,

According to the manual, the ECT sensor requires the removal of the coil. I attached a pic of what I'm seeing.

As far as the evap is concerned, yes it could cause a lean fuel mixture, but that would be setting additional codes.

Let me know.

Joe

See pic below.
Was this
answer
helpful?
Yes
No
Saturday, November 11th, 2023 AT 11:16 PM
Tiny
JEFF HERMAN
  • MEMBER
  • 486 POSTS
That's the one I replaced but now I put the original one back in. Wish this car had a Schrader valve on the fuel rail instead of needing a special adapter to test fuel pressure and see if I might have a leaking injector.
Was this
answer
helpful?
Yes
No
Saturday, November 11th, 2023 AT 11:39 PM
Tiny
JEFF HERMAN
  • MEMBER
  • 486 POSTS
I have some new info. I do have a ground to the heater from the ECM when the engine is running. I put the old O2 sensor back in and once again have no voltage output. I also put my ECT back in and compared it to the new one and they were basically the same. I checked ohms readings in the wires from the ECT. I got the following values on a basically hot engine. Between the yellow/green wire and the white wire there was 550ohms, between the brown and white 500ohms, and between the yellow/green and brown 50ohms. The coolant temperature was 97 degrees C so plenty hot to run closed loop. The code is PO125. I don't think the ECT info is going to the ECM. I'm going to check ohms readings in those wires at the ECM if I can find them. Do they run the same colors to the ECM? Please let me know what you make of this new info. Thank you.
Was this
answer
helpful?
Yes
No
Sunday, November 12th, 2023 AT 7:07 PM
Tiny
JACOBANDNICKOLAS
  • MECHANIC
  • 110,192 POSTS
Hi,

I attached the directions below for testing. It really doesn't appear to be too bad. Not the easiest thing to check, but doable.

Also, I forgot to comment on the 64 Dart. I couldn't agree more. Slant 6 or 273? I miss my 1968 Superbee. LOL Those days are behind me now.

Take a look through the directions and let me know your thoughts.

Take care,

Joe

See pics below.
Was this
answer
helpful?
Yes
No
Sunday, November 12th, 2023 AT 7:16 PM
Tiny
JEFF HERMAN
  • MEMBER
  • 486 POSTS
225 Slant 6. Push button Trans, ragtop 270 model. Not perfect but runs good and simple.
Was this
answer
helpful?
Yes
No
Sunday, November 12th, 2023 AT 8:00 PM

Please login or register to post a reply.