Engine will not run?

Tiny
DFRANCIS1984
  • MEMBER
  • 1997 FORD THUNDERBIRD
  • 6 CYL
  • 2WD
  • AUTOMATIC
  • 10,200 MILES
My car will turn over but will not start?
Saturday, February 27th, 2010 AT 4:28 AM

1 Reply

Tiny
SQM
  • MECHANIC
  • 6,383 POSTS
Hello,

An engine won't start for either no spark or no fuel.
Have you checked to see if you are getting spark to the plugs? What about the fuel pressure?
Can you hear the fuel pump come on when you turn the key to on position?
If you are not getting spark then one of the possibility is the ignition control module, it could also be the crank sensor.

https://www.2carpros.com/articles/car-cranks-but-wont-start

https://www.2carpros.com/articles/crankshaft-angle-sensor-replacement

You can also check to see if there is sufficient fuel pressure. Here is a guide on how to check for fuel pressure:

https://www.2carpros.com/articles/how-to-check-fuel-system-pressure-and-regulator

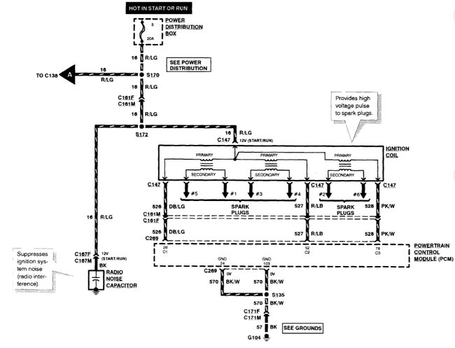
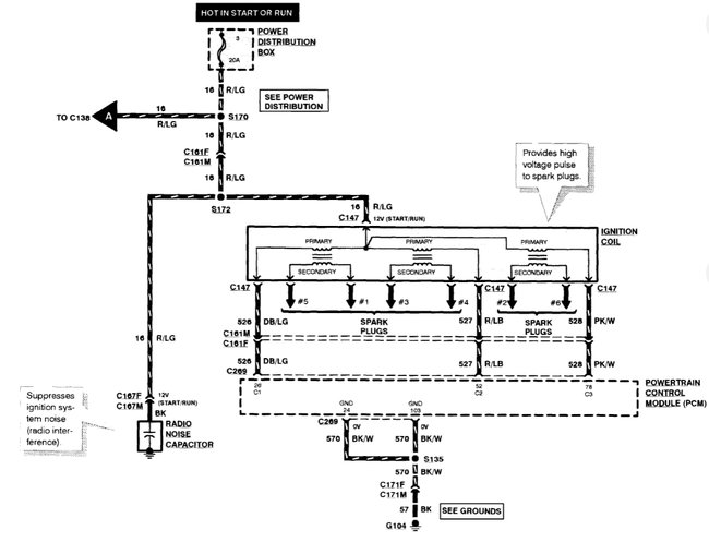
See attached ignition system diagram and fuel pressure testing procedure.

Please let me know of any questions.

Thank you.
Was this
answer
helpful?
Yes
No
Sunday, August 1st, 2021 AT 3:01 PM

Please login or register to post a reply.