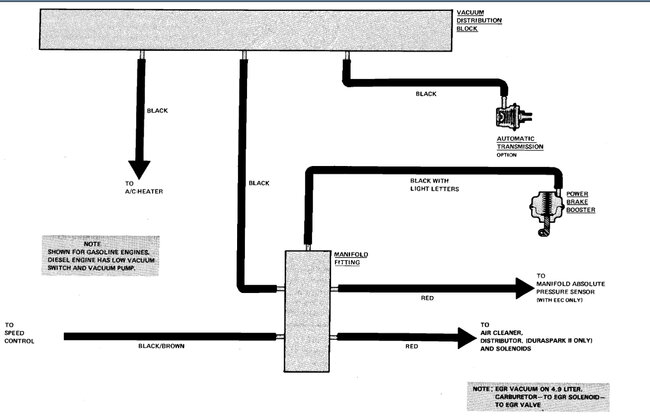
1986 Ford F150 V8 Two Wheel Drive Automatic
'85 ford f-150. The heater works great but it will not blow through the defrost vents. It just keeps blowing through the dash vents. Is there a door that's not closing or some vacuum problem?
Saturday, November 15th, 2008 AT 7:33 PM



