2003 Ford Explorer V6 Four Wheel Drive Automatic 118000 miles
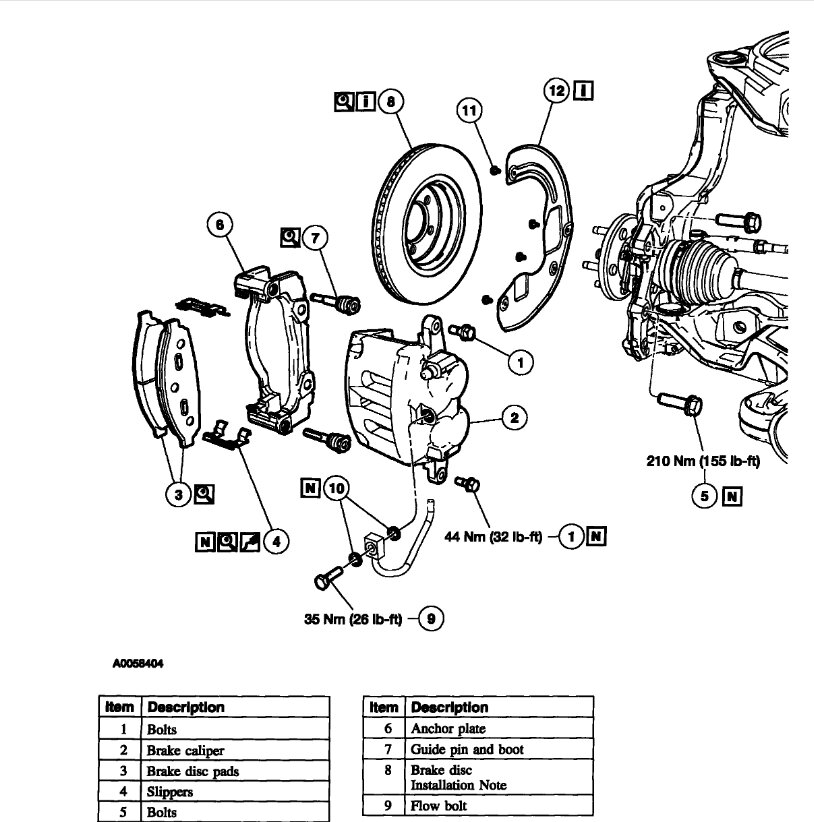
How do the front brake rotors come off this truck. Once I loosen the caliper, will the rotor slide off with the assistance of a hammer or are there nuts/bolts that hold it to the hub?
Saturday, December 8th, 2007 AT 9:03 AM

