DRL lights not working

Tiny
BADGERONE
  • MEMBER
  • 2003 HUMMER H3
  • 6.0L
  • V8
  • 4WD
  • AUTOMATIC
  • 101,000 MILES
Fuse is okay. Installed new bulbs.
Sunday, January 13th, 2019 AT 6:10 PM

3 Replies

Tiny
KEN L
  • MASTER CERTIFIED MECHANIC
  • 55,440 POSTS
Hello,

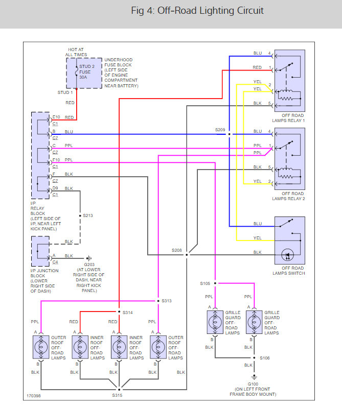
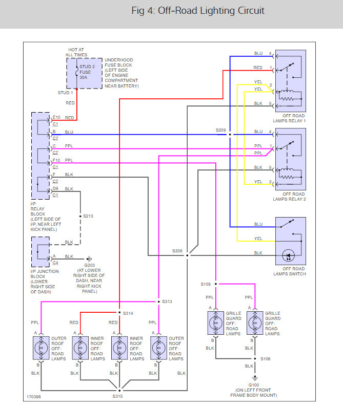
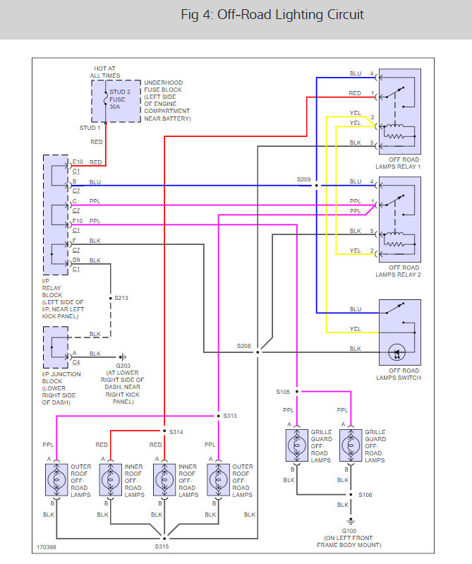
There is a parking lamp relay that needs to be checked. here is a guide to help you and the location of the relay. Also the wiring diagrams for the fog lights which they call clearance lamps so you can see how the system works.

https://www.2carpros.com/articles/how-to-check-an-electrical-relay-and-wiring-control-circuit

Check out the diagrams (below). Please let us know what you find.
Was this
answer
helpful?
Yes
No
Monday, January 14th, 2019 AT 12:49 PM
Tiny
BADGERONE
  • MEMBER
  • 1 POST
Hello Ken, I found out that the DRL lights work with light switch in the auto setting and the transmission in drive, but the lights still does not come on. Gerry V.
Was this
answer
helpful?
Yes
No
Tuesday, January 15th, 2019 AT 10:52 AM
Tiny
KEN L
  • MASTER CERTIFIED MECHANIC
  • 55,440 POSTS
If the relay is okay is sounds like the BCM has gone bad. I would try a used or rebuilt unit to see what happens. Here is its location. Check out the diagrams (below). Please let us know what happens.
Was this
answer
helpful?
Yes
No
Tuesday, January 15th, 2019 AT 10:57 AM

Please login or register to post a reply.