Cooling fans not working

Tiny
TINA QUARRY
  • MEMBER
  • 1990 CADILLAC DEVILLE
  • V8
  • 2WD
  • AUTOMATIC
  • 77 MILES
No power to cooling fans.
Friday, September 24th, 2021 AT 1:45 PM

10 Replies

Tiny
SQM
  • MECHANIC
  • 6,383 POSTS
Hello,

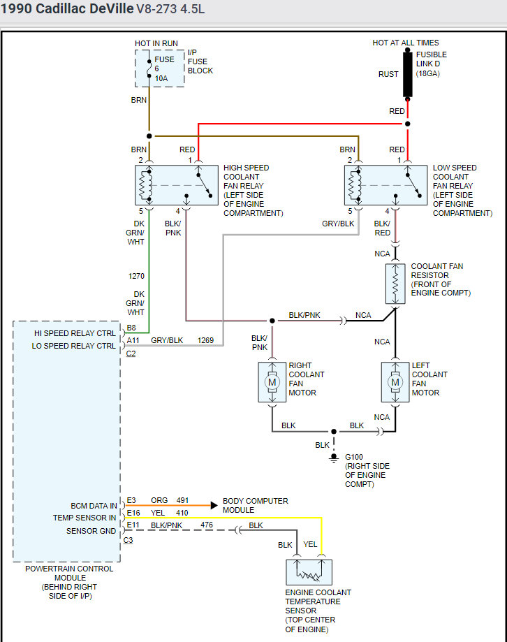
If you are not getting any power to the fan, then the first item needs to be checked is the relay for the cooling fan motor.
That relay is located on the left hand side of the engine compartment (see diagram below).
Inspect the relay for any corrosion or burnt pin(s).
You can also test the relay:

https://www.2carpros.com/articles/how-to-check-an-electrical-relay-and-wiring-control-circuit

If the relay is good. Then it could be a wiring issue.
I have included the wiring schematics for your reference.

https://www.2carpros.com/articles/how-to-check-wiring

Please let me know of any questions.
Thank you.
Was this
answer
helpful?
Yes
No
+1
Friday, September 24th, 2021 AT 2:22 PM
Tiny
TINA QUARRY
  • MEMBER
  • 5 POSTS
It is for a 1990 Cadillac.
Was this
answer
helpful?
Yes
No
-1
Friday, September 24th, 2021 AT 5:56 PM
Tiny
KASEKENNY
  • MECHANIC
  • 18,907 POSTS
Hi Tina,

Looks like you put your reply comment in the was this helpful comment. Unfortunately, that will not alert SQM that you replied so I pasted it the comments box.

Can you let us know what you are seeing that was not for a 1990 Cadillac?

It looks like the attachments that were added were for your vehicle so please let us know what you are seeing and we will be happy to send you the info that you need.

Thanks
Was this
answer
helpful?
Yes
No
-1
Friday, September 24th, 2021 AT 5:58 PM
Tiny
TINA QUARRY
  • MEMBER
  • 5 POSTS
Just sent a reply did you get it?
Was this
answer
helpful?
Yes
No
Friday, September 24th, 2021 AT 6:08 PM
Tiny
KASEKENNY
  • MECHANIC
  • 18,907 POSTS
The only reply that we have was where you asked if we got a reply. Are you able to see the posts after you post them?

You are saying (through the "was this help" question) that we are not being helpful and we are not able to help if we don't know what the issue was with SQM's first reply. What was not for a 1990 Cadillac or what issue are you having that we can help you with?

Please let us know and we are happy to help. Thanks
Was this
answer
helpful?
Yes
No
Friday, September 24th, 2021 AT 6:17 PM
Tiny
TINA QUARRY
  • MEMBER
  • 5 POSTS
The info and pictures did not match our car. We need the information on a 1990 Cadillac Deville. The problem is is no power to the cooling fans, we just converted A/C from r12 to r34 done by Meinke and they could not find problem and this just happened after converting the A/C. Could that be related? Thank you
Was this
answer
helpful?
Yes
No
Friday, September 24th, 2021 AT 6:22 PM
Tiny
KASEKENNY
  • MECHANIC
  • 18,907 POSTS
Okay. What part of the info above does not match your car? This info that he attached below his initial response (the location diagrams and wiring diagrams) are all for a 1990 Deville.

What about your car is different concerning the fans? If someone altered your vehicle from R12 to R134a, did they change anything with your fans?

They should not have done anything with this to retrofit the A/C system so I doubt it is related. Which means we need to know what is different about your vehicle from the info provided above so we know what direction to go.

Without knowing how your vehicle is different we are not going to be able to assist as we only have the info in the manuals for this vehicle.

If you look at the wiring diagrams above, there was an early and late production. SQM attached both. There is not much difference between them, but we need to remove the relays and find out if we have power on pin 1 and 2 for each one.

Then jump the relays from pin 1 to 4 and see if the fan comes on.

Let us know about this and we can take the next step. Thanks
Was this
answer
helpful?
Yes
No
+1
Friday, September 24th, 2021 AT 6:33 PM
Tiny
TINA QUARRY
  • MEMBER
  • 5 POSTS
They replaced a leaky hose, the new hose was up against the fan. We found the problem. Thank you so much for your help.
Was this
answer
helpful?
Yes
No
Friday, September 24th, 2021 AT 6:47 PM
Tiny
KASEKENNY
  • MECHANIC
  • 18,907 POSTS
Oh wow. That is great info. We never would have guessed that. That is the hardest thing to fix when it is human error so great job in finding it and thanks for updating us with the repair.

Sorry for any confusion and we are glad you got it figured out. Thanks
Was this
answer
helpful?
Yes
No
+1
Friday, September 24th, 2021 AT 6:50 PM
Tiny
TINA QUARRY
  • MEMBER
  • 5 POSTS
Thank you so much. You're the best.
Was this
answer
helpful?
Yes
No
Friday, September 24th, 2021 AT 6:51 PM

Please login or register to post a reply.