Sunday, March 12th, 2023 AT 1:34 PM
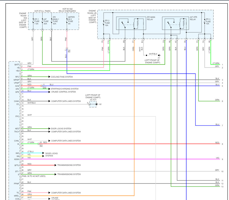
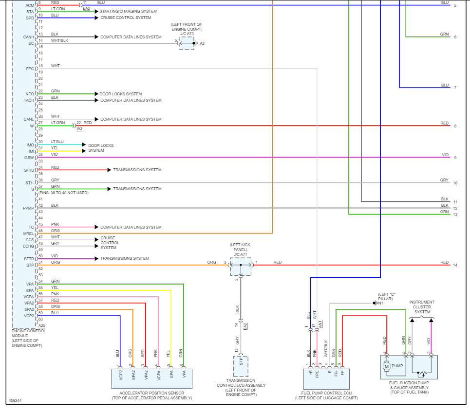
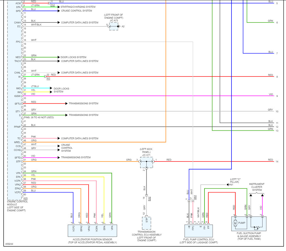
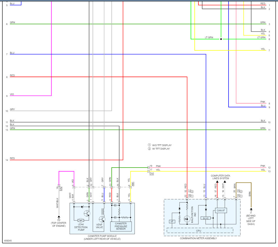
Good evening, the do give multiple misfire codes sometimes and it seems that it has affected the transmission shift. The coils and the plugs are okay, and the fuel injectors are pulsing well and some time it does give shift solenoids codes. Please could I have Circuit Transmission and Engine wire diagram?


















