Engine jerk at warm up speed

Tiny
CHARLESRAVER1
  • MEMBER
  • 1997 GMC SIERRA
  • 5.7L
  • V8
  • 4WD
  • MANUAL
  • 307,500 MILES
Engine cold runs fine. After reaches complete warm up it has a occasional miss at cruising speed. Fuel pump is new and fuel pump relay is very warm.
Monday, November 27th, 2017 AT 8:05 AM

1 Reply

Tiny
STEVE W.
  • MECHANIC
  • 15,608 POSTS
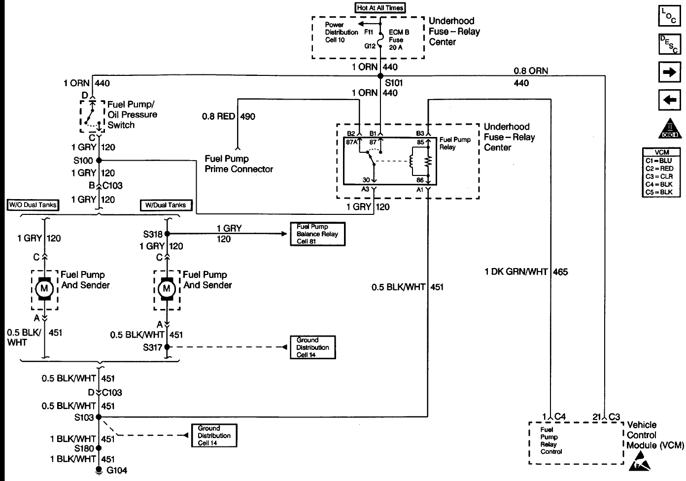
Start the engine and then pull the fuel pump relay. Use a test light connected to ground and probe the relay socket. You should find battery voltage at terminals 30 and 87 only. 30 is being fed from the gray pump feed off the oil pressure switch and 87 is getting power through the orange pump feed wire that feeds power to the oil pressure switch. There should not be power at terminal 85, that is the terminal that energizes the relay for the initial prime and then shuts off. If it still has power the PCM has a bad driver for that relay. That would cause the relay to heat up as it is not intended to stay on continuously.

As for the miss once it is warm, Heat can cause many issues. About the only way to narrow that down would be to use a scan tool and watch the misfire counters and fuel trims to see if it is one cylinder that is dropping out or if it is random.
When was the last time it had a tune up with plugs/wires/cap/rotor?
Was this
answer
helpful?
Yes
No
Tuesday, November 28th, 2017 AT 12:38 PM

Please login or register to post a reply.