Saturday, May 21st, 2022 AT 8:22 PM
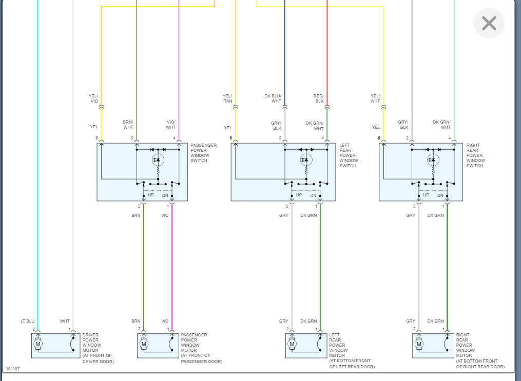
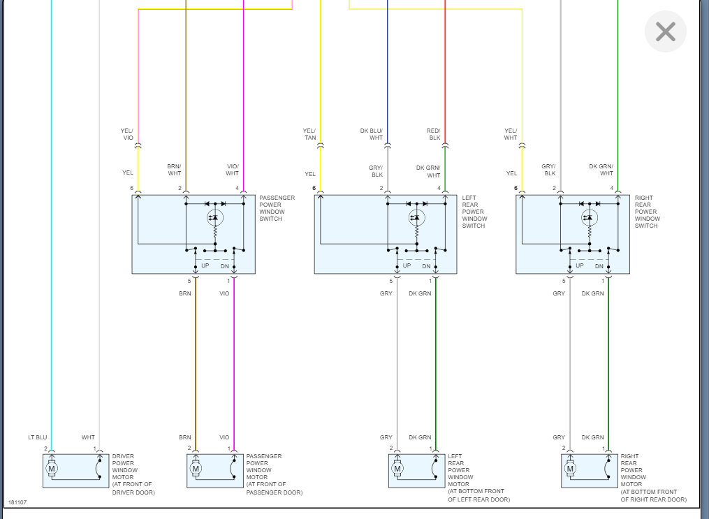
I installed a new cigarette lighter to charge stuff. Ran new hot and ground (so not on listed fuse). Worked, then I think a flashlight I plugged in shorted it out. Not sure. I tested all fuses (good) and two relays under dash (also good). I've studied the wiring diagrams for power windows--before I go further, please, Checked all fuses inside panel dash and engine compartment (good). Is there a relay marked for something else that would affect the power windows, heater blower and back-up lights (bulbs good)? The manual I have shows a "fusible link" in the engine compartment--don't see it. Help.



