Wednesday, August 31st, 2022 AT 5:02 PM
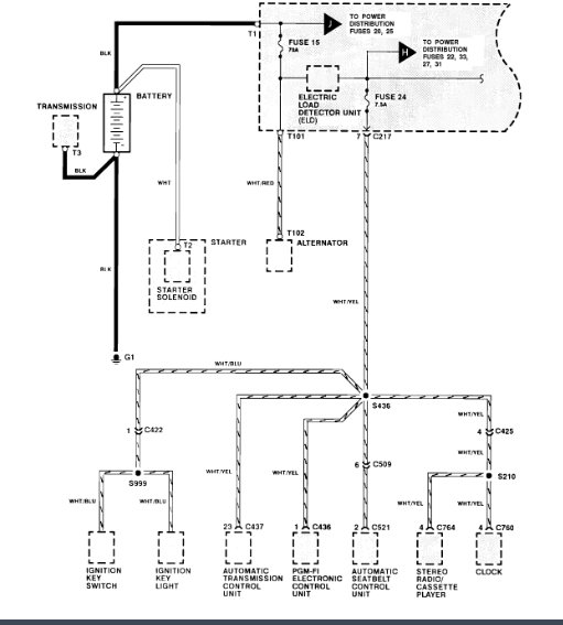
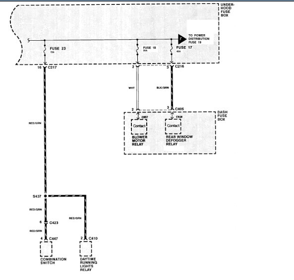
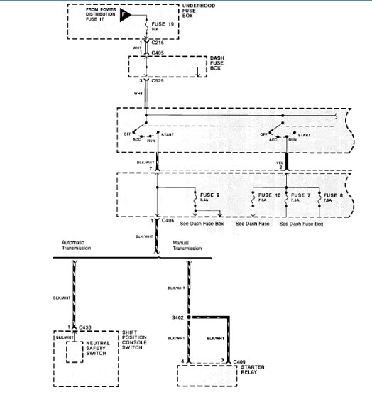
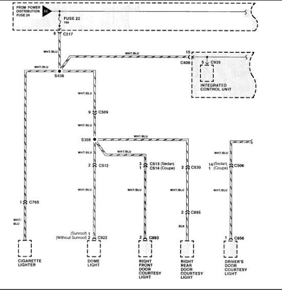
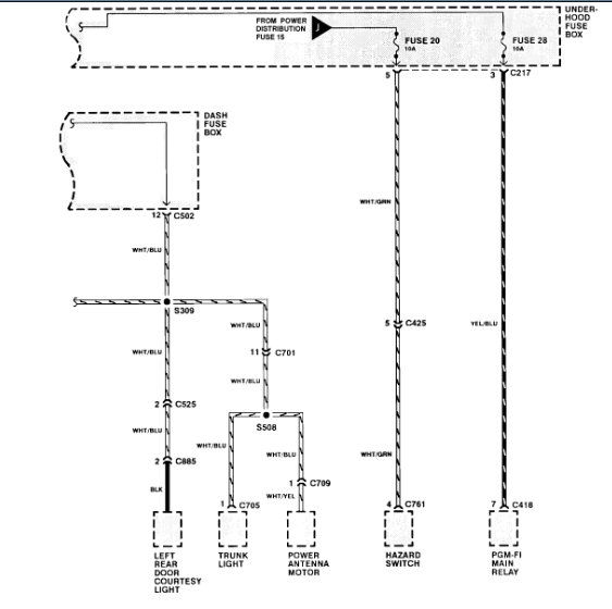
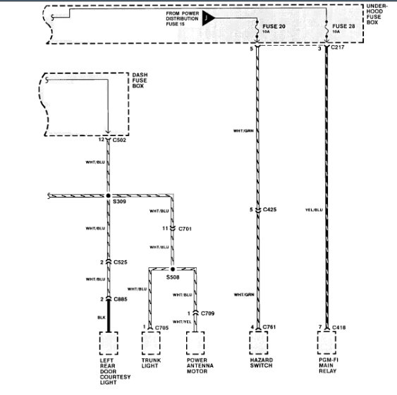
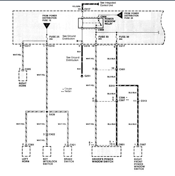
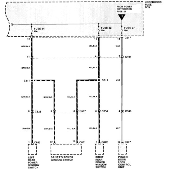
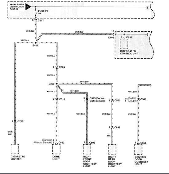
Car was a stolen recovery, so the ignition was replaced. The wires for the ignition were cut but the steering wheel lock was not deactivated. Cigarette lighter was pulled out. It appears the car was not actually taken but was vandalized in the attempt. The var runs and drives but the following electrical does not work; Cigarette lighter, courtesy lights, dome light, power door locks, and power mirror adjustment. Also, the fuse marked interior light was bad and would just blow again if replaced. Any ideas what to look for? I do not have a wiring diagram. Model is LX 2 door coupe. Thank you











