Truck just stopped running

Tiny
ROBIN WHISMAN
  • MEMBER
  • 1987 DODGE DAKOTA
  • 3.9L
  • V6
  • 4WD
  • MANUAL
  • 250,000 MILES
I've replaced the battery, ignition switch, the starter relay, and the alternator. I still don't have anything at the key. So, I ran a jumper wire from the positive side of the battery to the positive side of the ignition coil. Now I can crank it with the key but there's no spark at the spark plugs. Could it be the pickup coil? Or do you think it's the ECM?
Tuesday, June 28th, 2022 AT 11:15 AM

3 Replies

Tiny
JACOBANDNICKOLAS
  • MECHANIC
  • 110,194 POSTS
Hi,

A faulty pick-up coil will prevent spark to the plugs. I'm trying to understand something. The starter wouldn't work, but when you ran a jumper to the coil, it now can be cranked by the key. Is that correct? It doesn't make sense to me so I'm just trying to confirm what is happening.

As far as the coil, you should have 12v to the positive side with the key on. Is that the case? Does the starter motor turn the engine without the jumper between the battery and coil?

If you haven't already, I would check for diagnostic trouble codes. This truck has an OBD1 system that doesn't require a scanner to get codes. Follow this link and let me know what you find.

https://www.2carpros.com/articles/retrieve-trouble-codes-for-chrysler-dodge-plymouth-odb1-1995-and-earlier-car-mini-van-and-light-trucks

It's been a while since I saw an 87, but often times electrical issues like this were caused by faulty splices in the wiring harness. I've owned Dakotas since 1990. I recall (and this is from memory only. The schematics are extremely vague due to the model year) that about 12 inches from the main wiring harness off the ECM was a red/white wire that always failed due to corrosion at the splice. Spark was lost when this happened. I tried to find it looking at schematics, but it isn't shown.

Let me know exactly what is happening so I have a better understanding.

Take care,

Joe
Was this
answer
helpful?
Yes
No
Tuesday, June 28th, 2022 AT 9:53 PM
Tiny
ROBIN WHISMAN
  • MEMBER
  • 2 POSTS
I just read over your message. Thank you for replying. The starter would not turn over by the key. I could bypass the starter relay and jump the wires at the starter, and it would engage. So, I replaced the ignition switch and the starter relay and still nothing. On the ignition switch the pk/bk wire is constantly hot. The rd/bk wire lights the test light when I turn the key in start and run position but the yellow wire going to the starter relay does not light the test light. So, I read where someone jumped the positive side of the coil to the positive side of the battery and it would start. When I did that the gauges and dash started working and it would crank over but not start. So that's where I am. The alternator is new and the battery with the ignition switch and starter relay.
Was this
answer
helpful?
Yes
No
Tuesday, June 28th, 2022 AT 10:46 PM
Tiny
JACOBANDNICKOLAS
  • MECHANIC
  • 110,194 POSTS
Hi,

Robin, running power to the coil will work, but it will end up causing the coil to fail quicker than it should. Voltage is lowered once the engine starts. Also, what you described just doesn't make sense to me. By powering the coil directly wouldn't allow power to the starter. We need to do a little digging on this one.

First, I'm looking through the old manufacturer's schematics. They are a nightmare to follow. However, now I think I'm understanding why power is back-feeding when you supply power to the coil. It is sending power back to the ignition switch.

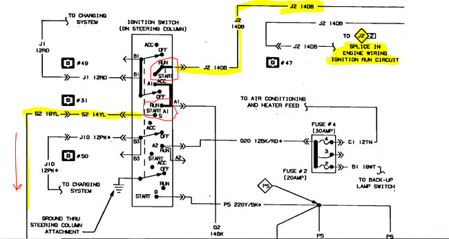
Here is my issue. I'm not seeing the wire colors you mentioned. I did find the yellow and need to know where you are checking it. There is a connector at the bottom of the steering column that may have failed or corroded. See pic 1 below. Is that where you are checking power or right at the switch?

Next, I attached pics of the schematic that I'm reading. Take a look at it and let me know if the wire colors match what you have. Keep in mind, they may have faded. I highlighted the power supply to the starter relay.

I also highlighted the splice (pic 2) where I feel the problem may be located. These splices would turn green with corrosion and fail. But all the times I've dealt with them, it would crank but not start due to no power to the coil and no spark, so I'm questioning it as the issue at the same time. LOL

However, that is where I need you to start. Disconnect the negative terminal on the battery. Then, locate the splice in the engine wiring harness. See pic 4 for location. It should be a dark blue wire.

Do this and let me know what you find or if you have questions.

Take care,

Joe

See pics below. You know, the more I think about this, the more I'm thinking that is the problem area. I love these old square-body Dakotas. We need to get this one running.
Was this
answer
helpful?
Yes
No
Wednesday, June 29th, 2022 AT 8:56 PM

Please login or register to post a reply.