Turning signals and brake lights in the rear do not work?

Tiny
RIDARIDA
  • MEMBER
  • 2001 BUICK LESABRE
  • 164,000 MILES
I've replaced every bulb and still don't get anything. They work in the front but not in the back. The only light that works is the brake light in the back window.
Monday, March 7th, 2022 AT 7:03 PM

3 Replies

Tiny
BORIS K
  • MECHANIC
  • 836 POSTS
Hello,

Are the rear side marker lamps working?
If so, this would indicate that the fused supply from the rear fuse block, under the left rear seat, is intact. See image 1 below.
Suggest checking the 12V supply at the rear lights.
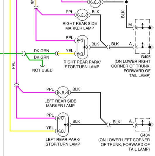
Use a test light and test if the bulb lights up bright when testing the purple wire on either taillight with the lights switched on.
See image 2 below.

How to use a test light.
https://www.2carpros.com/articles/how-to-use-a-test-light-circuit-tester

If 12V is given at either taillight, then check if lights light up if you supply a ground at either black wire. See image 3 below.

When activating the indicators check with a test light on either yellow wire to see if test light flashes. Also check if the test light lights up when pressing brakes. This checks the output of the Turn signal/Hazard flasher module at pins F and K. See image 4 below.

Please let us know how you get along.

Cheers, Boris

Was this
answer
helpful?
Yes
No
Tuesday, March 8th, 2022 AT 2:25 AM
Tiny
RIDARIDA
  • MEMBER
  • 2 POSTS
All fuses are good. So what else could it be?
Was this
answer
helpful?
Yes
No
Tuesday, March 8th, 2022 AT 8:39 AM
Tiny
BORIS K
  • MECHANIC
  • 836 POSTS
Hello,

As previously advised, please check the outputs from the turn signal/hazard flasher module to the taillights on the yellow wires.

This can be done by using a test lamp.
If no 12V is received at either yellow wire, then you will need to check the output directly at the turn signal/hazard flasher module on pins F and K. If no voltage is coming from the module on either pin, then the module is most likely faulty. If voltage is emitted from the module, then you will need to test the wiring between the module and taillights.

Pin K at module, green wire the yellow wire to right rear light.
Pin F at module, yellow wire to left rear light.

The module is located under left side of dash, see image 3+4.

How to use a test light.
https://www.2carpros.com/articles/how-to-use-a-test-light-circuit-tester

How to test wiring.
https://www.2carpros.com/articles/how-to-check-wiring

Cheers, Boris
Was this
answer
helpful?
Yes
No
Friday, March 11th, 2022 AT 9:25 AM

Please login or register to post a reply.