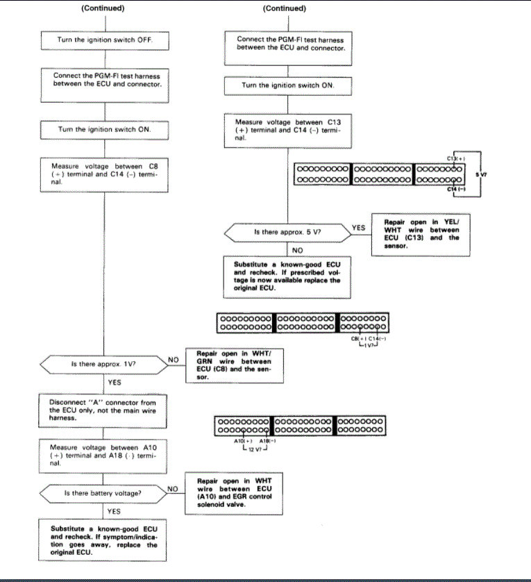
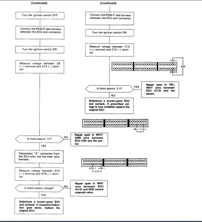
However, now the car requires 3 or 4 cranks to start (starts and shuts off in less than a second), even when pressing the gas pedal while starting. The engine RPMs also fluctuate between 200-700 and the car stalls if not enough gas is given; aside from that, it accelerates and drives normally. I've been told it could be various things from the EGR tubing being clogged to a vacuum leak to the EGR control solenoid. I had a mechanic remove, test, and clean the EGR valve and according to him it was opening and closing properly. I know removing and cleaning the EGR tubing is quite an involved process so if anyone has advice for quicker things to check I'd greatly appreciate it.
Monday, September 6th, 2021 AT 10:36 AM









