DTC’ Decoding?

Tiny
FLEGG
  • MEMBER
  • 2007 GMC YUKON
  • 6.2L
  • V8
  • 4WD
  • AUTOMATIC
  • 147,200 MILES
Hi, I have the vehicle listed above xl 1500 Denali and I just scanned it and I have a list of DTC’s and I need help to see if they are a big problem. Here they are:
Thursday, November 10th, 2022 AT 7:48 PM

1 Reply

Tiny
AL514
  • MECHANIC
  • 5,584 POSTS
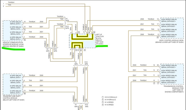
Hello, you definitely have a communications issue there. It looks like most of those modules are on the High-Speed bus. The U0073 is the most common code set there, I'd check the junction block first for any water intrusion. On the driver side left below the dash. There's a junction of the high-speed network there, or possibly the vehicle communications interface module (VCIM) is affecting the network. It's not completely down because you are able to get codes from modules on the network. Look for these tan and tan/black wires, they will be a twisted pair together because there are high speed network wires.

When diagnosing a situation like this where there are a ton of codes and modules reporting no comms, we would go through and do checks at connections and if all is ok, then start unplugging some modules to see if things return to normal, but if that vehicle communications interface module is down, you can see that it's the gateway between the modules that can't communicate with each other. Such as the ABS cannot talk to the ECM, TCM , or BCM which are all on one side of the network from the ABS module. so that VCIM might have lost power or has failed and that's why nothing is getting through to the other modules.

The VCIM also talks to the low-speed network, hence the other codes, such as the air bag module and the serial data codes. Thats all low-speed network stuff.

It's interesting though that your scan tool can get codes from the ABS module and the ECM (engine module) but the ABS cannot communicate with the ECM. Or at least tried a few times and was not able to. The code criteria are attempted communications more than three times. But you can see in the third diagram it says module suspends all message transmission, so that's probably why there are not more codes.

And the code U0073-00 is High speed communications.

https://www.2carpros.com/articles/can-scan-controller-area-network-easy
Was this
answer
helpful?
Yes
No
Friday, November 11th, 2022 AT 9:22 AM

Please login or register to post a reply.