Drivers side rear window is not working

2009 HONDA PILOT
350,000 MILES
Avatar
MKPMARTY
  • MEMBER
  • 1 POST
When I hit the drivers door window switch I hear one click in the rear switch. I replaced the motor/regulator, the drivers master switch and the rear window switch. Still have the same problem.
Nov 19, 2020 at 6:32 PM
Repair Safety Notice: This information is for general instructional purposes only. Vehicle repair can be dangerous. Verify all information, follow manufacturer service procedures, use proper tools and safety equipment, and consult a qualified repair shop when needed.
Advertisement
Avatar
JACOBANDNICKOLAS
  • CAR REPAIR CONTRIBUTOR
  • 110,190 POSTS
Hi,

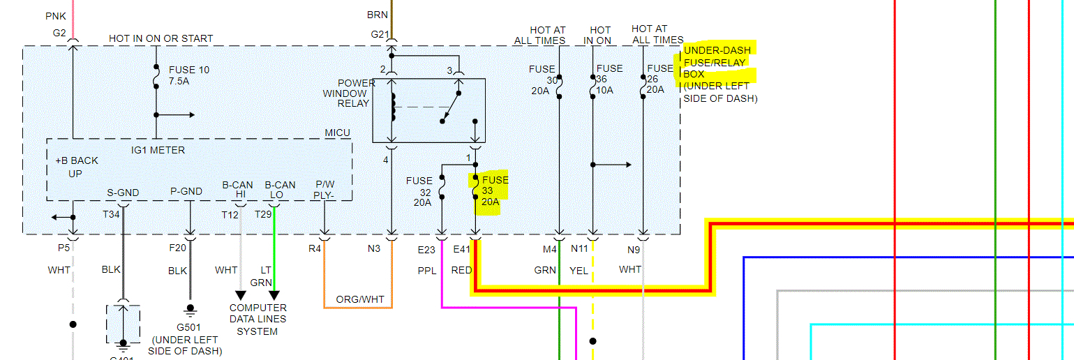
There are two things I need you to check. First, confirm fuse 33 in the fuse panel in the vehicle is good. See pics 2, 3, and 4. That fuse only powers the left rear power window.

If the fuse looks good, confirm there is power in and out from it. Here is a link you may find helpful:

https://www.2carpros.com/articles/how-to-check-a-car-fuse

If that appears good, then I need you to check the ground for that motor. See pic 1. It is a black wire which is attached at the "C" pillar. Check the black wire between the rear door switch and ground for continuity. Have the connector at the switch disconnected when doing this.

Let me know what you find.

Joe
Nov 19, 2020 at 7:15 PM
Advertisement