Driver’s Seat Controls not working and heated seats not working at all on both sides?

Tiny
TDMONEY135
  • MEMBER
  • 2003 CHEVROLET TAHOE
  • 5.3L
  • V8
  • 4WD
  • AUTOMATIC
  • 276,000 MILES
My driver’s seat controls do not work whatsoever, but the passenger side seats controls work perfectly. The heated seats aren’t working on either side though. I don’t even know where to begin to look.
Thursday, November 17th, 2022 AT 9:11 PM

1 Reply

Tiny
JACOBANDNICKOLAS
  • MECHANIC
  • 110,192 POSTS
Hi,

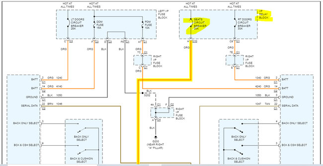
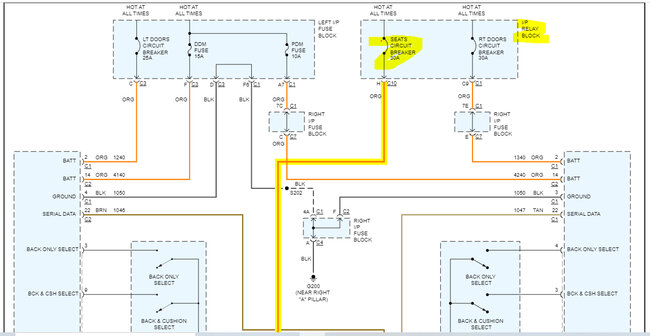
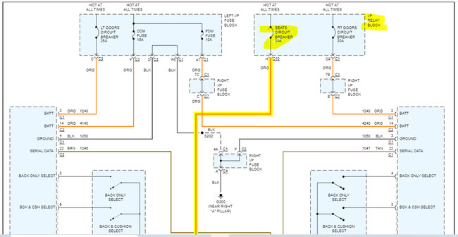
I've looked through wiring schematics and found that both seat heaters and the driver's side seat control all receive power via a 30-amp circuit breaker in the interior relay box. That is where I would start. The relay box is located to the left of the steering column.

Does the passenger have an electric seat as well? If so, is it working?

If possible, you can check the orange wire at the driver's seat adjuster switch to see if power is available. Or, if you have a different circuit breaker, you could switch them to see if the circuit breaker is the cause.

I attached the wiring schematics below of the circuits involved. Note they both get power from the same CB. The last pic shows the location of the circuit breaker.

Let me know what you find or if you have other questions.

Take care,

Joe

See pics below.
Was this
answer
helpful?
Yes
No
Thursday, November 17th, 2022 AT 9:35 PM

Please login or register to post a reply.