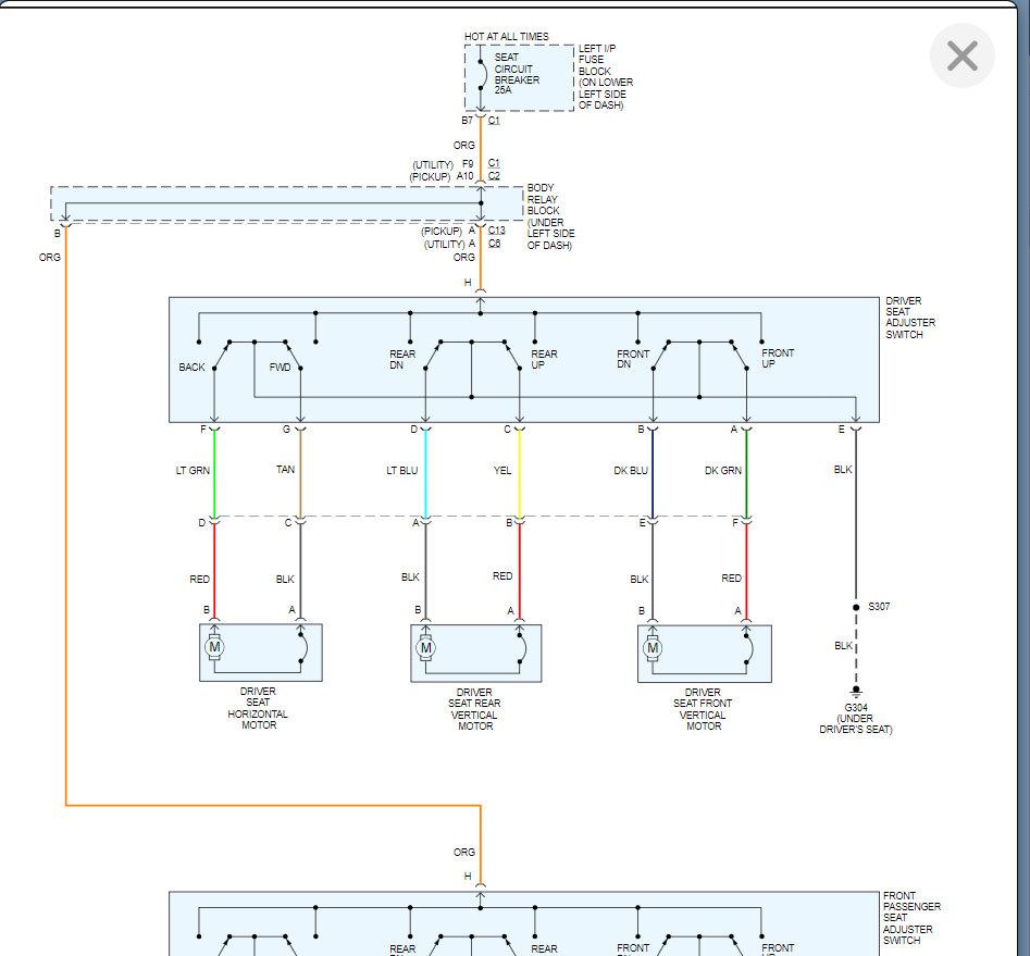
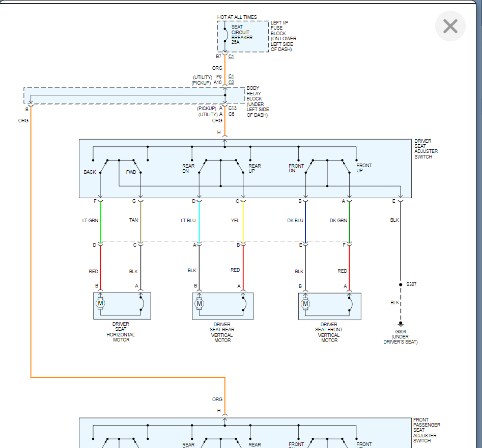
Monday, June 21st, 2021 AT 4:55 PM
Divers seat was working fine then intermittently then stopped working completely. Need some help with wiring diagrams and where to test for voltage and grounds. Passenger side works fine.




