Driver and passenger seat heaters do not work

Tiny
BGBARRY1987
  • MEMBER
  • 2013 LINCOLN MKS
  • V6
  • TURBO
  • 4WD
  • AUTOMATIC
  • 123,000 MILES
Both front seats do not work, climate module shows it on but no heat.
Friday, October 22nd, 2021 AT 12:38 PM

1 Reply

Tiny
JACOBANDNICKOLAS
  • MECHANIC
  • 110,192 POSTS
Hi,

The first thing I recommend is to check fuse number 28 in the under-hood fuse box. In addition to checking the fuse itself, I need you to confirm there is power to and from the fuse. Here is a link that you may find helpful.

https://www.2carpros.com/articles/how-to-check-a-car-fuse

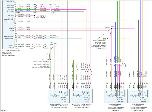
Also, I attached the wiring schematic below (pics 1 and 2), so you have a reference. The fuse I mentioned powers the climate-controlled seat module. From there, power is sent to the seat heaters. This is where we need to start.

Let me know what you find or if you have questions. Also, let me know if both seats failed at the same time.

The last pic below shows the fuse to check in the battery junction box.

Take care,

Joe

See pics below.
Was this
answer
helpful?
Yes
No
Friday, October 22nd, 2021 AT 9:29 PM

Please login or register to post a reply.