DPF warning turns on?

Tiny
SAMLAWLESS6189
  • MEMBER
  • 2008 BMW 520D
  • 2.0L
  • 6 CYL
  • 2WD
  • AUTOMATIC
  • 148,000 MILES
Hi, I keep getting the DPF warning come up after about 5-10 minutes of driving. This error message disappears again if I turn the engine off and back on again. I've used DPF cleaning chemical, and I drive to Leicester and back every day 60 miles but still happening. I've got a small scan tool and I'm getting 5 error messages. 2 DPF errors, 2 preheating control unit errors and 1 oxygen sensor message.
Saturday, July 29th, 2023 AT 10:00 PM

5 Replies

Tiny
BRENDON S
  • MECHANIC
  • 653 POSTS
Hello SAMLAWLESS6189,

Can you please send me some more information on the codes? I need the actual code and an explanation of the code it your scan tool is giving you if you could please.

I don't seem to have a lot of info available for your particular model but will help you the best I can.

Do you usually drive shorter distances with your vehicle?

Thank you,
Brendon
Was this
answer
helpful?
Yes
No
+1
Monday, July 31st, 2023 AT 12:07 PM
Tiny
SAMLAWLESS6189
  • MEMBER
  • 4 POSTS
First code is 4A79 LIN/BDS: preheating control unit missing.

Second code is 4A74 LIN/BDS: preheating control unit missing.

Third code 4D4A DDE particulate filter system.
Fourth code is 452A DDA particulate filter system.

No, I drive 30 miles to work and 30 miles back home.

Cheers,

Sam lawless
Was this
answer
helpful?
Yes
No
Monday, July 31st, 2023 AT 3:39 PM
Tiny
BORIS K
  • MECHANIC
  • 836 POSTS
Hello,

Fault 452A appears when the particulate filter has exceeded most of the maximum mileage and serves as information/request for competent filter replacement in the BMW workshop.

Fault 4D4A appears if no measures are taken despite the request for filter replacement being issued and the total running distance of the particulate filter has been exceeded.

These codes indicate that the DPF has reached its serviceable lifespan and requires replacing.

A DPF has a finite service life. Once this has been reached, determined by the DDE according to mileage driven and number of regenerations performed, it will need to be replaced.

You could try and take the vehicle to a DPF specialist, have the DPF removed and chemically cleaned. The DDE will need to be told that a "NEW" DPF has been fitted. This might extend the service life of the old DPF for a bit.

Cheers, Boris
Was this
answer
helpful?
Yes
No
+1
Tuesday, August 1st, 2023 AT 2:55 AM
Tiny
SAMLAWLESS6189
  • MEMBER
  • 4 POSTS
Thank you! This information is very help full. Am I right in thinking that the other fault codes are a result of the DPF fault? I'm now getting exhaust back pressure sensor and alternator codes too. :/

Thanks again,

Sam lawless
Was this
answer
helpful?
Yes
No
Thursday, August 3rd, 2023 AT 1:48 AM
Tiny
BORIS K
  • MECHANIC
  • 836 POSTS
Hello,

Exhaust back pressure sensor code can set if there is an issue with the DPF.
Alternator codes should not be related to any DPF issues.

4A79 LIN/BDS: preheating control unit missing.

4A74 LIN/BDS: preheating control unit missing.

These codes can be set if the preheating controller is faulty.
This module is located at the bottom of the intake manifold, behind the oil filter housing.

A good video:
https://youtu.be/lApreDlURPk

Suggest checking voltage supply to preheating module first.
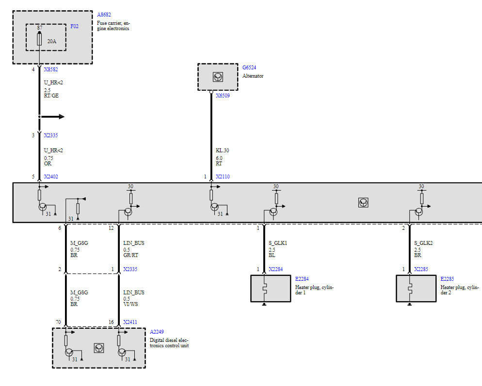
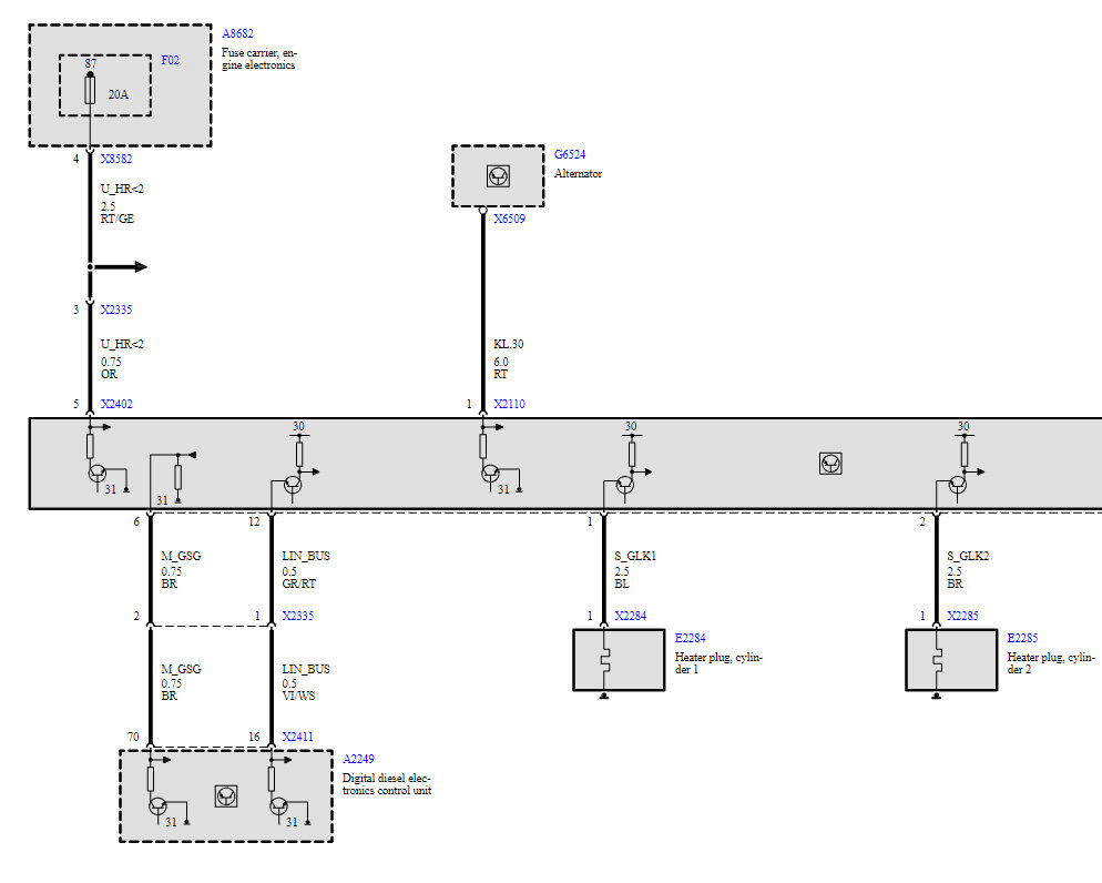
12V is supplied to pin 5 at connector X2402 on orange wire.
This is supplied from fuse F02(20A) in engine bay fuse carrier, under driver's side windscreen scuttle.
Connector X2402 is the rectangular connector at the preheating module, see image 3.

Constant 12V is supplied to pin 1 at connector X2110 on thick red wire.
Connector X2110 is the round connector at the preheating module.
This wire comes directly from the alternator, see image 4.
Perhaps an issue with the preheater module is causing the alternator fault?

This can be checked using a voltmeter.

How to use:
https://www.2carpros.com/articles/how-to-use-a-voltmeter

Cheers, Boris
Was this
answer
helpful?
Yes
No
Friday, August 4th, 2023 AT 12:57 AM

Please login or register to post a reply.