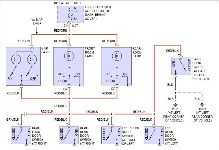
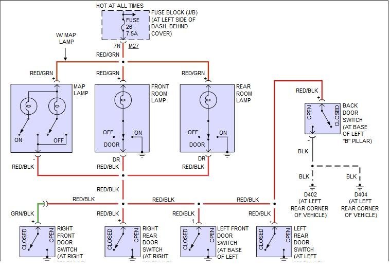
dome lights do not function and car power door locks do not operate when the key is off.
power door locks will not lock any door with key off.
i have checked all the fuses and they are all intact and good to go. Could there be another fuse box besides the one under the hood?
please help, thank you in advance. Albert
Wednesday, November 2nd, 2016 AT 9:23 PM

