Both backup lights out

Tiny
CRIP54
  • MEMBER
  • 2003 DODGE CARAVAN
  • 4 CYL
  • FWD
  • AUTOMATIC
  • 42,000 MILES
I am trying to find out what might have caused both backup lights to quit working? All other lights are working in the back. (Taillights, brakes, turn signals) I looked in the fuse box next to the battery under the hood, even though I could not see a fuse specific to those lights, and none were burned out.

Any help would be appreciated.
Sunday, May 25th, 2008 AT 10:22 PM

11 Replies

Tiny
MHPAUTOS
  • MECHANIC
  • 31,937 POSTS
Hi there,

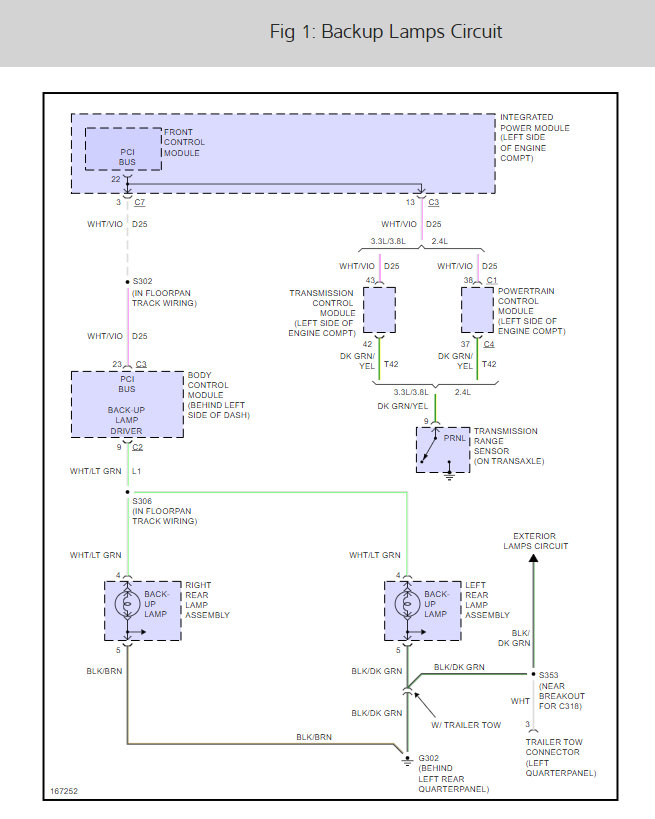
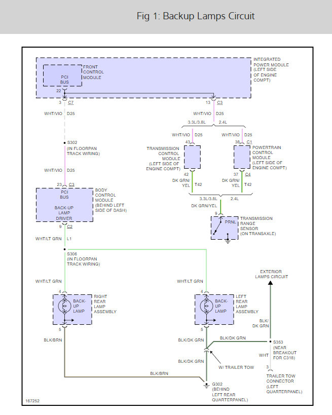
I would check the reverse light switch (range sensor) on the transmission. I will post a picture below. Please use this guide to test through the switch to make sure it is the problem.

https://www.2carpros.com/articles/how-to-check-wiring

Use this reverse light wiring diagram to help you. Check out the diagrams (Below). Please let us know what happens.

Cheers, Mark (mhpautos)
Was this
answer
helpful?
Yes
No
+2
Sunday, May 25th, 2008 AT 10:35 PM
Tiny
CRIP54
  • MEMBER
  • 2 POSTS
Thanks for the help. I used the guides and you were right the switch/sensor was bad I got a new one for $54.99 and the problem is all fixed. :) I love this site.
Was this
answer
helpful?
Yes
No
Tuesday, May 27th, 2008 AT 6:32 PM
Tiny
MHPAUTOS
  • MECHANIC
  • 31,937 POSTS
Hi there,

Good to hear, please use 2CarPros anytime we are here to help.

Cheers, Mark (mhpautos)
Was this
answer
helpful?
Yes
No
Wednesday, May 28th, 2008 AT 12:09 AM
Tiny
DNO36
  • MEMBER
  • 4 POSTS
Two of our vans have had the same issue. The body control module is involved as well. I can reset mine by pulling the "IOD" fuse in the under hood fuse box, waiting about thirty seconds and replacing. You will need to reset your radio stations, but it works.
Was this
answer
helpful?
Yes
No
+2
Tuesday, July 3rd, 2018 AT 5:39 AM
Tiny
KEN L
  • MASTER CERTIFIED MECHANIC
  • 55,481 POSTS
Great addition to this thread! Please feel free to help out whenever you are on the site. :)

Cheers, Ken
Was this
answer
helpful?
Yes
No
+1
Tuesday, July 3rd, 2018 AT 1:12 PM
Tiny
MICHAELROGERS43
  • MEMBER
  • 1 POST
  • 2003 DODGE CARAVAN
Where is the reverse light switch on a 2003 Caravan?
Was this
answer
helpful?
Yes
No
Sunday, August 26th, 2018 AT 3:55 PM (Merged)
Tiny
JDL
  • MECHANIC
  • 16,098 POSTS
Back-up lite switch, at rear of transaxle. Sorry for the late post.
Was this
answer
helpful?
Yes
No
Sunday, August 26th, 2018 AT 3:55 PM (Merged)
Tiny
WOBB4321
  • MEMBER
  • 1 POST
  • 2002 DODGE CARAVAN
Bulbs are new. Dont really understand fusebox and relay "map". Seems that all the fuses are there but could be mistaken. Which one would be for the backup lights. And if that isnt the problem than what else could it be?
Was this
answer
helpful?
Yes
No
Sunday, August 26th, 2018 AT 3:55 PM (Merged)
Tiny
FIXITMR
  • MECHANIC
  • 9,990 POSTS
Could be transmission switch.
Was this
answer
helpful?
Yes
No
Sunday, August 26th, 2018 AT 3:55 PM (Merged)
Tiny
MJOANNE82
  • MEMBER
  • 1 POST
  • 2002 DODGE CARAVAN
  • 6 CYL
  • FWD
  • AUTOMATIC
  • 255,000 MILES
My backup lights often stay on once I have backed up but not all the time. How do I fix this? Is there a switch that needs to be replaced?
Was this
answer
helpful?
Yes
No
+2
Sunday, August 26th, 2018 AT 3:55 PM (Merged)
Tiny
CH112063
  • MECHANIC
  • 1,320 POSTS
The back-up lamps could be a defective switch, a defective part in the transmission or even a problem with the software or wiring in any one of 3 on board computers. Crazy huh? It needs to be tested with a diagnostic tool or you could try and replace the PRNDL switch if applicable. OK
Was this
answer
helpful?
Yes
No
Sunday, August 26th, 2018 AT 3:55 PM (Merged)

Please login or register to post a reply.