Codes P0138, P0172 and P2253, faulty new oxygen sensor?

Tiny
ELDINE SULIVA MOLINA
  • MEMBER
  • 2013 MITSUBISHI MIRAGE
  • 0.8L
  • 3 CYL
  • 4WD
  • MANUAL
  • 205,000 MILES
May is ask if the new oxygen sensor installed was defective. As per using diagnostic tool, the status for the following code is "Stored": P0138, P0172, P2253.
Thursday, January 21st, 2021 AT 4:46 PM

11 Replies

Tiny
ASEMASTER6371
  • MECHANIC
  • 52,796 POSTS
Good evening,

Yes, the new sensor could be the issue. Did you get an exact replacement sensor or universal?

https://www.2carpros.com/articles/how-to-replace-an-oxygen-sensor

The other 2 codes are related to running rich. The most common issue is the mass air flow sensor.

https://www.2carpros.com/articles/how-a-mass-air-flow-sensor-works-maf

https://www.2carpros.com/articles/how-to-replace-a-mass-air-flow-sensor-maf

Roy

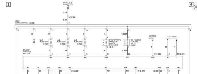
DTC P0138: Heated Oxygen Sensor (rear) Circuit High Voltage

CIRCUIT OPERATION

A voltage corresponding to the oxygen concentration in the exhaust gas is sent to the ECM terminal O2RL from the output terminal of the heated oxygen sensor (rear).
Ground terminal of the heated oxygen sensor (rear) is grounded with ECM terminal ORLE.
The ECM applies an offset voltage of 0.5 volt to ground terminal of the heated oxygen sensor (rear).

TECHNICAL DESCRIPTION

The output signal of the linear air-fuel ratio sensor is compensated by the output signal of the heated oxygen sensor (rear).
The ECM checks for the heated oxygen sensor (rear) output voltage.

DESCRIPTIONS OF MONITOR METHODS

Heated oxygen sensor (rear) output voltage is over specified range.

MONITOR EXECUTION

Continuous

MONITOR EXECUTION CONDITIONS (Other monitor and Sensor)

Other Monitor (There is no temporary DTC stored in memory for the item monitored below)

Linear air-fuel ratio sensor monitor
Linear air-fuel ratio sensor heater monitor
Heated oxygen sensor heater (rear) monitor
Heated oxygen sensor offset voltage monitor
Sensor (The sensor below is determined to be normal)

Mass airflow sensor
Engine coolant temperature sensor
Intake air temperature sensor
Barometric pressure sensor

DTC SET CONDITIONS

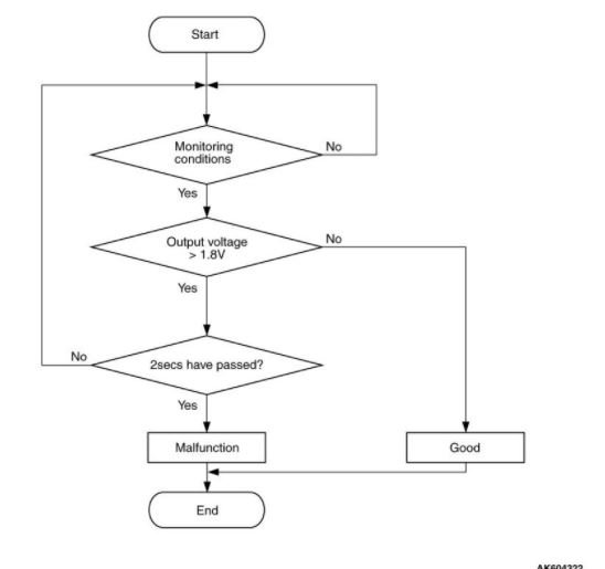
Logic Flow Chart

imageOpen In New TabZoom/Print

Check Conditions

More than 2 seconds have passed since the engine starting sequence was completed.
Heated oxygen sensor offset voltage is between 0.4 and 0.6 volt.
Judgment Criterion

Heated oxygen sensor (rear) output voltage is more than 1.8 volts for 2 seconds.

FAIL-SAFE AND BACKUP FUNCTION

None

OBD-II DRIVE CYCLE PATTERN

Refer to Diagnostic Function - OBD-II Drive Cycle - Pattern 22 See: Computers and Control Systems > Monitors, Trips, Drive Cycles and Readiness Codes > OBD- II Drive Cycle .

TROUBLESHOOTING HINTS (The most likely causes for this code to be stored are:)

Short circuit in heated oxygen sensor (rear) output line.
Connector damage.
ECM failed.

DIAGNOSIS

Required Special Tools:

MB992745: V.C.I.-Lite main harness A
MB992747: V.C.I.-Lite USB cable short
MB992748: V.C.I.-Lite USB cable long
MB991958: Scan Tool (M.U.T.-III Sub Assembly)
MB991824: Vehicles Communication Interface (V.C.I.)
MB991827: M.U.T.-III USB Cable
MB991910: M.U.T.-III Main Harness A (Vehicles with CAN communication system)
MB991658: Test Harness

STEP 1. Using scan tool (M.U.T.-III), check data list item AD: Heated Oxygen Sensor (rear).

CAUTION:
To prevent damage to scan tool (M.U.T.-III), always turn the ignition switch to the "LOCK" (OFF) position before connecting or disconnecting scan tool (M.U.T.-III).

(1)Connect scan tool (M.U.T-III). Refer to HOW TO CONNECT THE SCAN TOOL (M.U.T.-III) See: Computers and Control Systems > Monitors, Trips, Drive Cycles and Readiness Codes OBD- II Drive Cycle.

(2)Start the engine and run at idle.

(3)Set scan tool (M.U.T-III) to the data reading mode for item AD, Heated Oxygen Sensor (rear).
a. Transaxle: 2nd (CVT: B range) speed

b. Drive with wide open throttle

c. Engine: 3,500 r/min or more

The output voltages should be between 0.6 and 1.0 volt.

(4)Turn the ignition switch to the "LOCK" (OFF) position.

Q. Is the sensor operating properly?

YES It can be assumed that this malfunction is intermittent. See: Vehicle > Initial Inspection and Diagnostic Overview > How to Cope With Intermittent Malfunctions.
NO Go to Step 2.
STEP 2. Check of short circuit to power supply in O2RL line between heated oxygen sensor (rear) connector and ECM connector.

Q. Is the harness wire in good condition?

YES Go to Step 3.
NO Repair the connector(s) or wiring harness. Then go to Step 4.
STEP 3. Using scan tool (M.U.T.-III), check data list item AD: Heated Oxygen Sensor (rear).

(1)Start the engine and run at idle.

(2)Set scan tool (M.U.T.-III) to the data reading mode for item AD, Heated Oxygen Sensor (rear).
a. Transaxle: 2nd speed (CVT: B range)

b. Drive with wide open throttle

c. Engine: 3,500 r/min or more

The output voltages should be between 0.6 and 1.0 volt.

(3)Turn the ignition switch to the "LOCK" (OFF) position.

Q. Is the sensor operating properly?

YES It can be assumed that this malfunction is intermittent. See: Vehicle > Initial Inspection and Diagnostic Overview > How to Cope With Intermittent Malfunctions.
NO Replace the ECM (Refer to Removal and Installation See: Engine Control Module > Removal and Replacement > Engine Control Module (ECM) Removal and Installation). Then go to Step 4.
STEP 4. Test the OBD-II drive cycle.

(1)Carry out a test drive with the drive cycle pattern. Refer to Diagnostic Function - OBD-II Drive Cycle - Pattern 22 See: Computers and Control Systems > Monitors, Trips, Drive Cycles and Readiness Codes > OBD- II Drive Cycle.

(2)Check the diagnostic trouble code (DTC).

Q. Is DTC P0138 stored?

YES Retry the troubleshooting.
NO The inspection is complete.

172

DTC P0172: System too Rich

Fuel Trim Circuit

Refer to, DTC P0261 - Injector Circuit Low input - Cylinder 1 See: A L L Diagnostic Trouble Codes ( DTC ) > P Code Charts > Multiport Fuel Injection (MFI) , DTC P0264 - Injector Circuit Low Input - Cylinder 2 See: A L L Diagnostic Trouble Codes ( DTC ) > P Code Charts > Multiport Fuel Injection (MFI) , DTC P0267 - Injector Circuit Low Input - Cylinder 3 See: A L L Diagnostic Trouble Codes ( DTC ) > P Code Charts > Multiport Fuel Injection (MFI) .

CIRCUIT OPERATION

Refer to, DTC P0261 - Injector Circuit Low input - Cylinder 1 See: A L L Diagnostic Trouble Codes ( DTC ) > P Code Charts > Multiport Fuel Injection (MFI) , DTC P0264 - Injector Circuit Low Input - Cylinder 2 See: A L L Diagnostic Trouble Codes ( DTC ) > P Code Charts > Multiport Fuel Injection (MFI) , DTC P0267 - Injector Circuit Low Input - Cylinder 3 See: A L L Diagnostic Trouble Codes ( DTC ) > P Code Charts > Multiport Fuel Injection (MFI) .

TECHNICAL DESCRIPTION

If a malfunction occurs in the fuel system, the fuel trim value becomes too large.
The ECM checks whether the fuel trim value is within a specified range.

DESCRIPTIONS OF MONITOR METHODS

Air/fuel learning value (long time fuel trim) and air/fuel feedback integral value (short time fuel trim) are too rich.

MONITOR EXECUTION

Continuous

MONITOR EXECUTION CONDITIONS (Other monitor and Sensor)

Other Monitor (There is no temporary DTC stored in memory for the item monitored below)

Misfire monitor
Sensor (The sensor below is determined to be normal)

Mass airflow sensor
Engine coolant temperature sensor
Intake air temperature sensor
Barometric pressure sensor
Throttle position sensor
Was this
answer
helpful?
Yes
No
+1
Thursday, January 21st, 2021 AT 5:28 PM
Tiny
ELDINE SULIVA MOLINA
  • MEMBER
  • 6 POSTS
Thanks for this info sir. We don't know if the oxygen sensor was likely the original since we are not able to monitor it while they are replacing the sensor (installed date: October 15, 2020), but the issue returns after several weeks (3rd week of November). As per mechanic (Mitsubishi dealer), they advise us to drain the remaining gas (unleaded) since they spectating that maybe in the fuel line is the problem. Also they recommended to replace the existing fuel filter. I was worried since the status of the 3 codes was "stored" and they say that it is okay.
Was this
answer
helpful?
Yes
No
Thursday, January 21st, 2021 AT 11:44 PM
Tiny
ASEMASTER6371
  • MECHANIC
  • 52,796 POSTS
Stored means inactive. The codes were present and active at one time but now are inactive.

Is the check engine light currently on?

Roy
Was this
answer
helpful?
Yes
No
+1
Friday, January 22nd, 2021 AT 2:54 AM
Tiny
ELDINE SULIVA MOLINA
  • MEMBER
  • 6 POSTS
Yes, currently the check engine light is on, but sometimes, it's off randomly, as per experience of using this car, it jerks when the engine is hot.
Was this
answer
helpful?
Yes
No
Friday, January 22nd, 2021 AT 4:48 PM
Tiny
ASEMASTER6371
  • MECHANIC
  • 52,796 POSTS
What are the current codes and did you replace the O2 sensor?

Roy
Was this
answer
helpful?
Yes
No
Friday, January 22nd, 2021 AT 5:01 PM
Tiny
ELDINE SULIVA MOLINA
  • MEMBER
  • 6 POSTS
Yes, they replace the oxygen sensor, see the image attached sir for reference.
Was this
answer
helpful?
Yes
No
Friday, January 22nd, 2021 AT 5:12 PM
Tiny
ASEMASTER6371
  • MECHANIC
  • 52,796 POSTS
Okay, I see the connector is not on the sensor which leads me to believe you had a universal sensor installed. The new sensor should have a connector already attached and ready to the plugin.

The codes are inactive at the moment. You have airbag codes that are active and that is why the light is on. We need to start a new question to address those codes as I can only address one system at a time per question.

Roy
Was this
answer
helpful?
Yes
No
Friday, January 22nd, 2021 AT 5:39 PM
Tiny
ELDINE SULIVA MOLINA
  • MEMBER
  • 6 POSTS
Sir I just forgot to take the picture, the connector of the oxygen sensor was included on the box. They just removed it from the wires. I will upload another picture with the oxygen sensor and its connector. I was just wondering sir if the newly installed oxygen sensor is defective since the problem is the same before we replace the old one. Thanks Sir!
Was this
answer
helpful?
Yes
No
Friday, January 22nd, 2021 AT 6:44 PM
Tiny
ASEMASTER6371
  • MECHANIC
  • 52,796 POSTS
With the codes inactive, my opinion is no, the codes are gone at the moment.

Your issue is with the airbag codes for the light.

Roy
Was this
answer
helpful?
Yes
No
+1
Friday, January 22nd, 2021 AT 7:09 PM
Tiny
ELDINE SULIVA MOLINA
  • MEMBER
  • 6 POSTS
Thank you so much sir!
Was this
answer
helpful?
Yes
No
Friday, January 22nd, 2021 AT 10:00 PM
Tiny
ASEMASTER6371
  • MECHANIC
  • 52,796 POSTS
You are welcome.

Always glad to help.

Roy
Was this
answer
helpful?
Yes
No
+1
Saturday, January 23rd, 2021 AT 4:29 AM

Please login or register to post a reply.