Cruise control does not turn on?

Tiny
BRANSTEP653
  • MEMBER
  • 1999 TOYOTA CAMRY
  • 2.2L
  • 4 CYL
  • 2WD
  • AUTOMATIC
  • 206,000 MILES
On the cruise control stalk, the little green light will not turn on when pressing the cruise control button on the same stalk nor will there be any indicators on the dash. I took the stalk for the cruise control apart and that looked fine. What should be the next steps in troubleshooting?
Wednesday, August 9th, 2023 AT 6:41 AM

11 Replies

Tiny
KEN L
  • MASTER CERTIFIED MECHANIC
  • 55,322 POSTS
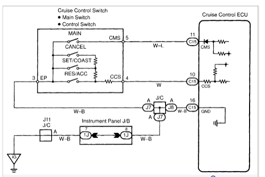
It could be the brake light switch or one of the three fuses that run the system. here is a guide to help you and the fuses and cruise control wiring diagrams so you can see how the system works and which fuses to test?

https://www.2carpros.com/articles/how-to-check-a-car-fuse

and this guide may help as well?

https://www.2carpros.com/articles/automotive-cruise-control-failure-comprehensive-causes-and-step-by-step-repair-guide

Check out the images (below). Please let us know how it goes.
Was this
answer
helpful?
Yes
No
+1
Thursday, August 10th, 2023 AT 12:33 PM
Tiny
JACOBANDNICKOLAS
  • MECHANIC
  • 110,192 POSTS
Hi,

By any chance are the ABS light or traction control lights on?

Since you had the switch apart, I'm going to attach diagnostics related to the switch. If you look below, I attached the tests for the switch. Take a look through them and let me know if you are comfortable performing them.

Let me know.

Take care,

joe

See pics below.
Was this
answer
helpful?
Yes
No
+1
Thursday, August 10th, 2023 AT 12:36 PM
Tiny
BRANSTEP653
  • MEMBER
  • 18 POSTS
Thanks for the pictures and diagrams. This will definitely help in the troubleshooting process. @JACOBANDNICKOLAS there are no ABS lights or traction control lights on my car. It's a CE trim and isn't equipped with that.

Is there a specific fuse to check? I've checked all the fuses and they are fine. What I will try next is to see if there's power coming from the module and check for continuity within the switch. With the green light not turning on at all I'm thinking there's no current at all.

I will keep everyone posted.
Was this
answer
helpful?
Yes
No
Friday, August 11th, 2023 AT 6:34 AM
Tiny
JACOBANDNICKOLAS
  • MECHANIC
  • 110,192 POSTS
Hi,

When you checked the fuses, did you confirm there is power to and from them? That is important. You could have a good fuse, but there is no power to it.

Take a look at this link:

https://www.2carpros.com/articles/how-to-check-a-car-fuse

Let us know what we can do to help.

Take care,

joe
Was this
answer
helpful?
Yes
No
Friday, August 11th, 2023 AT 10:15 PM
Tiny
BRANSTEP653
  • MEMBER
  • 18 POSTS
Update:

There was no ECU for the cruise control to begin with, so I went to a junk yard and tried two different ones. Both of them didn't work and I kept the one that's labeled "B".

All three fuses, ECU, Stop, and Gauge were working and had power going to them.

Using a test light to see if there was power going to any of the components none could be found. I checked all 16 ports on the ECU connector, all of the wires going into the actuator, and all of the wires inside the switch coming off the steering wheel to turn on, set coast, etc.

The pictures are of both ECU's I tried and the other picture is inside the actuator under the hood. Bottom line is there's no power going to anything. Cruise light on dash won't turn on nor will the little green light on the stok. There are switches on the actuator that maybe configured incorrectly. Any further steps forward would be very much appreciated!

-Brandon
Was this
answer
helpful?
Yes
No
Thursday, August 31st, 2023 AT 11:09 AM
Tiny
JACOBANDNICKOLAS
  • MECHANIC
  • 110,192 POSTS
Hi,

Do me a favor. Check the gauge fuse and ECU IG fuse in the instrument panel junction box. I need to know if there is power present. The power to these fuses comes from the ignition switch. If there is no power, check the AM1 fuse in the same box for power.

Note, the gauge fuse and the ECU 1G fuses will only have power with the key in the run or start position. We need to backtrack to see where power is being lost. It could be the ignition switch.

Here is a link you may find helpful:

https://www.2carpros.com/articles/how-to-check-a-car-fuse

Let me know.

Joe

See pics below. Note: If I am reading the schematics correctly, the AM 1 fuse should have power at all times.
Was this
answer
helpful?
Yes
No
Thursday, August 31st, 2023 AT 7:19 PM
Tiny
BRANSTEP653
  • MEMBER
  • 18 POSTS
Hi Joe,

The fuses you listed have power going to all of them and both sides of each terminal on the fuse lit up with the test light, so we know there’s power.

You would think one of the terminals on the ports going to the cruise ECU would have power, but none do.

Is it possible that another component of the cruise control system is grounded out that would be causing no power at all going to the ECU?
Was this
answer
helpful?
Yes
No
Friday, September 1st, 2023 AT 7:36 AM
Tiny
BRANSTEP653
  • MEMBER
  • 18 POSTS
Looking at the wiring diagram the ECU, actuator, and stock all ground to the exact same place. Do you think it would be worth checking that ground?
Was this
answer
helpful?
Yes
No
Friday, September 1st, 2023 AT 1:04 PM
Tiny
JACOBANDNICKOLAS
  • MECHANIC
  • 110,192 POSTS
Hi,

Absolutely, that would be worth checking. It isn't uncommon for corrosion or a damaged connector to fail.

Let me know what you find.

Joe
Was this
answer
helpful?
Yes
No
Friday, September 1st, 2023 AT 10:39 PM
Tiny
BRANSTEP653
  • MEMBER
  • 18 POSTS
Would anyone here happen to have a wiring schematic of the neutral safety switch for the automatic transmission?

The car starts up fine, reverse lights work, everything works as it should regarding the neutral safety switch or the clock spring. At this point I'm trying to rule everything out to help narrow down the issue. I still have to check the ground, but I was advised that the neutral safety switch is what allows to turn on the cruise control and give power to all of the components.
Was this
answer
helpful?
Yes
No
Saturday, September 16th, 2023 AT 11:02 AM
Tiny
JACOBANDNICKOLAS
  • MECHANIC
  • 110,192 POSTS
Hi,

This vehicle doesn't have a traditional switch. The safety switch is integral to the transmission range sensor.

If you look below, I attached the schematic for the transmission. I highlighted the switch.

Let me know if this helps.

Joe

See pics below.
Was this
answer
helpful?
Yes
No
Saturday, September 16th, 2023 AT 9:53 PM

Please login or register to post a reply.